打通断头路!昆山启动征收
刚公告!
昆山多处即将启动征收
打通断头路、新建学校...
赶紧来一起看看
近日
中国昆山连发4条土地征收公告
👇
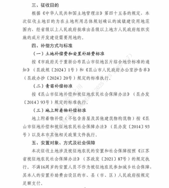
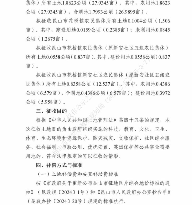
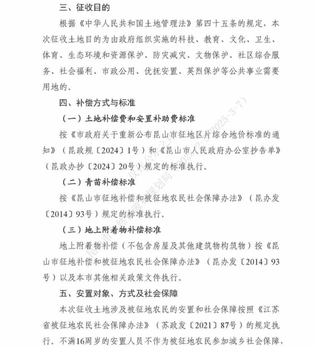
一、征收目的
根据《中华人民共和国土地管理法》第四十五条的规定,本次征收土地目的为由政府组织实施的能源、交通、水利、通信、邮政等基础设施建设需要用地的。
二、征收范围
本次拟征收土地位于昆山市周市镇农民集体、周市镇东明村农民集体、周市镇东明村五组、六组、十六组、十七组、十八组、二十组、二十一、二十二、二十三、二十四组农民集体、周市镇斜塘村十八组、二十二、二十四、二十七组农民集体、周市镇朱家湾村农民集体、周市镇朱家湾村二组、五组、八组、十组农民集体、周市镇平庄村农民集体、周市镇平庄村二十组农民集体范围内。拟征收土地位置详见附图。
实际征收土地范围以最终批准文件为准。
三、公告期限
本拟征收土地公告期限为2025年2月5日至2025年2月18日。
四、工作安排
拟征收土地公告发布后,昆山市人民政府将组织开展拟征收土地现状调查和社会稳定风险评估。拟征收土地现状调查内容包括:拟征收土地的位置、权属、地类、面积以及农村村民住宅、其他地上附着物和青苗等的位置、权属、种类和数量等。请土地所有权人、使用权人予以配合,并在《拟征收土地现状调查表》上对调查结果予以签名或盖章。拟征收土地社会稳定风险评估工作中,将听取被征地的农村集体经济组织及其成员、村民委员会和其他利害关系人的意见。
五、其他事项
自本拟征收土地公告发布之日起,任何单位和个人不得在拟征收范围内抢栽抢建;违反规定抢栽抢建的,对抢栽抢建部分不予补偿。
根据公告内容来看
征收土地的位置
均位于黄浦江北路沿线
kb君大胆推测
这或是在为黄浦江路北延做准备
前不久
中国昆山上公示了
634国道昆山北段工程项目建设项目
用地预审与选址意见批前公示
其中就有提及
将打通黄浦江路断头路
拟建设项目名称:634国道昆山北段工程项目
项目内容:634国道昆山北段工程,位于昆山市周市镇,起自昆太交界,向南跨沪宜高速、杨林塘航道,经周市镇,止于339省道互通北侧。路线全长约6.8公里,采用一级公路设计标准,设计速度:主线80km/h,辅道40km/h,匝道40km/h。主要打通断头路,补充完善雨污水、照明、交安、监控、绿化景观等附属工程,完善已建段配套设施。
建设单位名称:昆山交通发展控股集团有限公司
拟选址位置:项目位于昆山市周市镇,北起昆太交界,南至339省道
用地面积:262012平方米
根据公示内容
未来将打通黄浦江北路断头路
对接太仓双周公路
全长约6.8公里
采用一级公路设计标准
并且根据官方回复
预计将于2026年开工建设
☟
昆山市交通运输局回复:市民您好!您反馈的问题我局已收到,现答复如下:目前我局正在开展634国道昆山北段工程(黄浦江北路)前期筹备工作,已完成向省发改委报送工可审查,预计可于2026年开工建设,感谢您对我市交通运输事业的关心与支持。
可以预见
未来这条路改造完成后
昆山的小伙伴去太仓
速度将大大提升!
此次征地分两块区域
一是花桥集善中学南面空地
就在去年8月
昆山官方公示过一份规划草案
拟征收地块正是位于
D0609基本控制单元范围内的
A33地块
规划为教育设施用地
也就是说,拟征收土地
或再新增教育设施用地
提高学位供给
将大大缓解昆山花桥这些区域周边
梦之城花苑、香逸铂悦
绿地理想家园、象屿都城嘉园等小区
入学压力!
而另一征收地块
东至曹新路、西至庞家浜小区
北至河道、南至泗泾路
在去年5月发布的
《昆山市D08规划编制单元控制性详细规划
局部调整(D0803基本控制单元)》
征求利害关系人意见的公告中
拟调整A33a地块为小学用地
对比可以发现
拟征收地块就是位于此调整地块范围内
这次征收或在为后期建设做准备!
规划一旦确定落地
曹新花园南区部分住宅或将拆迁
为新小学腾地!
从地图上看
征收土地位置的北侧
正是昆山市廉洁文化展示馆
至于该地块未来的用途
根据此前
中国昆山上发布的
昆山市水秀路1333号新建及配套工程
或将建设配套用房
项目名称:昆山市水秀路1333号
新建及配套工程项目概况:项目位于昆山高新区水秀路1333号,中环北线北侧,水秀路东侧,总用地面积为2716.53㎡,总建筑面积3646.41㎡,总计容面积1640.18㎡,主要规划为廉洁文化展示馆的配套用房。

从地图上看
该地块目前为一片绿地
征收用途尚未明确
还需等待官方公布
有没有涉及到你家周边呢?
看完别忘扩散到圈子里
让更多人知道!


























