9处拆迁!昆山这断头路终于打通
2.2亿!厂房拆迁!道路改扩建…
昆山市区这断头路打通
最近
昆山小伙伴对车站路的打通
越发关注
好消息!
近日
中国昆山上公示了
车站路(庆丰路-衡山路)改造工程
项目环境影响报告书(表)
公示亮点多多
包括道路扩建、桥梁新建、9处拆迁…
下面我们一起看看
此次公示的项目重点
☟
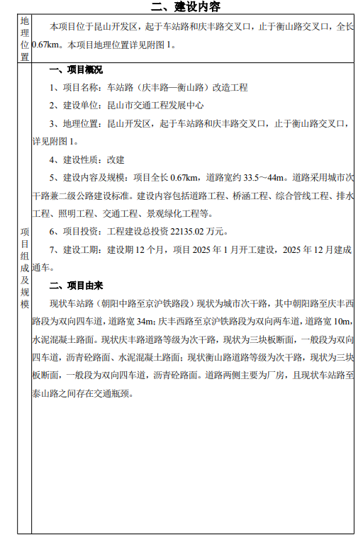
建设项目名称:车站路(庆丰路—衡山路)改造工程
建设地点:昆山市开发区,起于车站路与庆丰路交叉口,止于衡山路交叉口
用地(用海)面积(㎡)/长度(km):占地面积25802.3㎡,共1条道路/线路总长度0.67km
总投资(万元):22135.02
施工工期:12个月
建设内容及规模:项目全长0.67km,道路宽约33.5~44m。道路采用城市次干路兼二级公路建设标准。建设内容包括道路工程、桥涵工程、综合管线工程、排水工程、照明工程、交通工程、景观绿化工程等。
项目由来:现状车站路(朝阳中路至京沪铁路段)现状为城市次干路,其中朝阳路至庆丰西路段为双向四车道,道路宽34m,庆丰西路至京沪铁路段为双向两车道,道路宽10m,水泥混凝土路面。现状庆丰路道路等级为次干路,现状为三块板断面,一般段为双向四车道,沥青砼路面、水泥混凝土路面:现状衡山路道路等级为次干路,现状为三块板断面,一般段为双向四车道,沥青砼路面。道路两侧主要为厂房,且现状车站路至泰山路之间存在交通瓶颈。
主要工程方案:本项目改建道路等级为城市次干路兼二级公路,全长约0.67km,采用双向六车道布设,道路红线约33.5~44m,设计速度40km/h。
本次改建道路主要位置节点示意图
↓
本次改建道路开发区用地规划示意图
↓
车站路(庆丰西路~铁路框架),该段现状老路断面宽10m,双向两车道,线位基本与规划线位一致,断面方案考虑不占用既有东西两侧厂房,本次直接在道路两侧拼宽约 11.75m,拼宽后断面宽33.5m,双向六车道,同步对原有混凝土路面进行白改黑处治。车站路下穿铁路至衡山路段全部新建双向六车道断面,其中下穿铁路段红线宽 44m,终点交叉口渠化段红线宽42.5m。
现状(庆丰西路-铁路段)
改造后(庆丰西路-铁路段)
可以从对比图中看到
双向两车道将改造为双向六车道
可容纳车流量更大
通行效率会更高
主要控制点①起终点与老路顺接;②现状老路、相交道路标高;③下穿京沪铁路的净空要求4.5m;④上跨规划河道,排涝最高水位1.54m;⑤沿线地块建筑地坪标高高差控制。按照上述设计原则及控制指标进行纵断面设计,纵断面设计高程采用1985国家高程系统,车站路纵断面设计方案示意图如下图所示。
桥梁地理位置卫星图
规划莫家埭河位置图
本项目由于改建的道路拓宽需占用一部分工业厂房用地和社区用地,因此涉及8处工业厂房拆迁,1处昆山经济技术开发区群益社区经济合作社拆迁,总拆迁面积为17243㎡。
工程拆迁示意图
此外
本次项目公示中还提到了
青阳港城市中心规划
并表示
此次改造旨在配合青阳港片区城市更新
根据青阳港城市中心区域相关规划,青阳港区域城市设计将优化城市空间,打造集文化传媒、文物展示、艺术交流、滨水游憩与配套服务于一体的城市核心功能集聚区。为配合青阳港片区城市更新,结合一拓三通工程预留的车站路下穿铁路框架,打通车站路-泰山路交通瓶颈,完善城市路网,提升片区交通通行能力,本工程对道路拓宽改造的建设显得尤为迫切。
总而言之
本次项目的公示
可以说对整个项目各方面都做出了
更详细的解释
对项目的推进有很大的积极作用!
如今车站路(庆丰路-衡山路)
改造进度条又动了
也就意味着这条断头路打通更近了
车站路节点效果图
另有昆山论坛网友爆料
北边将和景王路打通
值得注意的是
景王西路改扩建工程(长江路—黄河路)
已经顺利通车
从施工路段图可以看到
车站路拐弯后的确能对接上景王路
可以预见
车站路(庆丰路-衡山路)改造
加上车站路对接景王路完工后
城南小伙伴去城中、城东都将非常便利
昆山论坛小伙伴也是激动不已
▼
快把这个好消息扩散出去
让更多人知道!



























