昆山这91条主要街道、73个重点地区和景观区域严禁擅自摆摊!

04-20 聚焦昆山 凉瞳
为规范城市市容和环境卫生管理
根据昆山市人民政府公布的
《昆山市实施市容环卫管理区域范围、主要道路(街道)和重点地区》
即日起
昆山这91条主要街道
73个重点地区和景观区域
严禁擅自摆摊!

现将禁设区公布如下
👇👇👇
图片

主要街道(91条)

图片

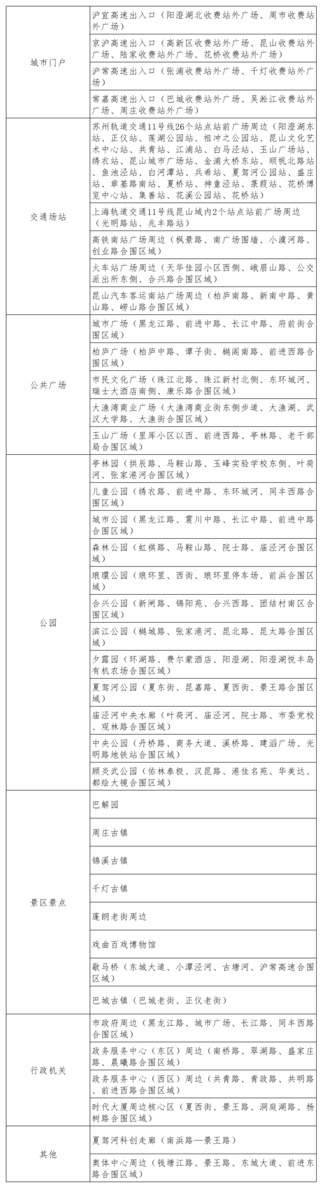
重点地区和景观区域(73处)

来源:昆山城管


已有0人打赏

已有0人打赏

分享到微信/朋友圈 领红包

每天看看帖,就赚牡丹花,免费好礼立即入手。

打赏
0人赞

推广

部分评论
今日热门
  • 早安~

    飞鱼儿岛主

    19
  • 享受大自然给予的美好!

    jxiaoxue33

    18
  • 来了来了,早上好啊! 祝各位周六愉快! # ..

    快乐老儒儒-1

    18
  • 不是生活有意思,是你热爱才有意思;与秋风 ..

    飞鱼儿岛主

    18
  • 早安#每天一条昆友圈# #我的碎碎念# #我的2 ..

    拆南墙

    17
  • 人生道路上,重要的不是你有多努力,而是你 ..

    拆南墙

    16
  • 听见花开

    16
  • 鱼肚白…

    冰雪飞舞

    16
精彩推荐
加载更多
精彩活动更多
论坛服务
触屏版 / 电脑版

other
马上开启