
华润、万达、招商短兵相接,“百强县TOP1”商业好卷!
作为连续多年蝉联中国百强县榜首的县域经济体,昆山的商业生态正在演绎的独特生存法则。
在超级城市与县域经济的角力场中,顶级运营商们早已布下精妙棋局。永旺梦乐城与世茂广场遥相对垒,德国麦德龙仓储式卖场与山姆会员店展开供应链暗战,昆山商厦与昆山金鹰的会员争夺战已蔓延至数字领域。
商业的博弈,从规模竞赛演变为商业模式、消费洞察与技术赋能的立体对抗。赢商研究中心通过实地探访、多方调研等,全面剖析昆山商业市场的变化,力求解开商业的共性运营密码。
1
昆山商业底色
县城是城市经济的末梢,是区域经济研究者能掌握到信息的最小城市。在中国,县城也有自己的风云榜——百强县排行榜。
上世纪90年代起,国家统计局一共发布了九届「全国百强县(市)社会经济综合发展指数」,但第十届却被取消了。不过,仍有若干民间或者半官半民的机构对县域经济竞争力测评排序,弄出多个版本的百强县排行。
无论哪个版本,昆山常在榜首。万亿工业强县、上海都市圈重要一员,昆山的核心城市底蕴决定了其商业的底色——
-
强劲的经济发展和完善的产业体系,在快速城镇化进程中产生了较多高净值消费群体;
-
以制造业为基础,城市空间格局更倾向工厂等产业基地,与工厂连接的地块是商业拓展的边界;
-
高级别的消费吸引了足够多的连锁经营企业进入,商业迭代快、商业竞争激烈;
-
跨区的轨道交通拓展客群范围,串联上海、苏州,让消费者的时尚嗅觉和商业需求与一二线齐平。
据赢商大数据统计,目前昆山已开业购物中心25个, 还有2个独立百货。商业规模体现了昆山商业的第一个特点:基础供给充足,存量商业数量在苏州市仅次于吴中区。
昆山商业的第二个特点是,特别卷。虽在2011年后才真正有一站式购物中心,但由于消费力强盛,昆山成了连锁商管企业“必争之地”,华润万象、招商商管、珠海万达、吾悦商业、金鹰商贸、天虹、中骏商管等等高手过招。
昆山商业的第三个特点是,迭代明显,轨道交通带来了商业的新变量。2023年6月24日,苏州地铁11号线在昆山花桥站开通,标志着苏沪两地地铁网络互联互通,是长三角一体化的重要里程碑。目前,昆山TOD商业为昆山万象汇、昆山花桥中骏世界城,它们是昆山目前客流排前二的商场。
2
昆山商业竞争格局
商业是城市之光,是经济发展情况的综合反映,是城市繁华的重要标志。同样作为重要的城市基础设施,地铁、学校、医院等更遵循福利原则,唯独商业高度市场化,在消费能力强的地方,商业会自动补齐。
因此,商业发展高度依赖于城市本身的经济实力和消费底蕴。那么,在昆山这样卷的城市空间中,高级别连锁企业的商场们如何竞合共生?
为此,赢商研究中心选择了昆山多个受关注度比较高的商场,以回答上述问题。同时,从一个城市再推导至整个商业市场,具象化思考三个问题:
-
当市场空白时,做什么样的产品?
-
当市场开始饱和时,选择什么样的产品?
-
当市场竞争变得激烈,怎么调整经营策略?
昆山世茂广场
稳坐昆山城东第一,但前路漫漫
昆山产业发展早,但城市界面改变略晚。下辖的10个镇,本地人并不以镇称呼,而是按城市方位,以“城中城东城南城北”指代。
2004年,昆山在售房源主要集中在市区,东西南北区域刚刚起步,城东、城西房价基本持平。四年后,6300户的世茂东壹号在昆山城东首次开盘,高层约4000元/㎡。这是一个连片开发的项目,北部与世茂国际城、世茂华东商城相连,后者即为昆山世茂广场。
这是世茂大举进入商业的岁月。2007年10月23日,港股上市的世茂房地产公布,手上10个商业项目,以76亿元代价注入A股上市的上海世茂股份,世茂股份以发行新股支付。这解决了世茂房地产、世茂股份定位和同业竞争问题,世茂股份的主营业务由住宅开发转变为商业地产开发和经营。
2010年前后,购物中心在昆山属“稀缺品”,超前面世的昆山世茂广场是当地首个一站式的购物中心,成了彼时昆山人眼中的“城市地标”。虽项目周边皆为荒地,可世茂广场依旧一炮而红。
昆山世茂广场一期建设时,图源:微博
一期开业时,世茂时尚欢乐影城、国美电器、上海人家、台湾风情美食街、儿童游乐公园、潘晓婷台球俱乐部等品牌集体入驻,日均客流达8000人,周末客流过万。二期金街商铺,以沿河特色酒吧街、40-470平方米的特色街铺、2800平方米独栋商业为主,并于2012年9月实现全面开业。
高人气带来的是租金收入节节攀升,直至2015年新分水岭出现。这年开始,昆山来了金鹰、九方、昆城广场、吾悦广场、万达广场等众多代表性的商业,东部、北部、南部、西部、中部商业新秀涌现,属于世茂广场的“全面竞争”时代开始了,租金收入增速降了。
一方面,随着经济转型,项目辐射的昆山东部新城出口加工区内工厂企业汰换更新,消费者外流分化严重。另一方面,商场内早期的大店格局、动线及低层级品牌等问题日渐凸显,必须爆改以“自救”。
2017年开始,昆山世茂广场将调改的思路放在重新切铺+品牌更新。引入30多家新品牌,涵盖餐饮、零售、儿童教育及娱乐业态;分楼层改造以保证商业地产资产效益最大化,75天爆改二、三层,面积达1.5万方。大铺切小,世茂广场提升了租金坪效,丰富了品牌组合。
由于落位早、体量大、粘性强的“先发优势”之下,昆山世茂广场仍稳坐昆山城东第一位。可在其2公里范围内,18万平的昆山永旺梦乐城即将登场,昆山世茂广场的新命运齿轮又将转动起来了。
昆山金鹰国际购物中心
昆山最大购物中心,全高化矩阵错位竞争
2015年,昆山开了3个10方平以上大项目——昆山金鹰国际购物中心、昆山首创奥特莱斯、昆山招商花园城(当时名为中航九方城),商业上了新台阶。
20万方的昆山金鹰国际购物中心,是目前昆山体量最大的购物中心。位居昆山老城区,距离承载无数人回忆的老百货昆山商厦仅1.5公里。
2015年,项目一期开业时,业态占比为服饰类约26%、鞋包配饰约24%、儿童类10%、珠宝名表近10%、生活类近5.5%、化妆品4.5%,另有近11%的餐饮娱乐。亮点不少,POUR LA VICTOIRE、ROVIMOSS、Kelsi Dagger Brooklyn入驻昆山首个轻奢品牌集合区域;儿童楼层开创昆山首个大儿童业态概念——gb Kids Station好孩子星站、Nautica Kids、jnby by JNBY小江南布衣等均为彼时的昆山首店;负一楼为昆山最大的金鹰精品超市G.MART,营业面积6100平方米。
但经过多年升级调整,当前昆山金鹰国际购物中心真正的竞争力在于高化品牌、轻奢品牌超全组合。横向对比昆山万象汇、昆山招商花园城,昆山金鹰的高化品牌丰富度、集中度高,轻奢钟表品牌更全。近期奥乐齐超市的新开业,拓宽了项目年轻人、年轻家庭客群覆盖。
据昆山金鹰国际购物中心2024年业绩,全馆消费客流1500万人次,销售额超15亿元。主要品牌中,周大福等2个品牌超4000万元,兰蔻等3个品牌超3000万元,Dior、YSL、毛戈平等22个品牌超1500万元。
其实,高化品牌一直是金鹰商贸的核心竞争力,其在南京、徐州、西安的项目等都集中落位了高化品牌,被社交媒体用户戏称为美妆王国。
从到访客群数据来看,昆山金鹰的本地客群(10KM以内)占比中,远端客群仅少于昆山万象汇,可见其品质零售策略的有效性。这思路也值得业界学习,在激烈的竞争中,身处旧城区,交通条件、城市界面等较难改变,但不断强化优质业态,争取形成规模效应,争取更多远端消费者却是可行的。
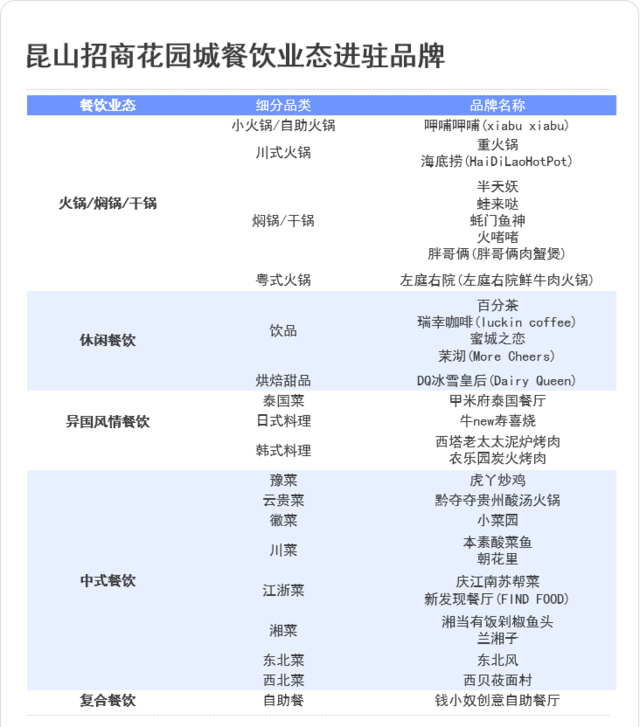
昆山招商花园城
体系内最好的花园城,吃透5公里以内客群
昆山招商花园城,与昆山金鹰同在2015年开业。前身为昆山九方购物中心,随着招商蛇口收购了中航旗下的九方系项目,项目正式更名为“昆山招商花园城”。
区位条件上,昆山招商花园城位于昆山城北,属老城区之一。虽不靠近地铁,但据赢商研究中心调研,但其“吃透5公里内客群”的运营打法让当地消费者、商业地产从业人员大加赞赏。
项目最大的亮点是拥有最具竞争力的快时尚和零售品牌矩阵,是昆山唯一同时有UR、HM、优衣库和MUJI四个大快消品牌的项目。其餐饮业态招商亦做得特别好,品类齐全又不重叠。亲子业态贴合周边居住人口的需求,引入的儿童零售类品牌数量位列昆山第一,儿童友好类品牌占比超60%。
项目运营上,持续升级。
■ 巩固已有品牌能级
2024年招调面积超2.6万方,75+品牌焕新,其中包括20+高品质首店,如安踏elite苏州首店,BONELESS、李维恩、PHORM、焰请烤肉、黔夺夺贵州酸汤火锅、火啫啫等昆山首店。品牌焕新涵盖零售、餐饮、生活体验各个板块,构成更具复合度和层次感的消费体验。
■ 发挥当地文化优势
与苏州博物馆、昆山亭林园积极合作,首度在购物中心内落地艺术特展,还引进了猪猪侠苏州首展、超级水果江苏首展、小米Ultra苏州首展,以5大城市级IP的跨界联名合作。
■ 成体系精细化管理
通过品牌运营五新计划、新店经营指导手册、经营告知书等精细化管理,以精英店长为基石赋能品牌经营,帮助已有品牌挖掘业绩的潜在增长点,实现品牌业绩的稳步提升。
反映到业绩上,昆山招商花园城租金收入持续提升,成了目前招商商管体系内经营最好的花园城项目。
这充分说明了,购物中心不存在赢者通吃,而是实体资产与能力边界的生意。在零售业态限于区位与用户认知,难与昆山万象汇、昆山金鹰竞争时,招商花园城做深做透餐饮和体验业态,是非常务实与理性的选择。目前,昆山招商花园城的本地客群(10KM以内)占比中,5公里以内客群占比为50.9%,为横向比较的几个项目中最高,数据充分体现其经营策略的差异性。
昆山万象汇
“六边形”旗舰级商场,将中高端消费留在昆山本地
笔者调研多位昆山商业人,昆山万象汇对昆山商业的意义是什么?得到的答案几乎都是:将中高端消费留在了昆山本地,追求更高端体验的消费者不用再前往苏州市区或者上海。
2019年11月2日开业的昆山万象汇,是华润万象生活在县级市打造的首个购物中心,总建筑面积为17万平米,其中商业建筑面积(GRA)为10,5132平米,停车场面积为66,218平米。
-
区位,万象汇位于目前城市界面最好的昆山城西,是昆山的核心商圈所在,也是昆山的首个TOD项目(江浦路站,11号线直达上海)。
-
产品,为8万平米室内购物中心+2.2万平米的街区商业,是昆山少有的盒子+街区商业,提供了更好的游逛体验。
-
定位,按赢商大数据各业态平均客单价的TGI指数——零售1.2,餐饮1.25,儿童亲子1.51 ,进驻品牌是全昆山最高端的。
-
品牌,目前共有品牌约303家,其中零售品牌137家,餐饮品牌112家,且亲子儿童业态为重点特色。
经营策略上,昆山万象汇主打中高端消费品牌集中落位+首店不断上新。据不完全统计,2024年赢商网监测的苏州重点商业载体共落地各类首店248家,其中包含44家江苏首店、4家华东首店乃至6家全国首店,昆山万象汇的首店落位排全苏州前列。
笔者又问,昆山万象汇的缺点是什么?得到的答案是,项目能量太大,但体量相对较小,节假日客流必定爆满,体验感不好。从数据来看,这是实情。
据赢商大数据监测,日前昆山万象汇在苏州全市的场日均客流中排名第5,异地客群占比23%,其中25%来自上海。2025年春节假期,项目客流量达55万人次,销售额6170万元,同比增长11%。
我们关注于昆山商业,希望深入地研究这个城市的商业格局,肇始于2025年3月底,华夏华润商业REIT发布《拟扩募并新购入基础设施项目的公告》,称拟通过扩募发售募集资金认购中信证券-华润商业资产2号资产支持专项计划的全部份额,并最终投资于苏州昆山万象汇项目。
此前,投资者对昆山万象汇略有疑问。毕竟青岛万象城珠玉在前,万象城系列的定位高于万象汇。
昆山项目作为万象汇产品线最好的项目之一,势必将为投资者带来理想的回报。对此,笔者十分赞同购物中心资产管理公众号作者的观点:在很多开发商测算模型中,一线城市高地价地块可以算过账的一个重要原因是退出CAP RATE低,这种赋值的背后隐含着一个底层逻辑:一线城市大宗资产流动性更强、经济/人口基础更好,因此适用于更低的买方回报率,也可以理解为是建立在城市能级基础上的一种价值歧视,一线城市项目的净现金流更值钱。
但公募REITs作为一项投资工具,对于投资者而言:一分钱就是一分钱,一线城市的一分钱并不比三线城市的一分钱更值钱。因此关注的重点在底层资产产生稳定现金流的能力。
将昆山万象汇视为县级商业是一种刻板成见,我们更应该看到的是,将此优质项目入池,体现的是华润大资管体系的持续建立和落地能力。待招募说明书发布后,赢商研究中心将详细解读。
昆山花桥中骏世界城
TOD微度假综合体,昆山当前上升势头最强项目
中骏花桥世界城,商业建筑面积17万平,2024年10月1日开业。
试营业期间以60万客流、超5000万元销售额崭露头角,正式开业当天更是创下单日25万人次客流、1500万元销售额的纪录。从赢商大数据的监测来看,其客流表现已是昆山第二,仅次于昆山万象汇。
亮点特征有二:
-
一是TOD,双地铁11号线无缝接驳,沪苏通勤族“出站即达”,让这里成为“环沪消费新选择”,甚至吸引上海客群反向购物;
-
二是“购物中心优选+奥莱零售精选”的模式。
这样的产品创新+区位优势,很可能说明:一是随着城市轨道交通发展,城市客流将重新分配,TOD项目的客流基本盘十分稳固,未来龙头效应更强;二是产品创新要融合更多元素,更好地成为城市公共空间。
昆山商业既繁荣又高度卷,这为消费者创造了很好的体验,也给商业运营人员带来很多挑战。而在这样的市场中,不同的项目充分发挥了自身的优势,产品创新、运营创新,生生不息。
宏观看都是机会,中观看都是挑战,只有微观地看,才能寻找真正的经营之道。
本文特别鸣谢:“昆山商业探长”、“购物中心资产管理”
来源:赢商云智库


























