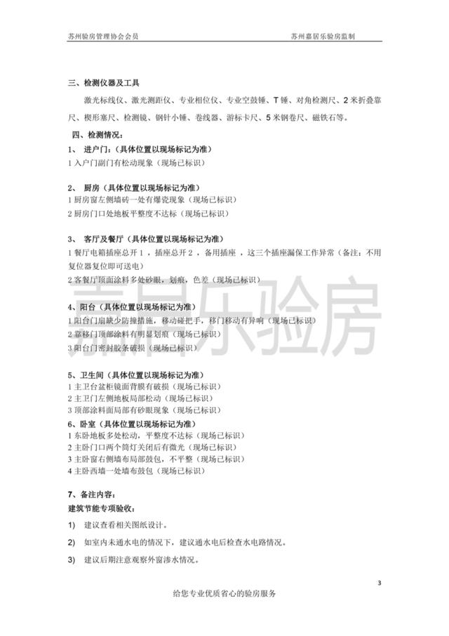
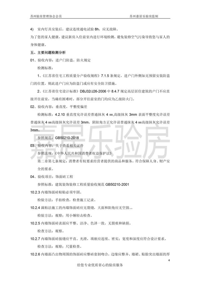
哇!这家精装验房居然这么细!房屋问题一目了然,团购3.5元/平,还出权威报告!
精装房打着拎包入住的口号
号称大几千的精装修住宅标准
听起来确实是省心,放心
但等到业主拿房后,往往是吐槽声一片
装修实景与样板房相差甚远
各种质量问题更是层出不穷
到头来是苦不堪言!
验房是房子交付的前提和保障
关于精装房,我们始终强调:先验再收!
我们虽然无法避免问题的产生
但我们可以做到先验收、先发现
把问题交给开发商来维修
把自己的损害降到最低
为保障广大昆山业主权益
昆山论坛家居频道携手绿谷验房
举行“精装房验房团购活动”
组团验房价格超实惠哦
组团验房:
同小区10户以下,团购4.5元/平
同小区10户-30户,团购4元/平
同小区30户以上,团购3.5元/平

单户不接单,同小区最低3户起接
同小区单日满5户,不收远程费
同小区单日不满5户,加收远程费100元/户
不满100平按100平计算
TIP:
1、业主尽量根据验房师安排的时间来验房,如无时间,可和客服沟通调换日期
2、业主需携带购房合同,以确认房屋面积以及是否本人验房
1、在线报名:长按识别下方二维码,免费预约精装房验房服务
3、支付定金:线上预约后,客服会联系各位业主,验房前支付50元定金(定金可退,需提前一天说明)验房结束,满意后再付余款
3、线上下单&排期:线上下单后,一个工作日内,客服会排定具体验房时间
4、上门验房:在约定时间上门验房,验房时长在1.5小时左右
5、领取报告: 验收完后3日内出具验房报告。
精装房验房8大检测,44项目 420节点
持证上岗 验收认可度更高,专业团队带来更安心的保障
绿谷验房师均是从业5年以上的专业验房师傅!




验收工具20件套,空鼓/内外直角/水平/电路检测等










专业验房—及时发现问题,降低购房风险
验收结束后
验房师根据现场验出的问题进行汇总
出具验房报告
跟业主确认问题以及重点注意事项
1、权威认证,验房报告有用吗?
验房报告是“专家证言证据”,是根据国家相关法律法规和地方规范标准为准绳,以真实性的数据或事实为依据,它的法律效力问题会在法庭诉讼阶段表现出来,被法官采信后,即可胜诉,具有相应的“法律效力”。
2、开发商拒不整改怎么办?
验房的最终目的是供业主向开发商等提出质量改进、完善或者索赔要求。
在国家法律法规和地方规范标准基础上,有充分证据基础的验房报告会促使开发商采取妥当的质量改进措施。
3、开发商不认可报告中罗列的问题怎么办?
验房师以国家规范标准和地方规范标准为准绳、以事实为依据检测的。(在开发商拿不出相反的证据予以反驳的情况下),验房师通过验房出具正规的验房报告,是开发商必须接纳认可的事实。
因此,大家一定要找正规的验房机构来验房
收费公开,人员专业
与物业没有利害交集
花小几百块买大大的安心
何乐而不为呢?
最后,如果验房过程中发现问题
一定要让开发商整改后再收房
如果您的小区即将交房
或者您也需要验房服务
可直接联系客服:18136730815(微信同号)
也可长按识别下方二维码
购买精装房验房服务