
紧急提醒!昆山中秋或泡汤,小伙伴们出门记得带好雨具
雷迪森and乡亲们
再坚持上2天班
3天假期就能咔咔到手啦
是不是有点小开心?
不过
计划出门好好玩耍几天的朋友
大概率要失望啦
这两天
受东海热带低压影响
昆山时不时来场阵雨
预计今天(12日)
江苏、安徽、山东东部、河南东部等地部分地区
仍将有大到暴雨,局地大暴雨
一开始kb君心里默默祈祷着:
下吧!下吧!
早点下完好放假~

但是
根据最新消息
新台风已经生成
并且向江浙沪扑面而来!
🌀
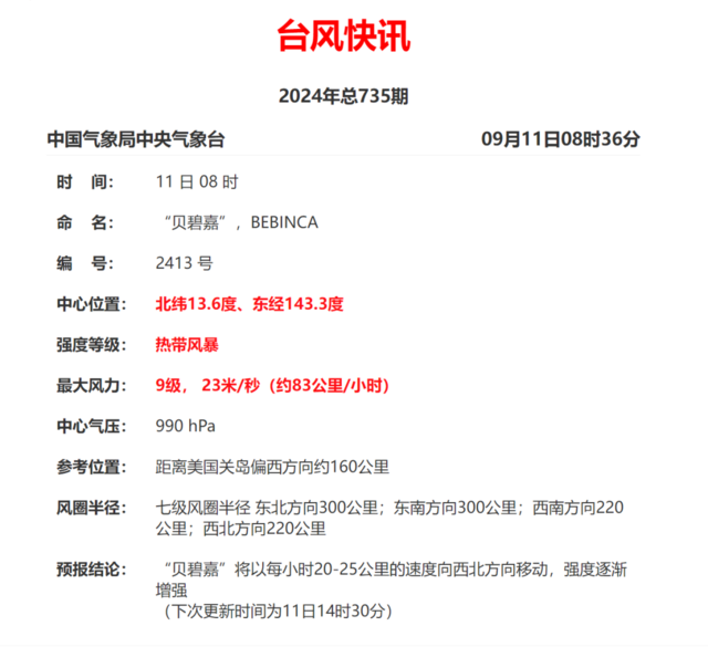
据中央气象台消息
今年第13号台风“贝碧嘉”
已于10日夜间在西北太平洋洋面上生成
预计
“贝碧嘉”将以每小时25公里左右的速度
向西北方向移动,强度逐渐增强
趋向我国东海海面
未来“贝碧嘉”直奔华东
中秋节假期,会影响到华东地区
存在登陆可能!
也有可能近海转向去韩国
后期需要密切关注
而且这个台风后面
可能还跟着有台风来
@中央气象台 也提醒
中秋假期要去华东地区旅游的人
要注意台风动态
太突然了!
昆山人放假
台风出门上班
还有可能直接来包邮区过中秋
内心一百万个拒绝
好好的假期,有了雨水的侵扰
去哪儿都不方便啊
只能待在屋里厢,多无聊啊~

能拒绝吗?
弱小如kb君拒绝不了
只能先看看昆山天气预报怎么说了
据@昆山气象灾害防御 消息
预计今天(12日)
昆山阴有分散性阵雨或雷雨
东南风4~5级阵风6级
雨水短歇两天后
中秋三天假期
昆山几乎被雨水覆盖
15日,多云到阴有分散性阵雨或雷雨
16日,阴有阵雨或雷雨
17日,阴到多云
3天假,2天雨
别说出门嗨到爽了
估计连中秋的月亮也赏不成了
无论如何
这份防御指南,请提前收好
👇
左右滑动查看更多
快放到圈子里
提醒更多人
适当调整中秋出游计划吧
如果真的“泡汤”
在家好好休息,多多团圆
也是不错的选择!


























