
开到甪直也就增加一站路。
关于部分公交线路恢复的通告
广大乘客朋友:
1. 张浦镇渡昆线(中心河1#桥一古城南路)道路施工完毕,自2025年2月7日起张浦区域公交339路恢复:“鸟步厍、渡头”。
2. 花溪路(花园路-312国道)施工完毕,自2025年2月9日起公交100路、102路、花桥区域公交220路、222路恢复花溪路核定走向,具体如下:
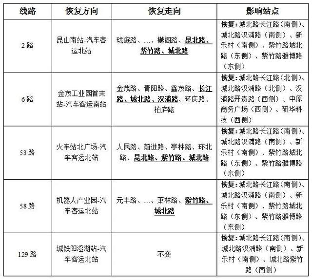
3. 城北大道辅路(紫竹路-青阳路)施工完毕,自2025年2月11日起公交2路、6路、53路、58路、129路恢复走向及站点,具体如下:
特此通告!
昆山市公共交通集团有限公司
2025年2月6日
分享到微信/朋友圈 领红包
推广
开到甪直也就增加一站路。
就是 看来还是震川路 前进路 马鞍山路这种才会加班加点。
两个月能干完的活,非得拖到半年以上。