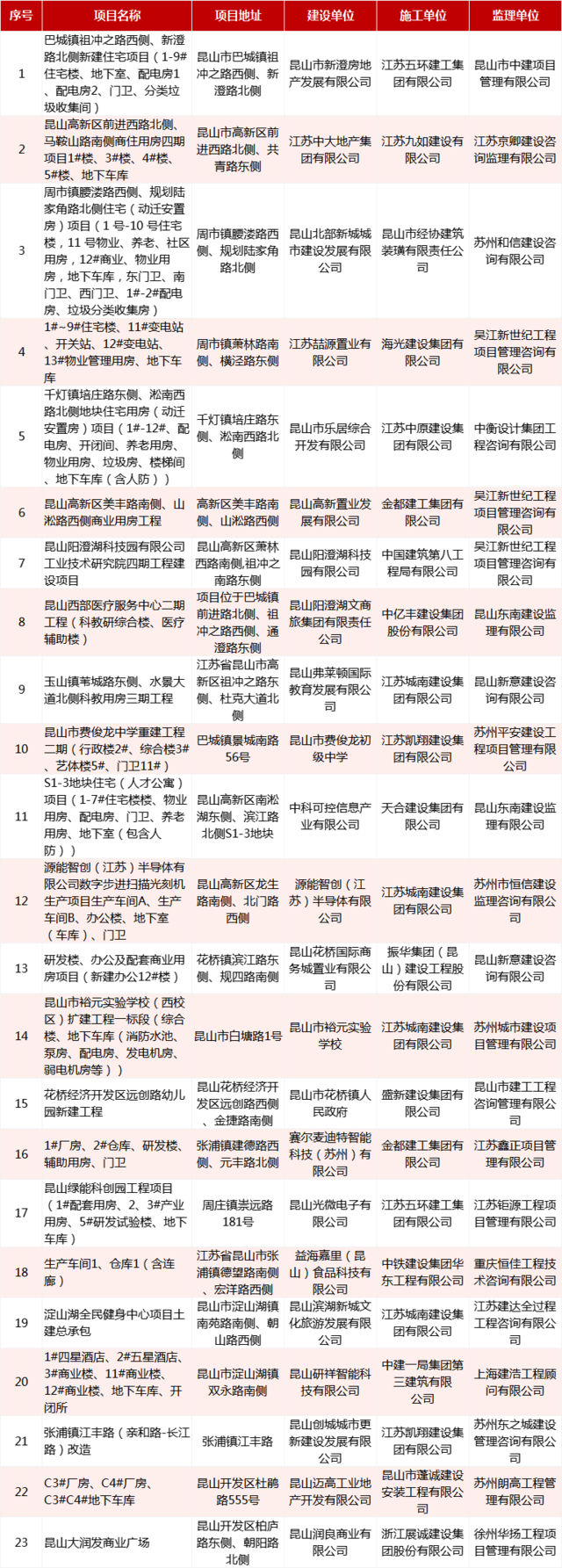
示范引领 | 2023年第四季度昆山建筑工地“红榜”名单公布
为提升全市建筑工程建设管理水平
发挥带动作用,形成示范效应
督促企业加强安全生产管理
提升建筑工地环境品质
我市实行建筑工地安全文明
“红榜”定期考评机制
日前,市住建局公布
2023年第四季度建筑工地“红榜”名单
23个项目入选
对标先进找差距
借鉴“红榜”提水平
一起来看看
入选“红榜”的部分项目吧
红榜项目
01
巴城镇祖冲之路西侧、新澄路北侧新建住宅项目(1-9#住宅楼、地下室、配电房1、配电房2、门卫、分类垃圾收集间)
红榜项目
02
周市镇腰溇路西侧、规划陆家角路北侧住宅(动迁安置房)项目(1 号-10 号住宅楼,11 号物业、养老、社区用房,12#商业、物业用房,地下车库,东门卫、南门卫、西门卫、1#-2#配电房、垃圾分类收集房)
红榜项目
03
千灯镇培庄路东侧、淞南西路北侧地块住宅用房(动迁安置房)项目(1#-12#、配电房、开闭间、养老用房、物业用房、垃圾房、楼梯间、地下车库(含人防)
红榜项目
04
昆山市费俊龙中学重建工程二期(行政楼2#、综合楼3#、艺体楼5#、门卫11#)
红榜项目
05
昆山花桥国际商务城置业有限公司研发楼、办公及配套商业用房项目(新建办公12#楼)
红榜项目
06
淀山湖全民健身中心项目土建总承包
红榜项目
07
张浦镇江丰路(亲和路-长江路)改造
红榜项目
08
昆山迈高工业地产开发有限公司C3#厂房、C4#厂房、C3#C4#地下车库
红榜项目
09
昆山大润发商业广场
下一步,市住建局将进一步加强施工安全文明宣传,强化建筑施工安全生产管理,深入推进建筑施工安全生产标准化建设,积极发挥优秀项目的示范引领作用,提高全市建筑工地安全生产文明施工水平。



























