好消息!长三角年内可异地提取公积金!

2024-04-18 聚焦昆山 预见
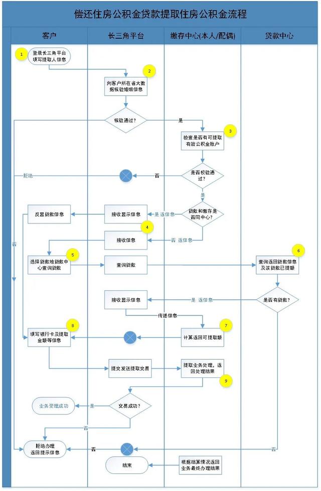
近日,2024年长三角住房公积金一体化推进会在安徽省六安市召开,会上长三角三省一市住房公积金监管部门达成重要共识,共同推动在长三角“一网通办”平台开展偿还公积金贷款提取住房公积金业务。

会议制订了2024年长三角住房公积金一体化工作方案,根据方案,长三角区域内城市可通过长三角“一网通办”平台,异地办理提取公积金业务,切实满足公积金贷款的职工家庭在长三角异地办理提取公积金需求。
申请人本人或配偶名下有公积金贷款,均可在缴存地范围内申请提取自己的住房公积金,职工可登录长三角“一网通办”平台办理。业务开展范围将从试点中心逐步向其他城市中心扩展,预计10月底前有条件的中心全部接入运行。

图片


来源:第一昆山

已有0人打赏

已有0人打赏

分享到微信/朋友圈 领红包

每天看看帖,就赚牡丹花,免费好礼立即入手。

打赏
0人赞

推广

部分评论
今日热门
  • 我有70多个公仔,你有几个呀,,,#有趣小 ..

    昭昭格格

    18
  • 在忙,不要问我在忙啥,不然我还得编~#一句 ..

    爱的独白

    17
  • 天天签到,领取专属福利#每天一条昆友圈## ..

    你喜欢

    16
  • #每天一条昆友圈# #昆山有哪些美景?# #4月 ..

    拆南墙

    16
  • 徐州VS泰州#每天一条昆友圈# #我的碎碎念# ..

    拆南墙

    16
  • 爱的独白

    15
  • 天天签到,领取专属福利#每天一条昆友圈## ..

    你喜欢

    15
  • 出门就是要买买买#每天一条昆友圈#

    我想说……

    15
精彩推荐
加载更多
精彩活动更多
论坛服务
触屏版 / 电脑版

other
马上开启