放宽!昆山公积金新政,可异地提取还贷
公积金又有新政策了!
绝对的大利好
赶紧来看
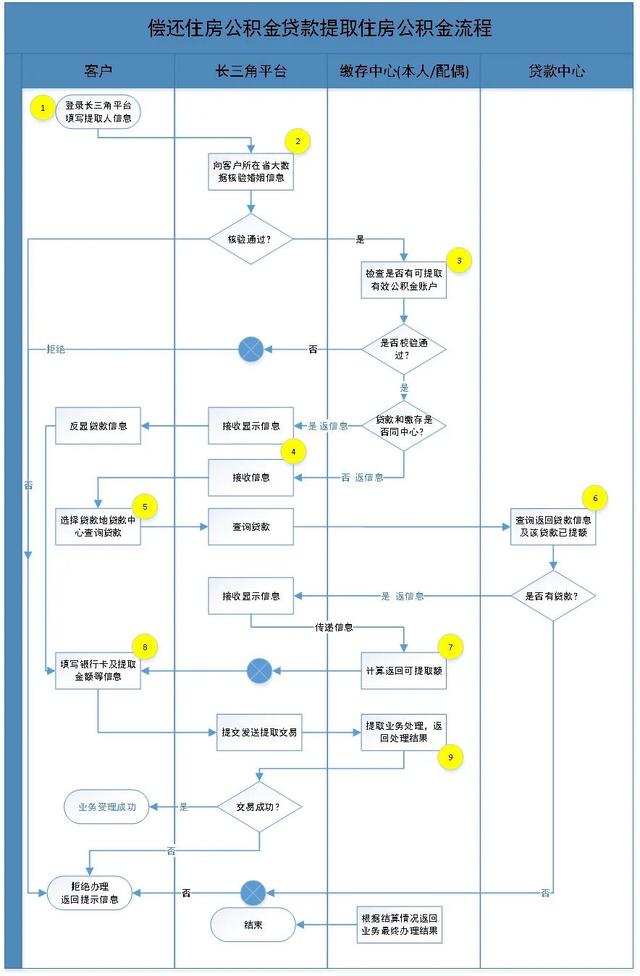
近日,2024年长三角住房公积金一体化推进会召开,会上长三角三省一市住房公积金监管部门达成重要共识,共同推动在长三角“一网通办”平台开展偿还公积金贷款提取住房公积金业务。
会议制订了2024年长三角住房公积金一体化工作方案,根据方案,长三角区域内城市可通过长三角“一网通办”平台,异地办理提取公积金业务,切实满足公积金贷款的职工家庭在长三角异地办理提取公积金需求。
申请人本人或配偶名下有公积金贷款,均可在缴存地范围内申请提取自己的住房公积金,职工可登录长三角“一网通办”平台办理。业务开展范围将从试点中心逐步向其他城市中心扩展,预计10月底前有条件的中心全部接入运行。
可异地提取公积金还贷
不仅方便不少人
还将缓解经济压力
这样的好政策
戳中了多少小伙伴的心巴
还不点赞!
![]()
除此外
还有以下消息
大家要注意
👇
周市镇220kV亭周线迁改工程需封闭施工
施工期间
超英西路(茂源路--鑫茂路)段
道路封闭
计划工期:4月20日—4月26日
封闭形式:全幅封闭
超英西路现状
绕行路线:可从茂源路--青阳北路--鑫茂路进行绕行
超英西路周边有不少小区
周市高级中学也在附近
上班上学常走这段路的
提前出门避堵!
注意啦!
柏庐社区卫生服务中心同心院区
(娄苑路77号)
开设辖区中学初一女生HPV疫苗接种专场
届时预防接种门诊将暂停门诊服务
停诊时间:
4月22日(周一)至24日(周三),4月25日(周四)预防接种门诊正常开诊
停诊点:
柏庐社区卫生服务中心同心院区(娄苑路77号)
近日
昆山市人民政府拟征收土地公告
-昆征预告〔2024〕第18号发布
一、征收目的
根据《中华人民共和国土地管理法》第四十五条的规定,本次征收土地目的为在土地利用总体规划确认的城镇建设用地范围内,经省级以上人民政府批准由县级以上地方人民政府组织实施的成片开发建设需要用地的。
二、征收范围
本次拟征收土地位于昆山经济技术开发区小连村股份经济合作社(原小连村六组农民集体)。
也就是石予小学北侧地块
未来会用作什么?
昆山论坛上有网友爆料
预计是住宅小区

为满足辖区从业人员
就近办理《健康证》体检的需求
巴城镇社区卫生服务中心
开展健康证办理业务
1、外科:询问既往史,既往是否患过病毒性肝炎、伤寒、痢疾、肺结核和化脓性和渗出性皮肤病和近期内上述疾病接触史;以身体外露皮肤,手臂为重点部位的化脓性、渗出性皮肤病检查。(门诊二楼外科)
2、内科:心肺听诊,肝、脾触诊。(门诊二楼内科)
3、放射科:胸部X线检查重点筛查活动性肺结核(不提供胶片和诊断报告)。(门诊一楼放射科)
4、检验科:抽血化验肝功能(谷丙转氨酶),检测血清中甲肝、戊肝IgM抗体;粪便培养,重点检测伤寒和副伤寒、沙门氏菌和志贺菌。(门诊二楼检验科)
1、饮食准备:建议体检前一天清淡饮食,忌烟忌酒,充分睡眠。体检当日早晨不再进食、饮水。
2、实验室检查:体检当天不吃早饭,空腹进行抽血检查,抽血后应立即持续按压抽血处5分钟,有晕血者提前告知抽血医生。
3、放射:孕妇免此项检查,请提前告知医师。
周一至周日8:00--10:30(节假日除外)
健康证97.5元/人
0512-57684666 / 15358839619
还有以下这些地方
都可办理健康证
从事餐饮、食品经营等人员
记得收藏好!
左右滑动查看更多
近期,市场监管总局组织
食品安全监督抽检820批次样品
检出13批次样品不合格
对抽检发现的不合格食品
有关省级市场监管部门
已组织开展核查处置
大家速自查,有没有你家买过的
👇
(一)天猫海洋演义旗舰店(经营者为辽宁省葫芦岛俪勃商贸有限公司)在天猫商城(网店)销售的、标称辽宁省葫芦岛海洋演义生物食品科技有限公司委托河南省漯河丰功食品有限公司生产的醇肉肠(原味),其中大肠菌群数不符合食品安全国家标准要求。
(二)832平台大名县若来江途贸易有限公司(经营者为河北省邯郸市大名县若来江途贸易有限公司)在832平台(手机小程序)销售的、标称河北省邯郸市大名县瑞 昊调味品酿造有限责任公司生产的黄豆酱油(酿造酱油),其中菌落总数不符合食品安全国家标准规定。
河南省麦德龙商业集团有限公司郑州郑东商场销售的、标称上海雀巢产品服务有限公司中国总代理的、意大利SANPELLEGRINO S.p.A.公司出品的饮用天然泉水(原产国:意大利),其中亚硝酸盐(以NO2-计)检验值不符合食品安全国家标准规定。
抖音小酿蜜旗舰店(经营者为四川省凉山彝族自治州西昌市阿米子食品有限公司)在抖音(手机App)销售的、标称四川省凉山彝族自治州西昌市阿米子食品有限公司生产的土蜂蜜,其中呋喃西林代谢物残留量不符合食品安全国家标准规定。
(一)淘宝网台湾食品1314(经营者为湖南省长沙市浏阳市金刚镇焕钦商店)在淘宝网(网店)销售的、标称广东省深圳市宝安区福永凤凰阿里山台湾食品店经销的、龙景翔实业股份有限公司(原产地:中国台湾)生产的龍景翔御廚®黑芝麻油,其中乙基麦芽酚检验值不符合食品安全国家标准规定。
(二)快手内廷上用百合专卖店(经营者为山西百合生物科技有限公司)在快手(手机App)销售的、标称河北省唐山市北京同仁堂兴安保健科技有限责任公司滦南分公司委托安徽芍新堂健康产业有限公司生产的蓝莓黑加仑叶黄素酯片,其中苋菜红、胭脂红、相同色泽着色剂混合使用时各自用量占其最大使用量的比例之和检验值不符合食品安全国家标准规定。
(三)快手广西桂乡源食品专营店(经营者为广西桂乡源商贸有限公司)在快手(手机App)销售的、标称广东省揭阳市揭西县凯士达食品厂生产的冰糖金桔,其中胭脂红检验值不符合食品安全国家标准规定。
(四)拼多多糖糖屋食品店(经营者为广东省深圳市龙岗区冈仁卜次便利店)在拼多多(手机App)销售的、标称广东省广州市优渥食品贸易有限公司经销的、张志明食品有限公司(原产国:马来西亚)生产的无花果干,其中苯甲酸及其钠盐(以苯甲酸计)检验值不符合食品安全国家标准规定。
(五)淘宝网台湾美食馆(经营者为福建省厦门市湖里区味醇鲜食杂经营部)在淘宝网(网店)销售的、标称福建省厦门程熙贸易有限公司经销的、海山蜜饯厂(原产地:中国台湾)生产的调理话梅,其中甜蜜素(以环己基氨基磺酸计)检验值不符合食品安全国家标准规定。
(一)江西省抚州市东乡区姐妹奶粉店销售的、标称江西省南昌海巨科技有限公司委托江西贝膳食品有限公司生产的铁锌钙苹果有机营养米粉,其中维生素A、维生素B1、维生素B2、烟酸、维生素D含量既不符合食品安全国家标准规定,也不符合产品标签标示要求;铁、锌含量不符合食品安全国家标准规定。
(二)山东省济南市天桥区泉宝宝母婴用品经营部销售的、标称上海贝初生物科技有限公司委托江西好娃娃食品有限公司生产的原味有机营养米粉,其中维生素A含量既不符合食品安全国家标准规定,也不符合产品标签标示要求。标称生产企业江西好娃娃食品有限公司对产品真实性提出异议,经江西省市场监管局核实,认可其提出的异议。确认该批次不合格产品实际是委托方上海贝初生物科技有限公司自行修改已过期产品包装上的生产日期后进行销售的。
(三)上海昊瑞家医药科技有限公司销售的、标称山东哈维药业有限公司生产的孕妇及乳母营养补充食品,其中维生素A含量既不符合食品安全国家标准规定,也不符合产品标签标示要求。
(四)抖音海洋演义官方旗舰店(经营者为辽宁省葫芦岛海洋演义生物食品科技有限公司)在今日头条(手机App)销售的、标称辽宁省葫芦岛海洋演义生物食品科技有限公司委托山东齐汇企业发展集团有限公司生产的醇肉肠(原味),其中蛋白质含量不符合相关产品执行标准要求;淀粉含量符合相关产品执行标准要求,但不符合产品标签标示要求。
快放到圈子里
提醒更多人!




























