
没用,该不去还不去。没网约车的时候也这样
每到节假日或雨水天气
用车需求都会增加
有时还会出现打车难的现象!
🚕
可有的出租车司机
违规收费、不打表、无理由拒载
故意绕路、态度巨差...
昆山不少网友
就摊上了这样的糟心事
拒载!绕路!昆山刚曝出
近日,昆山论坛网友“江南浪子”爆料:离家就一点点路程,但是喝了酒不想走路,所以就上了出租车。结果到地方司机要收我20元,争执后让他拿发票也不拿,报警以后去车上撕发票,一看900米,才10元。
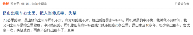
近日,昆山论坛网友“填写该用户名”爆料:7.5公里路程,出租车司机带我中环绕远路走了20多公里,平时高德打车22元,出租车50多元,心太黑。
近日,昆山网友“yyzz145”发帖爆料:本人从地铁11号线花桥站走出,车牌号苏E*的出租车司机一看见我,就向我招手要我上车,待我走近后询问我目的地,他说不去,让我去最前面那辆车。我走到最前车,车牌号为苏E*,司机摇下车窗,我问司机曹安派出所去吗,司机说不去。
近日,昆山网友“高颜值的放映机”发帖爆料:巡游出租车苏E*空车状态下,询问驾驶员能走吗?驾驶员反问乘客去哪里?问驾驶员是否已接单,驾驶员答复没有,并再次询问乘客得目的地。得知行程比较近,驾驶员拒载。并在乘客投诉后,驾驶员下车辱骂乘客。
以上种种
不文明、不规范的行为
让我们深恶痛绝
这些行为不仅严重违反行业规范
更侵害了消费者权益!
日常出行中
如果遇到这样始料不及的闹心事
难道就只能默默忍受?
别急,官方出手了!
即日起,正式施行!官方出手了
近日
苏州市交通运输局制定了
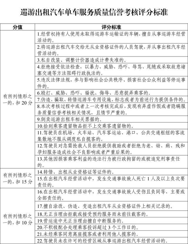
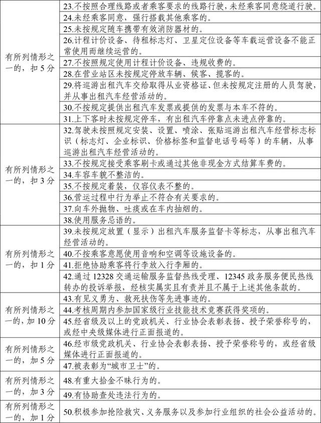
巡游出租汽车单车服务质量信誉考核办法
针对各类行为
都有较为全面的扣分、加分准则
该办法昆山亦可参照施行
一起来看看吧~
《办法》
出台背景
《办法》
制定依据
《办法》
适用范围
《办法》
考核对象
《办法》
考核原则与部门
《办法》
考核分值与周期
《办法》
考核等级
《办法》
考核评分标准
《办法》
教育培训
《办法》
考核结果运用
《办法》
施行日期
出租车是城市文明的流动窗口
不仅展示着城市的整体形象和文明程度
更关乎着群众出行的获得感、幸福感、安全感
希望所有出租车司机引以为戒
遵纪守法,规范运营
营造昆山良好的运营环境!
在此也提醒各位小伙伴
乘坐出租车记得向驾驶员索要发票
如遇出租车拒载、绕道
不打表议价、违规收费等情况
请保存证据并及时拨打交通热线
12328予以举报!
分享到微信/朋友圈 领红包
推广
没用,该不去还不去。没网约车的时候也这样