
你是怎么做到每个回复都能用各种表情的?
暂停!取消!
昆山多部门通知!
影响大批人!
昆山大渔湾发布
12月音乐喷泉播放时间公告
其中需要注意的是
本月激光秀暂停播放!
各位市民、游客朋友:
12月大渔湾音乐喷泉播放时间公告:
周五:19:30-19:50播放一场,20分钟
周六:19:30-20:00播放一场,30分钟
12月24日:19:30-19:50播放一场,20分钟
12月25日:19:30-19:50播放一场,20分钟
注意:12月激光秀暂停播放
如遇雨雪、大风等天气或设备设施维护,音乐喷泉&激光秀将暂停开放,相关信息将在大渔湾微信公众号&小程序提前公告。
近日
昆山市体育中心宣布
游泳馆晨练将于12月8日
停止晨练服务
通 知
尊敬的各位市民、健身爱好者:
因“2024海峡两岸(昆山)马拉松”活动,游泳馆周边道路将临时封闭管控,经研究决定12月8日游泳馆停止晨练服务,请市民相互转告。
咨询电话:
57160666(游泳)
昆山市体育中心羽毛球馆
发布通告称
因场地老旧
将对羽毛球馆进行换新工作
期间暂停对外开放服务
预计恢复时间为12月10日
关于昆山市体育中心羽毛球馆
停馆的通告
尊敬的市民及羽毛球爱好者:
因场地老旧,现体育中心将开展羽毛球馆地胶换新工作。经研究决定于即日起暂停对外开放服务,预计恢复时间为12月10日。市民朋友可持续关注现场公告。再次感谢您的理解与支持!
近日
昆山论坛网友“寂寞如此妖娆”
发帖爆料
千灯大润发夜市由于天气原因
将暂时停业!
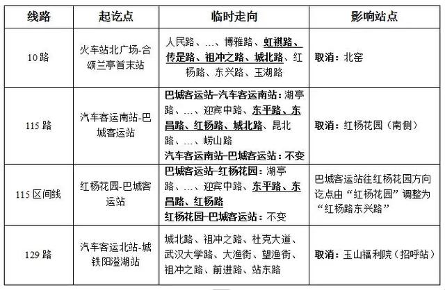
昆山官方发布最新通告
因虹祺路施工
影响公交通行
自12月7日开始
这些公交路线取消部分站点!
临时走向务必了解清楚
以防等空!
广大乘客朋友:
因虹祺路施工,影响公交通行,自2024年12月7日起公交10路、115路、115路区间线、129路临时绕行,具体如下:
扩散出去!提醒更多人!
分享到微信/朋友圈 领红包
推广