三大工程荣获省级“扬子杯”,见证城市焕新力量!
近日
江苏省住房和城乡建设厅公布了
《2023年度江苏省扬子杯优质工程项目名单》
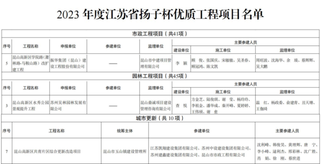
昆山高新区学院路(萧林路-马鞍山路)
改扩建工程
昆山高新区水秀公园景观提升工程
昆山高新区共青片区综合更新改造项目
荣获
省级优质工程最高荣誉——“扬子杯”!


作为省内建筑工程质量领域的最高荣誉,“扬子杯”由省住建厅组织权威评审,重点考核项目的技术创新、施工质量及社会效益,集中展现全省工程建设的顶尖水平。
项目深度解码
学院路(萧林路-马鞍山路)改扩建工程
水秀公园景观提升工程
共青片区综合更新改造项目
继往开来
来源:智美昆高新



































