昆山周市镇2025年积分入学办理指南
根据《昆山市新市民子女
公办学校积分入学管理办法》
2025年周市镇新市民子女积分入学申请
将于4月10日全面启动
为方便家长业务办理
现整理了相关信息
供家长参考
一、填报时间:
2025年4月10日至4月30日
二、报名网址:
登录“昆山市幼儿园、中小学招生入学填报系统”(网址:https://rx.ksedu.cn)进行填报,也可通过昆山市人民政府网(http://www.ks.gov.cn)的“招生入学”相关链接进入本系统填报, 也可通过“智慧昆山APP”进行填报。(报名网址4月10日零点开启)
三、报名方法:
参考昆山市新市民积分入学填报手册。

(2025年昆山市新市民积分入学
填报手册二维码)
一、办理时间:
2025年4月10日-4月30日,工作日8:30-11:30、13:00-16:00。
二、办理地址:
昆山体育生态公园内(周市镇迎宾路800号)
三、预约取号:
1.通过手机微信扫描预约二维码进行预约,预约最多提前3天。
2.预约成功后,暂不支持取消和修改,预约后如果爽约三次及以**无法进行网上预约,需至现场预约。
3.预约成功后,请在预约时间前5分钟到达窗口。
4.由于每日预约号有限,请根据自身实际情况合理安排现场审核事宜。
(微信预约取号二维码)
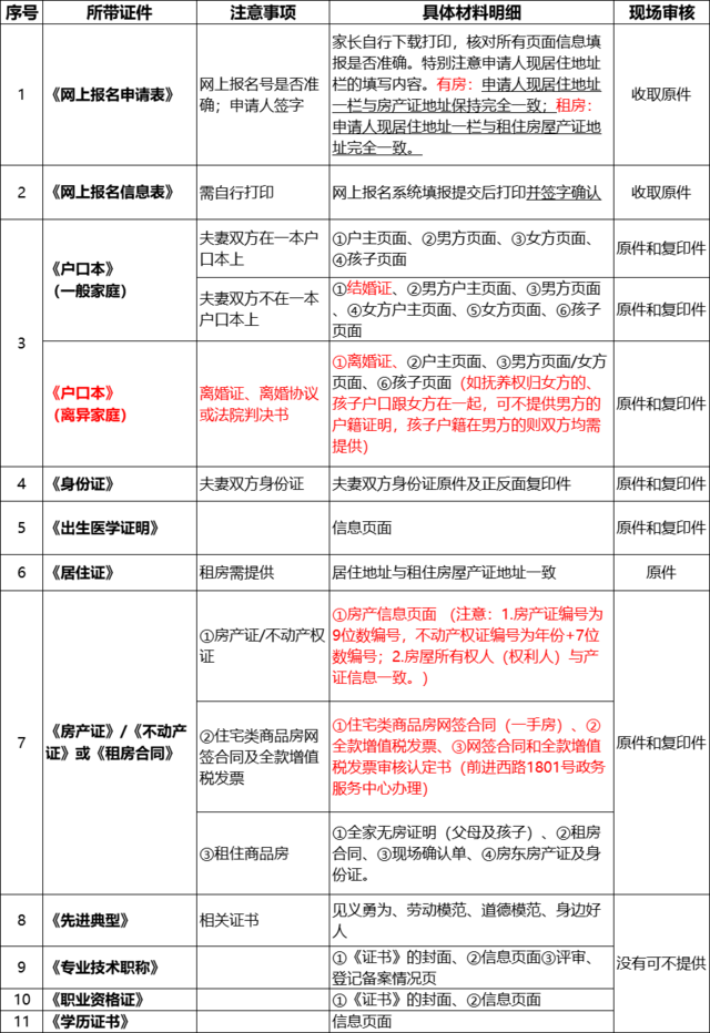
四、积分入学所需材料:
五、学区查询:
家长可通过“昆山教育发布”微信公众号的“学区查询”栏目查询公办学校施教区。
1.现场审核预约前,必须完成所有积分系统填报工作。
2.现场审核办理时请出示成功预约信息,听从工作人员的引导有序排队等待。
3.为减少人员聚集,请不要把孩子和无关人员带到审核窗口。
4.窗口审核通过后,所填报的志愿将无法修改,请谨慎填报。
5.具体以现场公布为准。
6.咨询电话:57621718(教育)
附件1:
来源 | 周市发布



























