确定了!昆山最新11大补贴公布
力度空前!
2026昆山最新补贴政策来了
11大补贴重磅来袭
换手机、换家电、买房、租房
……
统统都有补贴哦!
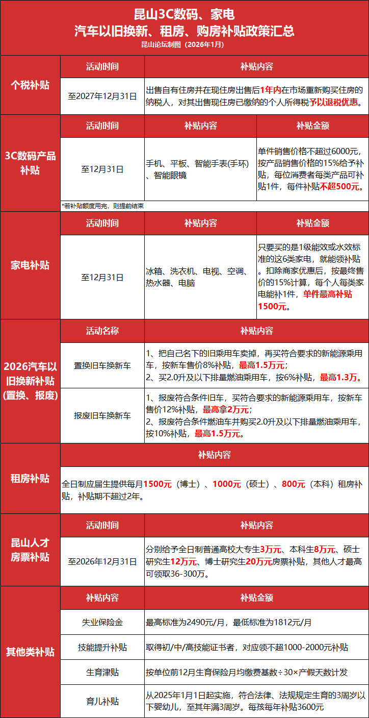
① 个税补贴:卖房1年内重新购房,个人所得税予以退税优惠。
⑪ 育儿补贴:3周岁以下婴幼儿,至其年满3周岁,每孩每年补贴3600元。
自2026年1月1日至2027年12月31日,对出售自有住房并在现住房出售后1年内在市场重新购买住房的纳税人,对其出售现住房已缴纳的个人所得税予以退税优惠。
✅ 补贴标准:
新购住房金额大于或等于现住房转让金额的,全部退还已缴纳的个人所得税;新购住房金额小于现住房转让金额的,按新购住房金额占现住房转让金额的比例退还出售现住房已缴纳的个人所得税。
✅ 满足条件
1.纳税人出售和重新购买的住房应在同一城市范围内。同一城市范围是指同一直辖市、副省级城市、地级市(地区、州、盟)所辖全部行政区划范围。
2.出售自有住房的纳税人与新购住房之间须直接相关,应为新购住房产权人或产权人之一。
✅ 补贴时间:即日起至12月31日
✅ 补贴范围:手机、平板、智能手表(手环)、智能眼镜
✅ 补贴标准:单件销售价格不超过6000元,按产品销售价格的15%给予补贴,每位消费者每类产品可补贴1件,每件补贴不超过500元。
✅ 参与要求:家电、数码产品补贴:申请补贴的人、付款的人、收货的人得是同一个,信息要一致哦~
✅ 参与入口:“苏新消费·江苏消费品以旧换新平台”、云闪付、苏州银行APP、苏宁易购、抖音(目前苏州地区仅开通部分平台线上申领入口)
✅ 补贴时间:即日起至12月31日
✅ 补贴范围:冰箱、洗衣机、电视、空调、热水器、电脑,只要买的是1级能效或水效标准的这6类家电,就能领补贴。
✅ 补贴标准:扣除商家优惠后,按最终售价的15%计算,每个人每类家电能补1件,单件最高补贴1500元。
✅ 申请入口:
①线上补贴资格申领:淘宝天猫、抖音、京东商城、苏宁易购、拼多多
②线下补贴资格申领:建行生活、支付宝、云闪付、微信
比如我们点击线下补贴资格申领:微信入口,即可直接领取补贴资格。需要注意,每天的额度有限哦~
✅ 报废要求
报废2013年6月30日前登记的汽油乘用车、2015年6月30日前登记的柴油及其他燃料乘用车,或是2019年12月31日前登记的新能源乘用车。
✅ 补贴标准
1、报废上述符合条件旧车,买符合要求的新能源乘用车,按新车售价12%补贴,最高能拿2万元;
2、报废上述符合条件燃油车并购买2.0升及以下排量燃油乘用车,按10%补贴,最高1.5万元。
✅ 置换要求
个人消费者转让登记在本人名下乘用车
✅ 补贴标准
购买纳入减免购置税车型目录的新能源乘用车,补贴车价的8%(最高不超过1.5万元);
购买2.0升及以下排量燃油乘用车补贴车价的6%(最高不超过1.3万元)。
需要注意的是,每个人只能选一次汽车补贴(报废补贴or置换补贴),旧车须是2025年1月8日前就登记在你名下的哦。
✅ 补贴标准
全日制应届博士、硕士、本科生分别补贴1500元/月、1000元/月、800元/月,补贴期一般不超过2年。
对经认定的人工智能、量子科技领域的企业和新型研发机构新引进的急需紧缺专业全日制应届博士、硕士及本科生,补贴期可延长至3年。
✅ 适用条件
2025年3月27日(含)后首次从苏州大市外引进,与昆山用人单位签订劳动合同并缴纳社保,在苏州大市范围内无房产。
✅ 发放方式
补贴申领分为首次申领和续领两个阶段,首次申领成功后兑现6个月补贴,续领补贴"免申即享"。补贴资金每季度集中兑现一次,兑现时间一般为2月、5月、8月、11月。
✅ 申请流程
申请人需下载最新版本"苏周到"APP,实名认证后,依次点击"苏州人才""拿补贴""应届高校毕业生租房补贴"进行申领。
✅ 补贴标准
1. 对入选昆山市级及以上双创人才计划的,按照不超过相应双创人才购房补贴标准的60%享受房票补贴。
(1)对入选昆山市“头雁人才”计划的,按照购房款30%的标准,给予最高300万元房票补贴,团队核心成员最高60万元房票补贴。
(2)对入选国家重大人才工程,省、苏州、昆山双创人才计划的,按照购房款30%的标准,分别给予最高120万元、90万元、60万元、36万元房票补贴。
(3)对入选省、苏州、昆山双创团队项目的领军人才,按照购房款30%的标准,分别给予最高180万元、180万元、60万元房票补贴,团队核心成员分别给予最高90万元、60万元、36万元房票补贴。
2. 对全日制普通高校大专生、本科生、硕士研究生、博士研究生,分别给予3万元、8万元、12万元、20万元房票补贴。对意向来昆就业的全日制普通高校大专及以上应届毕业生,按学历给予相应人才房票补贴。
3. 对入选宣传文化、教育、卫生、社会工作等社会事业专项人才计划的,按学历给予相应人才房票补贴。
4. 对高级工、技师、高级技师、特级技师和首席技师,分别给予3万元、8万元、12万元、20万元房票补贴。
✅ 申请流程
符合条件的人才与房地产开发企业签订意向购房合同后,在“昆如意”企业服务总入口(人才管理服务平台)提交资格申请材料。
✅ 发放标准:自2025年7月1日起,失业保险金最低标准1812元/月,最高标准仍为2490元/月。
✅ 申请条件:同时满足以下条件的失业人员,可向失业保险经办机构申领失业保险金。①参保缴费1年以上;②非因本人意愿中断就业;③已进行失业登记并有求职要求。
✅ 补贴标准:
● 用人单位和本人累计缴费满1年不足5年的,领取失业保险金的期限最长为12个月;
● 累计缴费满5年不足10年的,领取失业保险金的期限最长为18个月;
● 累计缴费10年以上的,领取失业保险金的期限最长为24个月。
*失业保险金每次最长可以领24个月,重新就业后再次失业的,缴费时间重新计算,如符合条件可继续申领失业保险金。
✅ 补贴标准:取得初级(五级)、中级(四级)、高级(三级)技能人员职业资格证书或职业技能等级证书的,可按规定相应领取不超过1000元、1500元、2000元的技能提升补贴。
✅ 申请条件:参加失业保险12个月以上的企业在职职工或领取失业保险金人员。
✅ 计发标准:参保女职工生育津贴=计发基数×职工产假天数
➢ 计发基数:职工生育时所在用人单位前12个月生育保险月人均缴费基数÷30
➢ 计发天数:顺产的,158天(非婚生育或生育四孩及以上等不符合的为98天);难产、剖宫产的,增加15天;生育多胞胎的,每多生育1个婴儿,增加15天。
✅ 待遇发放:生育津贴由参保人员生育上一个月医疗、生育保险关系所在地医保经办机构统一拨付,拨付至对应用人单位。
*生育津贴与产假工资不重复享受。
✅ 补贴对象:为从2025年1月1日起,符合法律法规规定生育或收养的3周岁以下婴幼儿。
✅ 补贴标准:育儿补贴按年发放,育儿补贴国家基础标准为每孩每年3600元,至其年满3周岁。(每年都需要申请)
-
2025年1月1日及以后出生的:可连续申领3年补贴,共计10800元。
-
2025年1月1日之前出生且未满3周岁的:可按应补贴月数折算补贴金额。
✅ 申领时间:即日起全面开放申领
政府真金白银投入
力度空前
这么多的补贴政策
看完抓紧告诉身边人!
来源:苏州发布、苏周到、苏南房地产观察等
昆山论坛综合整理



























