出行请注意!关于昆山马拉松赛期间公交临时调整的通告
2024海峡两岸(昆山)马拉松赛将于12月8日上午举办。届时赛道沿途各路口将进行临时封闭管控,管控期间途经公交线路实行临时停班、临时调整,待道路恢复通行后恢复正常运营。此外,12月7日13:00后怒江路(栈泾路-蓬莱路)临时管控;19:00后马鞍山路(体育场路-虹祺路)分段临时管控,途经线路临时改道。
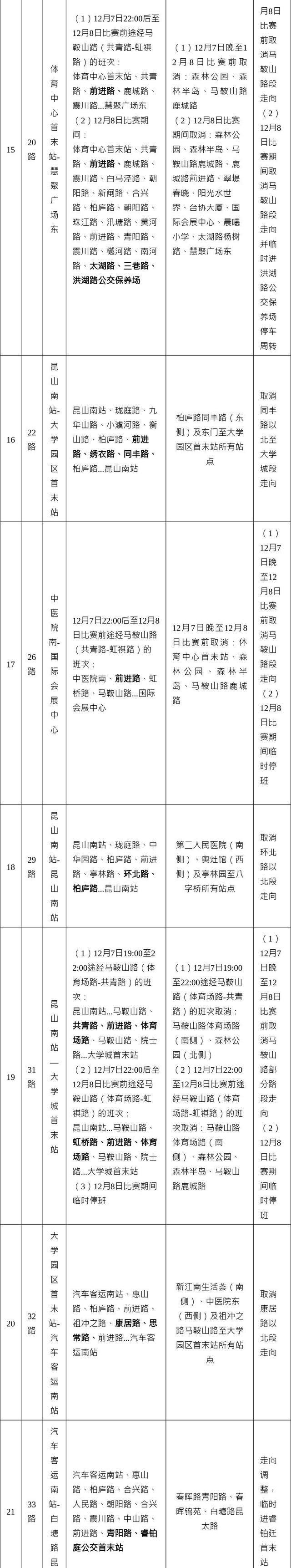
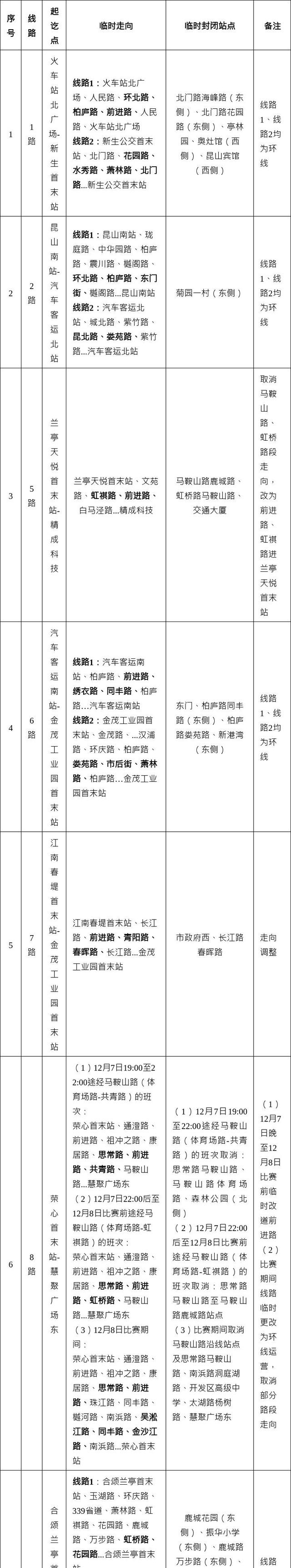
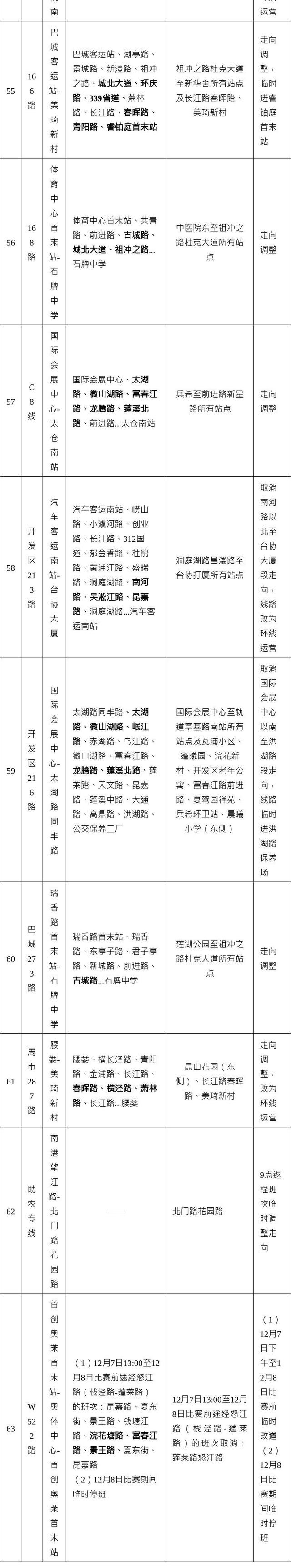
具体线路及调整方案见附表。
特此通告!
来源:昆山发布




























