夜间模式
  • 27668阅读
  • 24回复

[百姓话题]业主与物业之间的“拉锯战”!昆山一物业突然宣布撤场 [复制链接]

上一主题 下一主题
离线北欢
发帖
1376
昆币
35584 枚
只看楼主 使用道具 电梯直达
楼主  发表于: 07-22 , 来自:江苏省0==

有小区换了新物业业主欢喜,有小区突然物业撤场了!


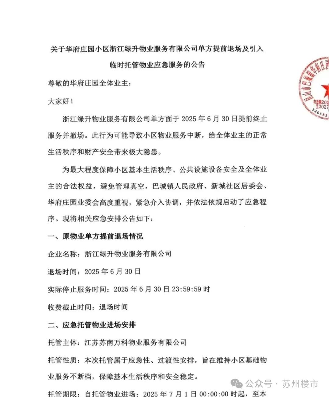
江苏昆山华府庄园的业主近期因物业更迭陷入一场“拉锯战”。


原物业绿升物业(绿城服务全资子公司)突然撤场,业委会紧急启动应急程序,由万科物业临时托管。

图片
图片


2022年3月,绿升物业(绿城服务全资子公司)经业委会选聘进驻,合同期 3 年,初期服务备受期待。2025年3月,第二届业委会续聘投票时,绿升坚持原价(小高层1.8 元/㎡/月、高层2.5元/㎡/月),业主对服务与费用匹配度存疑,投票解聘绿升。虽《苏州市住宅区物业管理条例》规定合同到期自动转为不定期服务,绿升仍于6月30日提前撤场,业委会批评其缺乏职业操守,绿升或因成本控制 “止损离场”,引发合规性争议。


之后万科物业中标,以141万元带资进场维修费和降价20%-25%(如高层降至2.0元/㎡/月)胜出,但服务标准从 “八档五级” 降至 “八档四级”。按计划万科最快8 月19日后进场,因绿升突然撤场,目前临时托管,需在1个多月内维持基础服务并配合承接查验。


这场风波背后,既有物业费调价的分歧,也有服务标准降级的隐忧,折射出当前物业管理行业供需矛盾的典型样本。


值得注意的是,去年以来,全国多地物业费大幅降价,很多小区降幅超过20%甚至50%。

随着物业费降价潮愈发猛烈,不少小区的物业公司宣布主动退出物业管理,其中包括中海物业、龙湖物业等知名企业。这些物业公司做出撤场选择,主要原因包括物业费下降、物业费欠费较高以及成本上升等,核心在于物业管理不赚钱了。

在房地产大变局之下,我国的物业管理正迎来一场历史性变革。

来源:苏州楼市


本帖评分记录
蔡政學 昆币 +1 -来自昆山论坛APP 07-31
来早了 昆币 +1 -来自昆山论坛APP 07-23
迪bai街头 昆币 +1 -来自昆山论坛APP 07-23
阿炳来了 昆币 +1 -来自昆山论坛APP 07-23
大头哥哥 昆币 +1 -来自昆山论坛APP 07-23
大凌子 昆币 +1 -来自昆山论坛APP 07-23
不再缄默 昆币 +1 -来自昆山论坛APP 07-23
高维豪 昆币 +1 -来自昆山论坛APP 07-22
李钧炜 昆币 +1 -来自昆山论坛APP 07-22
9条评分昆币+9
爆料有奖!关注昆山论坛抖音号,抖音搜索“昆山论坛”,或搜索抖音号:ksbbs
 
离线jackk
级别: 禁止发言
发帖
1442
昆币
2837 枚
沙发  发表于: 07-22 , 来自:江苏省0==
用户被禁言,该主题自动屏蔽!
楼中楼
  • 2025-07-22 16:41 kunshan802: 说明还是赚钱
本帖评分记录
小小六六 昆币 +1 -来自昆山论坛APP 07-22
小小孩29 昆币 +1 -来自昆山论坛APP 07-22
2条评分昆币+2
爆料有奖!关注昆山论坛抖音号,抖音搜索“昆山论坛”,或搜索抖音号:ksbbs
 
帅哥在线舞者
级别: 昆山名人

发帖
35220
昆币
60685 枚
爆料
1
板凳  发表于: 07-22 , 来自:江苏省0==
我们的物业服务,
离市场经济还有远远的一段距离。
爆料有奖!关注昆山论坛抖音号,抖音搜索“昆山论坛”,或搜索抖音号:ksbbs
 
离线于笑风
发帖
5962
昆币
243 枚
地板  发表于: 07-22 , 来自:江苏省0==
膈应人的物业公司。小问题报修一年未解决
爆料有奖!关注昆山论坛抖音号,抖音搜索“昆山论坛”,或搜索抖音号:ksbbs
 
离线秦汉唐
发帖
4300
昆币
5409 枚
4楼 发表于: 07-22 , 来自:江苏省0==
回 舞者 的帖子
舞者:我们的物业服务,
离市场经济还有远远的一段距离。 (2025-07-22 17:02)

我亲戚住纽约,我问过他一些物业管理的情况。根据他的说法,反正我相信,纯粹交给市场,我们很多人是不习惯的,因为搞得都是少数服从多数,你不交物业费到最后都能把你房子合法处置掉
爆料有奖!关注昆山论坛抖音号,抖音搜索“昆山论坛”,或搜索抖音号:ksbbs
 
帅哥在线舞者
级别: 昆山名人

发帖
35220
昆币
60685 枚
爆料
1
5楼 发表于: 07-22 , 来自:江苏省0==
回 秦汉唐 的帖子
秦汉唐:我亲戚住纽约,我问过他一些物业管理的情况。根据他的说法,反正我相信,纯粹交给市场,我们很多人是不习惯的,因为搞得都是少数服从多数,你不交物业费到最后都能把你房子合法处置掉[表情]
(2025-07-22 18:07)

都是涉及的利益太大,
利益归属问题又常常模糊不清,
导致的市场化任重道远,
唉!
楼中楼
  • 2025-07-26 08:38 初相识: 抖音复制过来你也信
爆料有奖!关注昆山论坛抖音号,抖音搜索“昆山论坛”,或搜索抖音号:ksbbs
 
帅哥离线123abc交通
级别: 昆山名人
发帖
69251
昆币
106752 枚
6楼 发表于: 07-22 , 来自:江苏省0==
路过看看
爆料有奖!关注昆山论坛抖音号,抖音搜索“昆山论坛”,或搜索抖音号:ksbbs
 
离线gulu198
级别: 昆山过客
发帖
72
昆币
88 枚
7楼 发表于: 07-23 , 来自:江苏省0==
如果萬科不託管呢......有這樣任性的大牌物業
爆料有奖!关注昆山论坛抖音号,抖音搜索“昆山论坛”,或搜索抖音号:ksbbs
 
离线秦汉唐
发帖
4300
昆币
5409 枚
8楼 发表于: 07-23 , 来自:江苏省0==
回 gulu198 的帖子
gulu198:如果萬科不託管呢......有這樣任性的大牌物業
(2025-07-23 08:40)

按合同办事,你业委会都把我解聘了,还要我做雷锋吗?都不能搞双标
爆料有奖!关注昆山论坛抖音号,抖音搜索“昆山论坛”,或搜索抖音号:ksbbs
 
帅哥离线richly

发帖
4773
昆币
4913 枚
9楼 发表于: 07-23 , 来自:江苏省0==
这种突然离场的前物业会一般会拆卖各种配套设置 反正又不交接。。。。业主也不太懂。
爆料有奖!关注昆山论坛抖音号,抖音搜索“昆山论坛”,或搜索抖音号:ksbbs
 
快速回复
限76 字节
如果您在写长篇帖子又不马上发表,建议存为草稿
 
上一个 下一个