夜间模式
  • 175525阅读
  • 102回复

[建言献策]立法征询“直通车” |城市居民委员会组织法(修订草案)需要您的建言献策 [复制链接]

上一主题 下一主题
发帖
2297
昆币
35087 枚
只看楼主 使用道具 电梯直达
楼主  发表于: 2025-07-11 , 来自:江苏省0==

《中华人民共和国城市居民委员会组织法(修订草案)》

正在面向社会公开征集意见建议

我们诚挚邀请您参与建言献策

征求意见

现向社会公开征求意见

有关单位和各界人士可以在

2025年7月23日前

通过以下2种方式提出意见


01
通过邮件方式将意见发送至邮箱


image.png


02
通过昆山论坛立法直通车板块跟帖评论提交


在本帖下方回复评论提交建议

温馨提示:

为提升建议的针对性与可操作性,请您在提出建议时尽量“对准条款,细化内容”

在草案中选定您关注的具体章节或条款,并给出针对性建议,您的建议将更有可能被采纳。


修改意见参考:

第一条

1. 意见一:建议将草案第一条修改为:“……”

2. 意见二:建议草案第一条增加“……”

3. 意见三:建议删除草案第一条中的“……”。


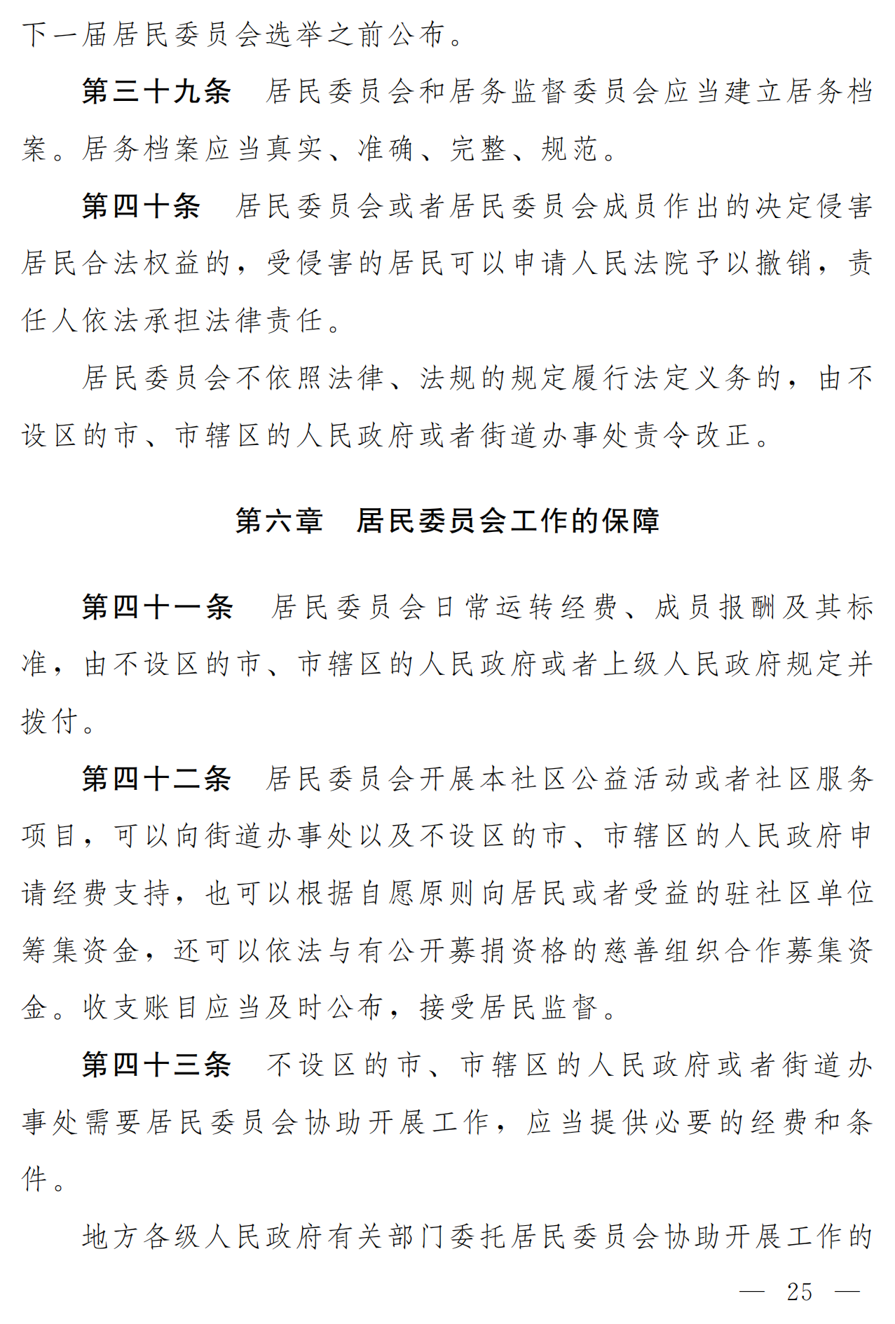
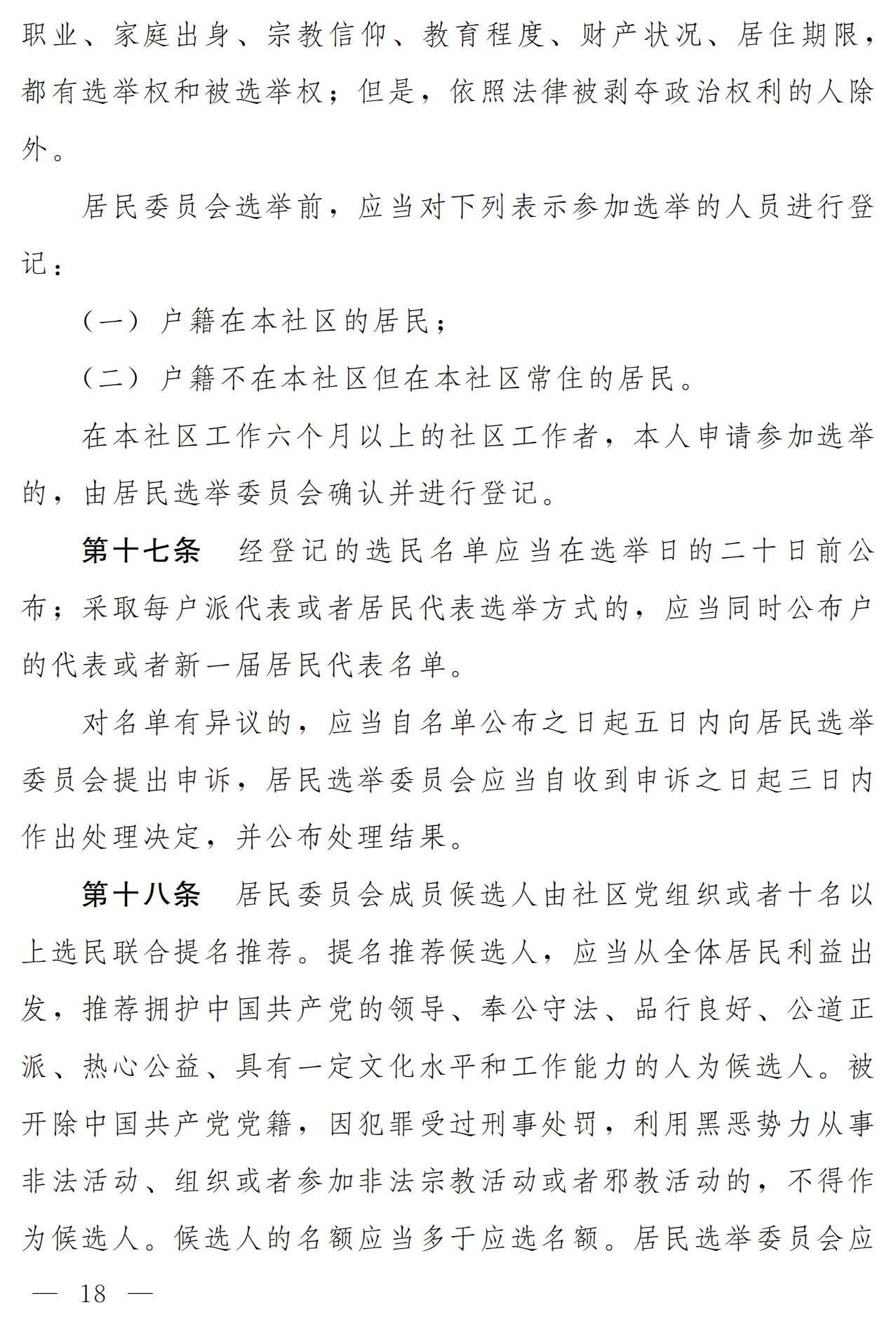
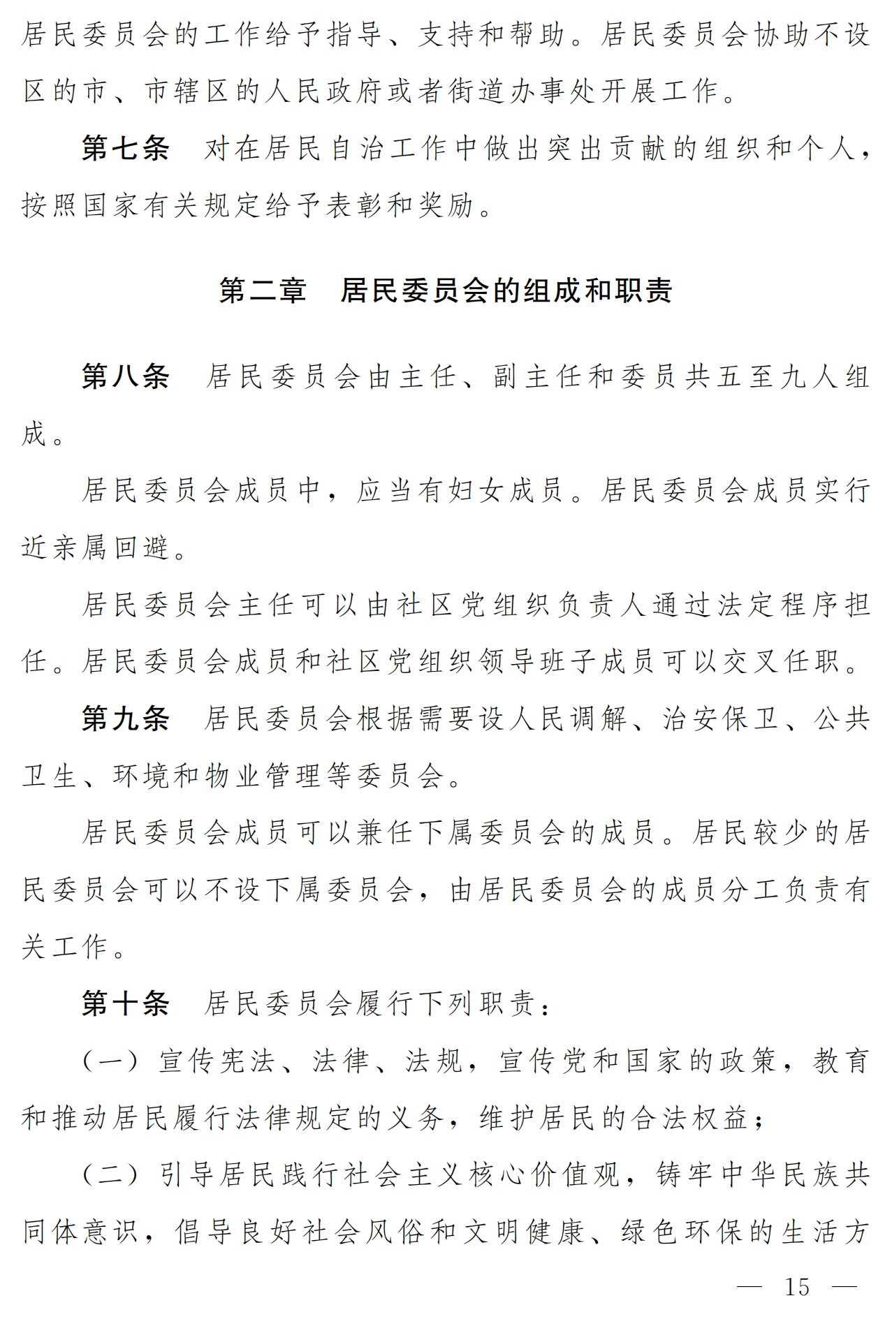
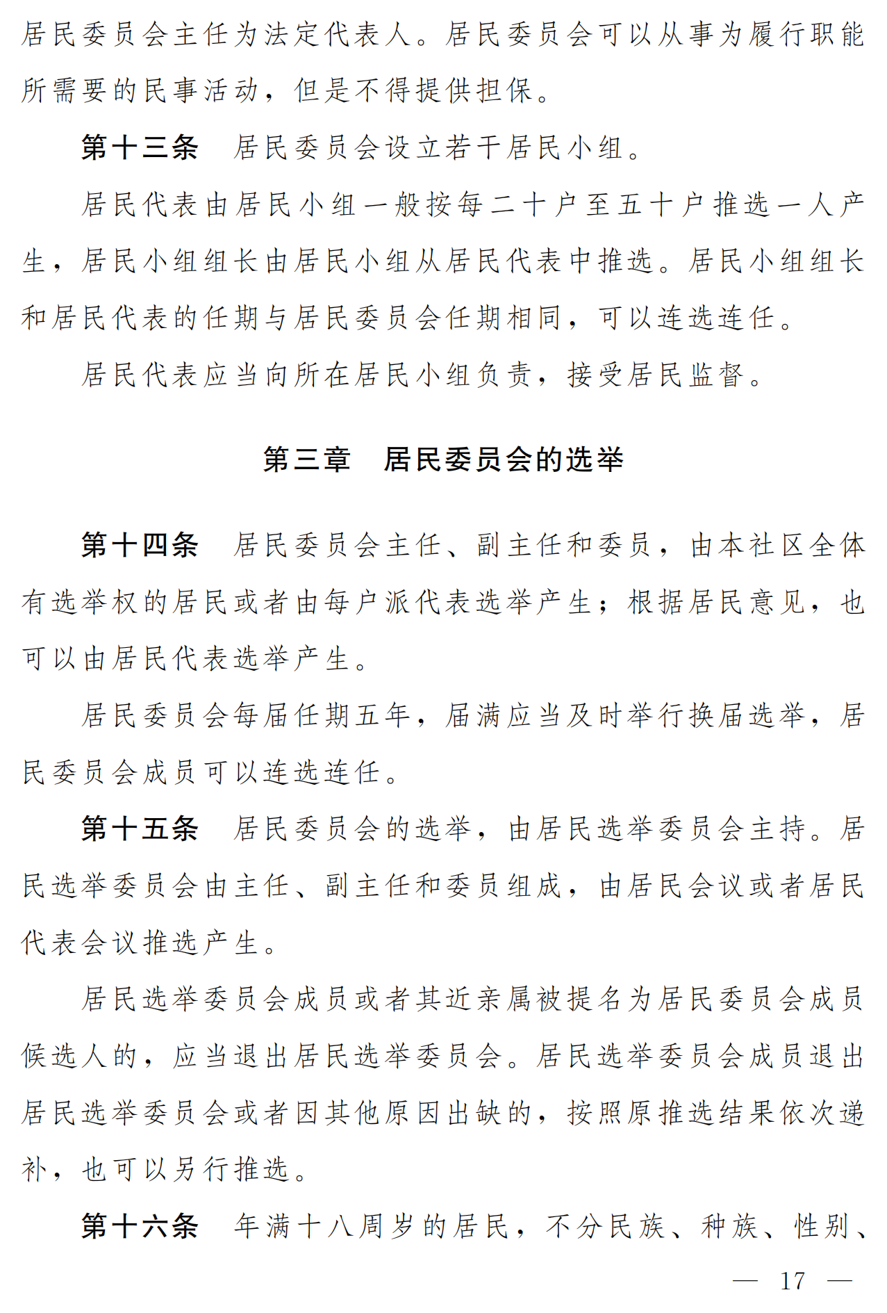
草案原文

<上下滑动查看更多内容>


城市居民委员会组织法(修订草案).png
扫描二维码
查看草案文档


大家对本次草案有什么建议

欢迎提出您的宝贵意见!


本帖评分记录
ks_xyuan 昆币 +1 -来自昆山论坛APP 2025-08-06
风之子2046 昆币 +1 -来自昆山论坛APP 2025-07-12
金箭小鲍 昆币 +1 -来自昆山论坛APP 2025-07-12
3条评分昆币+3
爆料有奖!关注昆山论坛抖音号,抖音搜索“昆山论坛”,或搜索抖音号:ksbbs
 
帅哥在线舞者
级别: 昆山名人

发帖
36222
昆币
62512 枚
爆料
1
沙发  发表于: 2025-07-11 , 来自:江苏省0==
明天得仔细研读一下……
本帖评分记录
软件硬化导师 昆币 +1 -来自昆山论坛APP 2025-07-14
1条评分昆币+1
爆料有奖!关注昆山论坛抖音号,抖音搜索“昆山论坛”,或搜索抖音号:ksbbs
 
离线昆仑上上
发帖
10452
昆币
57580 枚
板凳  发表于: 2025-07-11 , 来自:江苏省0==
本帖评分记录
软件硬化导师 昆币 +1 -来自昆山论坛APP 2025-07-14
1条评分昆币+1
爆料有奖!关注昆山论坛抖音号,抖音搜索“昆山论坛”,或搜索抖音号:ksbbs
 
帅哥离线亮剑中原
发帖
9151
昆币
11697 枚
地板  发表于: 2025-07-12 , 来自:江苏省0==
不错不错
本帖评分记录
软件硬化导师 昆币 +1 -来自昆山论坛APP 2025-07-14
1条评分昆币+1
爆料有奖!关注昆山论坛抖音号,抖音搜索“昆山论坛”,或搜索抖音号:ksbbs
 
离线smile危笑
发帖
17015
昆币
37199 枚
4楼 发表于: 2025-07-12 , 来自:江苏省0==
建议在草案第九条中增加“鼓励设立社区发展、养老托育、助残等专业委员会”
本帖评分记录
嘟嘟乐乐 昆币 +1 -来自昆山论坛APP 2025-07-14
软件硬化导师 昆币 +1 -来自昆山论坛APP 2025-07-14
2条评分昆币+2
爆料有奖!关注昆山论坛抖音号,抖音搜索“昆山论坛”,或搜索抖音号:ksbbs
 
离线小糊涂人
发帖
8534
昆币
27150 枚
5楼 发表于: 2025-07-12 , 来自:江苏省0==
建议将草案第十三条中“二十户至五十户推选一人”改为“十五户至五十户推选一人”,降低小社区代表门槛,因为的小的小区人的户数其实没有那么多,特别是乡村那些地方。
本帖评分记录
软件硬化导师 昆币 +1 -来自昆山论坛APP 2025-07-14
1条评分昆币+1
爆料有奖!关注昆山论坛抖音号,抖音搜索“昆山论坛”,或搜索抖音号:ksbbs
 
发帖
7773
昆币
24365 枚
6楼 发表于: 2025-07-12 , 来自:江苏省0==
扩大一下范围,现在人上班都忙,可以将草案第三十二条“议事会、听证会、恳谈会”扩展为“议事会、听证会、恳谈会、网络协商、楼栋议事”。
本帖评分记录
软件硬化导师 昆币 +1 -来自昆山论坛APP 2025-07-14
1条评分昆币+1
爆料有奖!关注昆山论坛抖音号,抖音搜索“昆山论坛”,或搜索抖音号:ksbbs
 
发帖
5291
昆币
24112 枚
7楼 发表于: 2025-07-12 , 来自:江苏省0==
第二十条增加:罢免动议须先经社区审核并公示七日,这样子才可以
本帖评分记录
软件硬化导师 昆币 +1 -来自昆山论坛APP 2025-07-14
1条评分昆币+1
爆料有奖!关注昆山论坛抖音号,抖音搜索“昆山论坛”,或搜索抖音号:ksbbs
 
美女离线mango酱
发帖
3986
昆币
12917 枚
8楼 发表于: 2025-07-12 , 来自:江苏省0==
现在选举有猫腻现象存在,我建议在第二十二条要增加一些内容:比如说建立居民选举信用黑名单制度,对贿选等失信行为设置黑名单,以后永不选用
本帖评分记录
软件硬化导师 昆币 +1 -来自昆山论坛APP 2025-07-14
1条评分昆币+1
爆料有奖!关注昆山论坛抖音号,抖音搜索“昆山论坛”,或搜索抖音号:ksbbs
 
离线团团忙疯
发帖
3460
昆币
9981 枚
9楼 发表于: 2025-07-12 , 来自:江苏省0==
第二十六条希望可以加一下居民会议可采用线上、线下相结合的方式召开
本帖评分记录
软件硬化导师 昆币 +1 -来自昆山论坛APP 2025-07-14
1条评分昆币+1
爆料有奖!关注昆山论坛抖音号,抖音搜索“昆山论坛”,或搜索抖音号:ksbbs
 
快速回复
限76 字节
如果您提交过一次失败了,可以用”恢复数据”来恢复帖子内容
 
上一个 下一个