夜间模式
  • 137940阅读
  • 76回复

[建言献策]中华人民共和国法治宣传教育法(草案)需要您的建言献策 [复制链接]

上一主题 下一主题
发帖
2208
昆币
34867 枚
只看楼主 使用道具 电梯直达
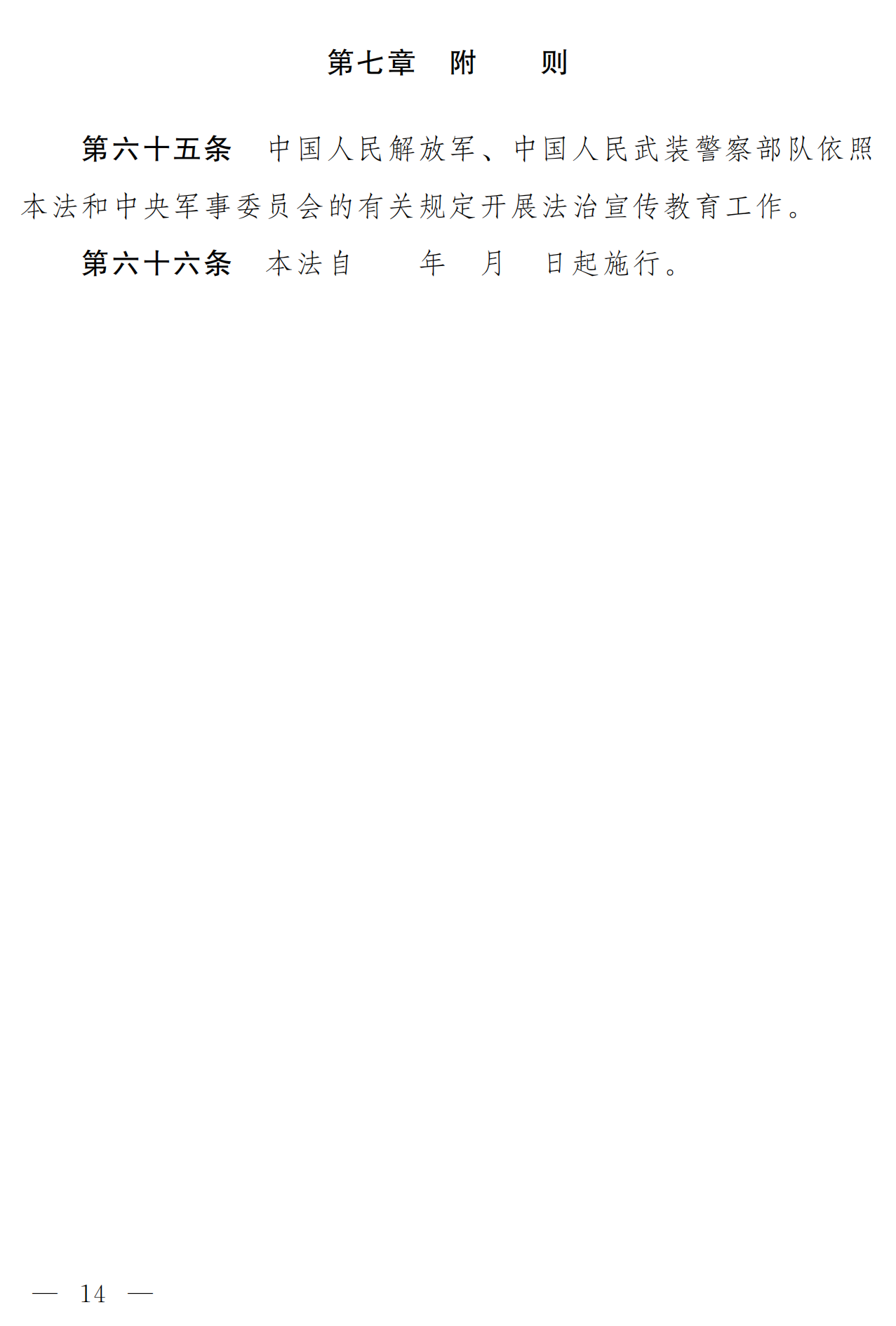
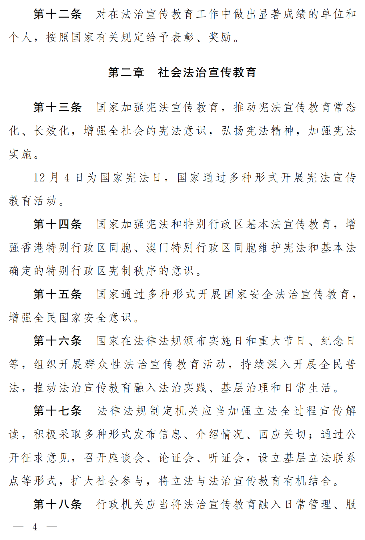
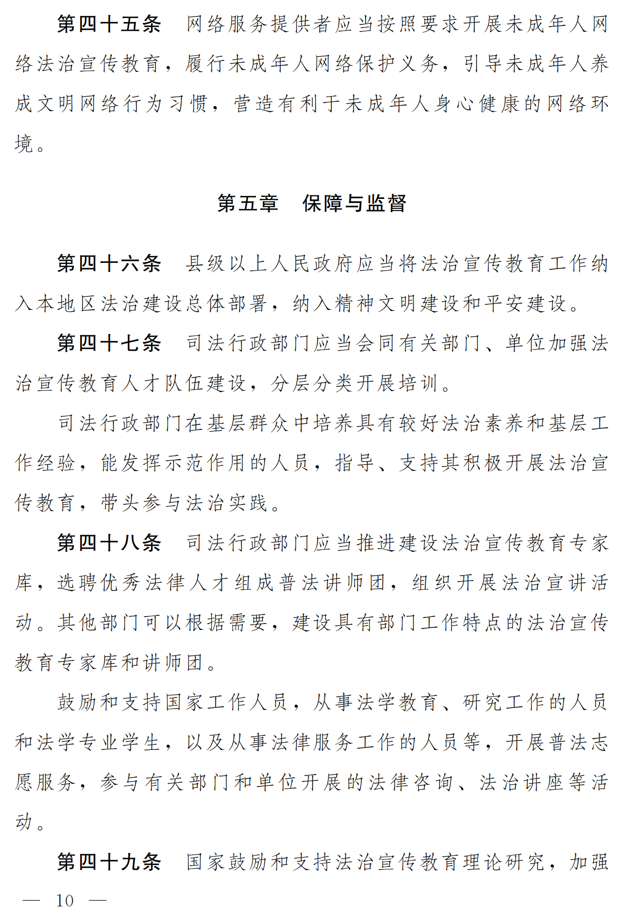
楼主  发表于: 2025-07-11 , 来自:江苏省0==

法治宣传教育

是全面依法治国的长期基础性工作

《中华人民共和国法治宣传教育法(草案)》

正在面向社会公开征集意见建议

我们诚挚邀请您参与建言献策

征求意见

现向社会公开征求意见

有关单位和各界人士可以在

2025年7月23日前

通过以下2种方式提出意见


01
通过邮件方式将意见发送至邮箱


image.png


02
通过昆山论坛立法直通车板块跟帖评论提交


在本帖下方回复评论提交建议

温馨提示:

为提升建议的针对性与可操作性,请您在提出建议时尽量“对准条款,细化内容”

在草案中选定您关注的具体章节或条款,并给出针对性建议,您的建议将更有可能被采纳。


修改意见参考:

第一条

1. 意见一:建议将草案第一条修改为:“……”

2. 意见二:建议草案第一条增加“……”

3. 意见三:建议删除草案第一条中的“……”。


草案原文


<上下滑动查看更多内容>


法治宣传教育法(草案二次审议稿).png
扫描二维码
查看草案文档


大家对本次草案有什么建议

欢迎提出您的宝贵意见!


爆料有奖!关注昆山论坛抖音号,抖音搜索“昆山论坛”,或搜索抖音号:ksbbs
 
帅哥离线猫小刀
级别: 禁止发言
发帖
2630
昆币
520 枚
沙发  发表于: 2025-07-11 , 来自:江苏省0==
用户被禁言,该主题自动屏蔽!
本帖评分记录
甘州八爷 昆币 +1 -来自昆山论坛APP 2025-07-13
1条评分昆币+1
爆料有奖!关注昆山论坛抖音号,抖音搜索“昆山论坛”,或搜索抖音号:ksbbs
 
帅哥离线梦想,远方
发帖
857
昆币
1827 枚
板凳  发表于: 2025-07-11 , 来自:江苏省0==
我建言,关闭网贷
爆料有奖!关注昆山论坛抖音号,抖音搜索“昆山论坛”,或搜索抖音号:ksbbs
 
帅哥离线鹿城凡夫
发帖
3058
昆币
6933 枚
地板  发表于: 2025-07-11 , 来自:江苏省0==
把交通安全法,食品安全法,环保法,质量法执行落实到位比啥都重要!无不良引导!
爆料有奖!关注昆山论坛抖音号,抖音搜索“昆山论坛”,或搜索抖音号:ksbbs
 
帅哥离线猫小刀
级别: 禁止发言
发帖
2630
昆币
520 枚
4楼 发表于: 2025-07-11 , 来自:江苏省0==
用户被禁言,该主题自动屏蔽!
本帖评分记录
风若冷 昆币 +1 -来自昆山论坛APP 2025-07-13
小木瓜 昆币 +1 -来自昆山论坛APP 2025-07-12
2条评分昆币+2
爆料有奖!关注昆山论坛抖音号,抖音搜索“昆山论坛”,或搜索抖音号:ksbbs
 
美女离线gaoqingyi
发帖
639
昆币
13330 枚
5楼 发表于: 2025-07-12 , 来自:江苏省0==
第三条“党委领导、人大监督、政府主导”可以改为“党委领导、人大推动、政府主责”,突出人大作用。
爆料有奖!关注昆山论坛抖音号,抖音搜索“昆山论坛”,或搜索抖音号:ksbbs
 
离线zhouyilin
发帖
947
昆币
20829 枚
6楼 发表于: 2025-07-12 , 来自:江苏省0==
建议将草案第四十一条“纳入学生综合素质评价”改为“纳入学生综合素质评价并作为升学、评优参考”。
爆料有奖!关注昆山论坛抖音号,抖音搜索“昆山论坛”,或搜索抖音号:ksbbs
 
离线紫晨落叶
级别: 昆山新人
发帖
340
昆币
8657 枚
7楼 发表于: 2025-07-12 , 来自:江苏省0==
第八条增加鼓励公益组织、志愿服务队伍参与法治宣传教育
爆料有奖!关注昆山论坛抖音号,抖音搜索“昆山论坛”,或搜索抖音号:ksbbs
 
离线好丽友
级别: 昆山新人
发帖
480
昆币
15392 枚
8楼 发表于: 2025-07-12 , 来自:江苏省0==
第九条里面的“谁执法谁普法”后面增加一条“谁管理谁普法、谁服务谁普法”。
爆料有奖!关注昆山论坛抖音号,抖音搜索“昆山论坛”,或搜索抖音号:ksbbs
 
发帖
735
昆币
25681 枚
9楼 发表于: 2025-07-12 , 来自:江苏省0==
第十六条可以扩展一下:鼓励利用短视频、直播、元宇宙展馆等新媒体技术开展普法
爆料有奖!关注昆山论坛抖音号,抖音搜索“昆山论坛”,或搜索抖音号:ksbbs
 
快速回复
限76 字节
如果您在写长篇帖子又不马上发表,建议存为草稿
 
上一个 下一个