夜间模式
  • 979359阅读
  • 27回复

[教育]“我想上大学!”,提升学历的机会来了,昆山开放大学秋季班开始招生 [复制链接]

上一主题 下一主题
级别: 昆山过客
发帖
31
昆币
161 枚
只看楼主 使用道具 电梯直达
楼主  发表于: 2021-06-28 , 来自:江苏省0==

上学的时候

固执地认为能力比学历重要

谁曾想进入社会后学历成了硬伤

图片

进入职场后才发现

原来学历真的是太重要了

不仅是找工作的敲门砖

更影响着职位晋升,薪酬增长

你知道吗?

大专以上学历的人,只占全国人口的10%不到

单靠1个本科学历,你已领先中国大部分人


不要担心!

只要你想提升学历

怎样都不算晚

昆山开放大学秋季招生开始了

无需参加成人高考轻松上大学

学历提升不再困难

2021秋季招生开始啦
昆山开放大学

昆山开放大学介绍

微信图片_20210623230636.png

●昆山开放大学始终以终身教育理念为先导。

●以服务全民学、终身学、促进人的全面发展为宗旨,以培养高素质应用型人才为目标。

●开设25个本科专业和10个专科专业

●学生在学籍期内取得规定学分准予毕业,颁发江苏开放大学毕业证书。


—专业介绍—
1
本科层次

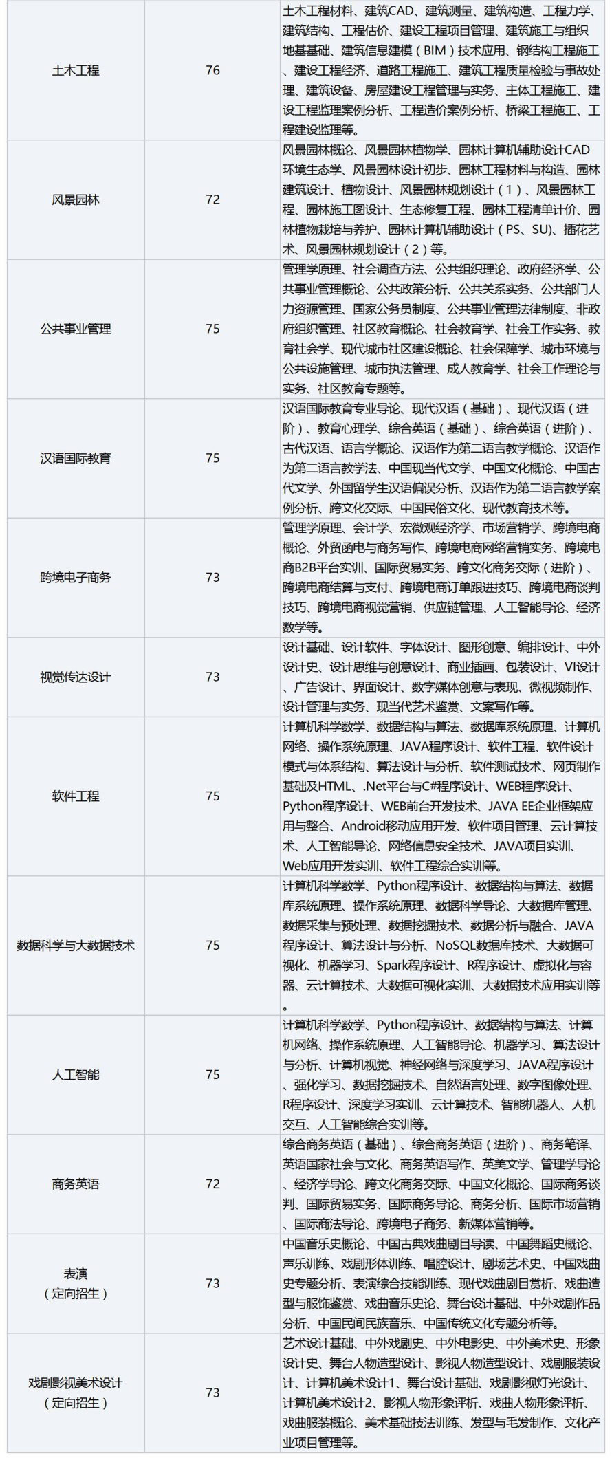
农业资源与环境、环境工程、工程管理、文化产业管理、财务管理、物流管理、行政管理、计算机科学与技术、机械设计制造及其自动化、艺术教育、市场营销、电子商务、环境科学、学前教育、工程造价、土木工程、风景园林、公共事业管理、汉语国际教育、跨境电子商务、视觉传达设计、软件工程、数据科学与大数据技术、人工智能、商务英语25个专业

2
专科层次

大数据与会计、工商企业管理、行政管理、建设工程管理、机电一体化技术、软件技术、连锁经营管理、婴幼儿托育服务与管理、电子信息工程技术、电子商务10个专业

无需参加全国统一成人高考

就能提升学历?

你没有看错!

昆山开放大学助你

轻轻松松提升学历

全年组织报名 春秋两季入学

助你拥抱一个更好的未来

报名须知

微信截图_20210624103406.png

d8d357ed-efb0-47a0-89df-74edd66bb32b_thumb.webp(1)_副本.jpg


1

本科专业

工作簿112.png

工作簿244.png


2

专科专业

新的2.png

无论是社会人士还是学生

都能利用闲暇时间学习提升学历

时间不多了,赶紧来报名吧!

我们和你一起圆梦!


本帖评分记录
修行中 昆币 +1 -来自昆山论坛APP 2021-11-06
杨志文 昆币 +1 -来自昆山论坛APP 2021-09-13
仁者不忧 昆币 +1 -来自昆山论坛APP 2021-09-11
微风拂面2012 昆币 +1 -来自昆山论坛APP 2021-09-03
fly2015 昆币 +1 -来自昆山论坛APP 2021-07-06
zhihui880628 昆币 +1 -来自昆山论坛APP 2021-07-06
小李飞刀fly 昆币 +1 -来自昆山论坛APP 2021-07-02
车骑公子 昆币 +1 -来自昆山论坛APP 2021-06-28
8条评分昆币+8
爆料有奖!关注昆山论坛抖音号,抖音搜索“昆山论坛”,或搜索抖音号:ksbbs
 
帅哥离线书生铁骨
级别: 昆山新人
发帖
357
昆币
421 枚
沙发  发表于: 2021-06-28 , 来自:江苏省0==
公办学校还是很靠谱的。顶。
本帖评分记录
修行中 昆币 +1 -来自昆山论坛APP 2021-11-06
1条评分昆币+1
爆料有奖!关注昆山论坛抖音号,抖音搜索“昆山论坛”,或搜索抖音号:ksbbs
 
离线kitten2021
级别: 禁止发言
发帖
28746
昆币
45449 枚
板凳  发表于: 2021-06-28 , 来自:江苏省0==
用户被禁言,该主题自动屏蔽!
本帖评分记录
修行中 昆币 +1 -来自昆山论坛APP 2021-11-06
1条评分昆币+1
爆料有奖!关注昆山论坛抖音号,抖音搜索“昆山论坛”,或搜索抖音号:ksbbs
 
帅哥离线九齿钉耙
发帖
3306
昆币
3448 枚
地板  发表于: 2021-06-28 , 来自:江苏省0==
开大毕业的路过一下
本帖评分记录
修行中 昆币 +1 -来自昆山论坛APP 2021-11-06
1条评分昆币+1
爆料有奖!关注昆山论坛抖音号,抖音搜索“昆山论坛”,或搜索抖音号:ksbbs
 
美女离线洛辰
发帖
777
昆币
9205 枚
4楼 发表于: 2021-06-28 , 来自:江苏省0==
闲暇时间可以提升一下
爆料有奖!关注昆山论坛抖音号,抖音搜索“昆山论坛”,或搜索抖音号:ksbbs
 
离线欧阳小北
发帖
1989
昆币
2401 枚
爆料
1
5楼 发表于: 2021-06-28 , 来自:江苏省0==
搬到新校区的时候去里面转过一圈,这学校环境超好的,比一般公立学校的设施还全面。
本帖评分记录
修行中 昆币 +1 -来自昆山论坛APP 2021-11-06
1条评分昆币+1
爆料有奖!关注昆山论坛抖音号,抖音搜索“昆山论坛”,或搜索抖音号:ksbbs
 
帅哥离线以努
发帖
648
昆币
1580 枚
6楼 发表于: 2021-06-28 , 来自:江苏省0==
学历真的很重要一块敲门砖
本帖评分记录
修行中 昆币 +1 -来自昆山论坛APP 2021-11-06
1条评分昆币+1
爆料有奖!关注昆山论坛抖音号,抖音搜索“昆山论坛”,或搜索抖音号:ksbbs
 
离线IVY-WU
级别: 昆山过客
发帖
91
昆币
901 枚
7楼 发表于: 2021-06-28 , 来自:江苏省0==
学费是什么时候交
本帖评分记录
修行中 昆币 +1 -来自昆山论坛APP 2021-11-06
1条评分昆币+1
爆料有奖!关注昆山论坛抖音号,抖音搜索“昆山论坛”,或搜索抖音号:ksbbs
 
美女离线柒夏
级别: 昆山新人
发帖
174
昆币
4055 枚
8楼 发表于: 2021-06-28 , 来自:江苏省0==
学历很重要
本帖评分记录
修行中 昆币 +1 -来自昆山论坛APP 2021-11-06
1条评分昆币+1
爆料有奖!关注昆山论坛抖音号,抖音搜索“昆山论坛”,或搜索抖音号:ksbbs
 
美女离线落笔转朱阁
级别: 昆山过客
发帖
30
昆币
196 枚
9楼 发表于: 2021-06-28 , 来自:江苏省0==
工作之后才知道好好读书多么重要,这次还有机会
本帖评分记录
修行中 昆币 +1 -来自昆山论坛APP 2021-11-06
1条评分昆币+1
爆料有奖!关注昆山论坛抖音号,抖音搜索“昆山论坛”,或搜索抖音号:ksbbs
 
快速回复
限76 字节
如果您提交过一次失败了,可以用”恢复数据”来恢复帖子内容
 
上一个 下一个