夜间模式
  • 16480阅读
  • 6回复

[昆山要闻]春节假期,昆山各银行网点值班安排出炉! [复制链接]

上一主题 下一主题
离线羡鱼
发帖
3172
昆币
62576 枚
只看楼主 使用道具 电梯直达
楼主  发表于: 2024-02-06 , 来自:江苏省0==

春节假期即将来临

假期要办理银行相关业务

该上哪个网点?

图片图片图片


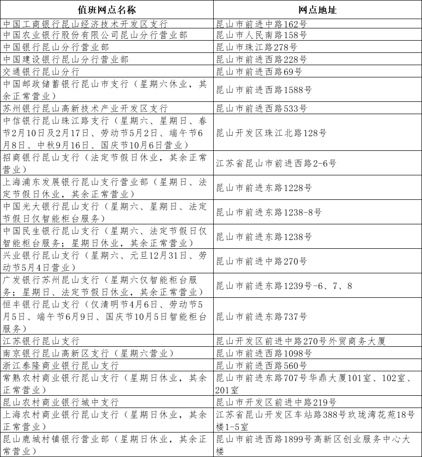
2024年昆山各家银行网点(不含乡镇)

188个国家法定节假日、双休日值班网点

132个社保、农保卡业务

代发工资应急网点已排定

快来看

☟☟☟

2024年国家法定节假日、双休日
(不含乡镇)值班网点

图片


2024年社保、农保卡业务及
代发工资应急网点

图片


大家注意查看

相应网点的营业时间

不要跑空哦~

来源:第一昆山

·

本帖评分记录
一颗平常心 昆币 +1 -来自昆山论坛APP 2024-02-07
小影纸 昆币 +1 -来自昆山论坛APP 2024-02-07
风之子2046 昆币 +1 -来自昆山论坛APP 2024-02-07
金箭小鲍 昆币 +1 -来自昆山论坛APP 2024-02-07
她大爷 昆币 +1 -来自昆山论坛APP 2024-02-07
天蓝晴幂 昆币 +1 -来自昆山论坛APP 2024-02-07
不再缄默 昆币 +1 -来自昆山论坛APP 2024-02-07
高维豪 昆币 +1 -来自昆山论坛APP 2024-02-06
对窗听雨 昆币 +1 -来自昆山论坛APP 2024-02-06
9条评分昆币+9
爆料有奖!关注昆山论坛抖音号,抖音搜索“昆山论坛”,或搜索抖音号:ksbbs
 
帅哥离线allen2019
发帖
1468
昆币
2490 枚
沙发  发表于: 2024-02-06 , 来自:湖北省0==
什么值班,什么联系电话,我就呵呵一笑,大家懂了吗?
楼中楼
  • 2024-02-07 07:11 沙漠无雨: 说白了就是那回事
本帖评分记录
沙漠无雨 昆币 +1 -来自昆山论坛APP 2024-02-07
巴巴来晚了 昆币 +1 -来自昆山论坛APP 2024-02-06
2条评分昆币+2
爆料有奖!关注昆山论坛抖音号,抖音搜索“昆山论坛”,或搜索抖音号:ksbbs
 
离线网友网名
发帖
5501
昆币
20097 枚
板凳  发表于: 2024-02-06 , 来自:江苏省0==
正经上班日子都不好好上班,还能指望假期值班?
能不能不装!
楼中楼
  • 2024-02-07 07:12 沙漠无雨: 是的银行就是当铺
本帖评分记录
沙漠无雨 昆币 +1 -来自昆山论坛APP 2024-02-07
巴巴来晚了 昆币 +1 -来自昆山论坛APP 2024-02-06
2条评分昆币+2
爆料有奖!关注昆山论坛抖音号,抖音搜索“昆山论坛”,或搜索抖音号:ksbbs
 
帅哥离线鹿城虾米
发帖
688
昆币
1693 枚
地板  发表于: 2024-02-07 , 来自:江苏省0==
昆山浦发**中的极品,我手上的瓜爆出来足够它们吃的了,无法无天的
本帖评分记录
子非我 昆币 +1 -来自昆山论坛APP 2024-02-07
1条评分昆币+1
爆料有奖!关注昆山论坛抖音号,抖音搜索“昆山论坛”,或搜索抖音号:ksbbs
 
帅哥离线小影纸
发帖
3354
昆币
3844 枚
4楼 发表于: 2024-02-07 , 来自:江苏省0==
爆料有奖!关注昆山论坛抖音号,抖音搜索“昆山论坛”,或搜索抖音号:ksbbs
 
帅哥离线lreid

发帖
3057
昆币
7487 枚
5楼 发表于: 2024-02-07 , 来自:江苏省0==
前进路改名银行路得了。
爆料有奖!关注昆山论坛抖音号,抖音搜索“昆山论坛”,或搜索抖音号:ksbbs
 
离线ncend
发帖
4634
昆币
6113 枚
6楼 发表于: 2024-02-07 , 来自:江苏省0==
有必要开
爆料有奖!关注昆山论坛抖音号,抖音搜索“昆山论坛”,或搜索抖音号:ksbbs
 
快速回复
限76 字节
如果您提交过一次失败了,可以用”恢复数据”来恢复帖子内容
 
上一个 下一个