夜间模式
  • 18568阅读
  • 7回复

[昆山要闻]突发!苏州知名商超关闭!昆山情况曝出 [复制链接]

上一主题 下一主题
美女离线你听我说
发帖
3746
昆币
129481 枚
只看楼主 使用道具 电梯直达
楼主  发表于: 2024-03-05 , 来自:江苏省0==

万万没想到!

继近期多家大润发闭店消息后

又一家大型商超巨头

曝出关闭多家门店

令人唏嘘!



太突然!多家永辉超市宣布关闭

图片

近日

苏州永辉超市吴中万达店

发布停业通知


作为苏州第二家永辉超市

从2015年底开业至今

已陪苏州人走过8年多时光

如今黯然离场

难免让人有些惋惜


图片


而去年3月

苏州永辉超市(枫桥店)

也宣告结束营业状态


图片


值得注意的是

除了苏州

全国多家永辉超市

正在经历“闭店潮”


2024年3月2日,永辉超市南通通州万达店发布通知,将于2024年3月31日作闭店处理。通州万达永辉超市于2017年12月和万达广场同步开业。


图片


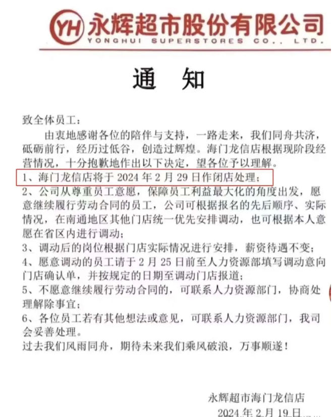
2024年2月29日,永辉超市海门龙信店宣布正式闭店。


图片


永辉超市(安亭万科店)此前发布清仓公告,已于2月29日起停止营业。


图片


记者注意到,在2021年的年报中,永辉超市就曾指出,目前其面对互联网、社区生鲜的蓬勃发展,同时面对沃尔玛、人人乐等友商的竞争,并用了“惨烈”一词来形容竞争大环境。激烈竞争之下,永辉超市也不断作出转型尝试,近年来先后尝试了“超级物种”“永辉mini店”和“仓储店”等新业态。


就在前段时间,永辉超市发布业绩预亏公告,2023年预亏13.4亿元。尽管去年亏掉了13亿多,但这已经是近3年来亏损最少的1年了。2021年永辉亏损39.4亿,2022年亏损27.63亿。3年累计亏损超过了80亿元。


图片


作为中国商超里的头号玩家,永辉多年来位居行业前列。2019年巅峰时期,永辉曾经拥有1140家门店。然而,在此之后,永辉的闭店策略就开始了,几年时间下来,永辉的闭店总数量超过了400多家


有关人士分析表示,永辉超市走到今日的局面不只是因为受到了电商的冲击,其一直以来的传统议价打法不变、产品没有差异化,平价做不下去又没有走入高端系列,都是永辉超市跌入泥潭的原因。


图片


不同于“生鲜第一股”

昔日的风光无限

如今的永辉正在经历

门店调整和业务转型的双重“阵痛”


那么

昆山店情况现又如何?



刚拍下!永辉超市昆山店情况

图片

通过查询永辉超市官网得知

在昆山

目前在营业的永辉超市

只有青阳万达广场店

显示开业日期为2017年7月

已有近7年时间


图片


而此前,昆山经开万达广场的永辉超市

已于2022年12月15日起

停止营业

当时一度引发昆山网友关注、讨论


图片


眼下,在大面积闭店的背景下

青阳广场这家永辉超市

现状又是如何?

有没有受到什么影响呢?

kb君于昨天(4日)进行了实探


工作日的下午

永辉超市人流量并不算多

但整个商场货品摆放

都整齐有秩序

没有杂乱现象


图片


货品也比较齐全

零食区、乳品区、烘焙区等等

基本想买的东西

都能找得到


图片


人气最高的地方属

蔬果区、鲜肉区

正值放学后

很多家长都带着孩子来采购


图片


超市理货员正进行有序地理货、上货


图片


下午四点半左右

人工结账台只开了1个位置

可能是因为工作日原因


图片


自助结账区的机器

都显示可正常结账

旁边有工作人员帮忙指引操作


图片


整体来看

永辉青阳万达广场店

目前在正常经营中

基本没有受到啥影响

当然,人气不足

与商场整体、不同时间段等

或都有关系


不过,查看某点评网站发现

昆山小伙伴对这家永辉超市的评价

褒贬不一

“东西齐全,想买的都能买到”

“性价比还是比较高的”

“部分商品单价较贵”“结账功能不完善”

……


图片

图片

图片


图片


话说回来

昔日的零售巨头如今惨遭折戟

这背后的原因不得不让人深思

随着时代和互联网的不断发展

零售市场不断更迭

优胜劣汰一直存在

但无论市场如何变化

对于大众而言

更关注的始终都是

价格、品质和服务是否令人满意


图片


小伙伴们去永辉超市购物吗?

都有什么看法

欢迎评论区留言~


本帖评分记录
高有才 昆币 +1 -来自昆山论坛APP 2024-03-06
阿炳来了 昆币 +1 -来自昆山论坛APP 2024-03-05
好人一 昆币 +1 -来自昆山论坛APP 2024-03-05
云深不知处 昆币 +1 -来自昆山论坛APP 2024-03-05
潘帅帅 昆币 +1 -来自昆山论坛APP 2024-03-05
air航空 昆币 +1 -来自昆山论坛APP 2024-03-05
对窗听雨 昆币 +1 -来自昆山论坛APP 2024-03-05
桥下村中和堂 昆币 +1 -来自昆山论坛APP 2024-03-05
8条评分昆币+8
爆料有奖!关注昆山论坛抖音号,抖音搜索“昆山论坛”,或搜索抖音号:ksbbs
 
在线rulaichina
级别: 昆山名人
发帖
130188
昆币
193534 枚
沙发  发表于: 2024-03-05 , 来自:上海市0==
迭代更新。
本帖评分记录
桥下村中和堂 昆币 +1 -来自昆山论坛APP 2024-03-05
1条评分昆币+1
爆料有奖!关注昆山论坛抖音号,抖音搜索“昆山论坛”,或搜索抖音号:ksbbs
 
离线福凤
发帖
12066
昆币
13278 枚
板凳  发表于: 2024-03-05 , 来自:江苏省0==
        
本帖评分记录
桥下村中和堂 昆币 +1 -来自昆山论坛APP 2024-03-05
1条评分昆币+1
爆料有奖!关注昆山论坛抖音号,抖音搜索“昆山论坛”,或搜索抖音号:ksbbs
 
帅哥离线新时代养蜂人
发帖
10202
昆币
12107 枚
地板  发表于: 2024-03-05 , 来自:江苏省0==
本帖评分记录
桥下村中和堂 昆币 +1 -来自昆山论坛APP 2024-03-05
1条评分昆币+1
爆料有奖!关注昆山论坛抖音号,抖音搜索“昆山论坛”,或搜索抖音号:ksbbs
 
离线qianzhuang
发帖
1385
昆币
2273 枚
4楼 发表于: 2024-03-05 , 来自:江苏省0==
这也值得发帖?还是苏州的超市也值得在昆山的论坛发帖?
爆料有奖!关注昆山论坛抖音号,抖音搜索“昆山论坛”,或搜索抖音号:ksbbs
 
帅哥离线aaqq5454
发帖
1299
昆币
2936 枚
5楼 发表于: 2024-03-05 , 来自:未知0==
小聚多 超市模式逐渐代替大型商超
本帖评分记录
冬雨星辰 昆币 +1 -来自昆山论坛APP 2024-03-05
1条评分昆币+1
爆料有奖!关注昆山论坛抖音号,抖音搜索“昆山论坛”,或搜索抖音号:ksbbs
 
在线假勇士
级别: 昆山名人
发帖
21047
昆币
27267 枚
6楼 发表于: 2024-03-05 , 来自:江苏省0==
  
爆料有奖!关注昆山论坛抖音号,抖音搜索“昆山论坛”,或搜索抖音号:ksbbs
 
帅哥离线城南小霸王
级别: 昆山名人
发帖
33702
昆币
42514 枚
7楼 发表于: 2024-03-06 , 来自:上海市0==
不奇怪。。
爆料有奖!关注昆山论坛抖音号,抖音搜索“昆山论坛”,或搜索抖音号:ksbbs
 
快速回复
限76 字节
如果您在写长篇帖子又不马上发表,建议存为草稿
 
上一个 下一个