|
|
楼主 发表于: 2024-12-03
, 来自:江苏省0==
近日
江苏省科学技术协会发布
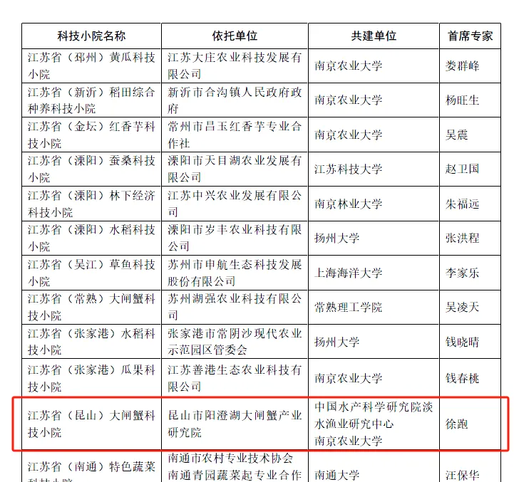
江苏省科技小院认定名单公布
江苏省(昆山)大闸蟹科技小院
成功入选
为我市科技小院名录再添新员
 
昆山大闸蟹科技小院依托昆山市阳澄湖大闸蟹产业研究院,联合中国水产科学研究院淡水渔业研究中心共同建设,以打造一流的大闸蟹产业科创中心为目标,以培育新质生产力急需人才为支撑,以推动大闸蟹产业健康持续发展为导向,力争完成一个大闸蟹新品种培育,研发建立一套标准化大闸蟹绿色养殖体系,打造一个尖端大闸蟹品牌,不断提升大闸蟹营销配套服务能力和品牌影响力,深度对接二三产业,推动产业融合发展,助力乡村振兴战略实施。
近年来,昆山市阳澄湖大闸蟹产业研究院立足产业发展需求,积极对接大院大所,加快推进科研成果集成、转化和落地。先后立项科研项目和揭榜挂帅项目共计11项,在研河蟹新品种培育1个,发布《高品质河蟹池塘生态养殖技术规范》《阳澄湖大闸蟹品质等级评定技术规范》等标准3项,参与修订国家标准附录1项,集成国家专利3项,获评首届苏州农业科技奖二等奖;挂牌成立中国水产科学研究院淡水渔业研究中心“昆山市阳澄湖大闸蟹产业研究院博士后科研工作站”;连续两年成功举办昆山阳澄湖大闸蟹产业绿色发展研讨会,“昆味到”阳澄湖大闸蟹品牌知名度持续提升。
接下来,昆山市农业农村局将以科技小院为载体,加大科技成果转化力度,强化本地产业需求和科研成果之间的有效对接,在智慧农业、新品种、新技术、绿色生产等方面,引进成熟的科技成果落地,推动农业科技产业化,接续推进乡村振兴“五百行动”,为昆山打造中国式农业农村现代化的县域示范贡献力量。
来源:昆山农业农村
|