夜间模式
  • 8892阅读
  • 3回复

[百姓话题]抽不开身办业务?“电子委托”来帮忙! [复制链接]

上一主题 下一主题
离线闭眼听风
发帖
2787
昆币
45502 枚
只看楼主 使用道具 电梯直达
楼主  发表于: 01-15 , 来自:江苏省0==

临近春节

有不少网友

因为工作原因或者提前返乡

想要办理车驾管业务

却不能自己到现场

是否可以找人代办?

图片

今天,我们就给大家

介绍一个方便的方法

“交管12123”APP

在线申请“电子委托”

图片

QQ截图20250115102036.png


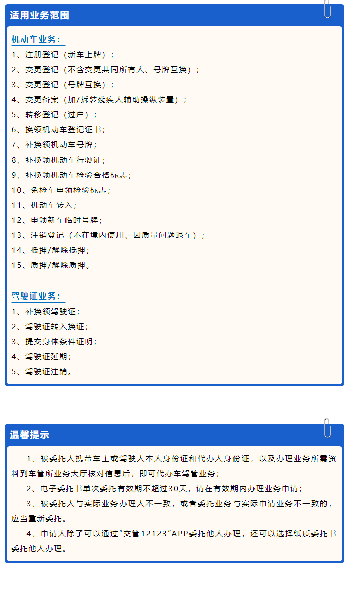
那么哪些业务可以通过电子委托书办理呢?

图片

QQ截图20250115102053.png

交管业务线上答

贴心服务零距离

交通知识记在心

文明守法平安行

来源:昆山交警

本帖评分记录
好人一 昆币 +1 -来自昆山论坛APP 01-15
1条评分昆币+1
爆料有奖!关注昆山论坛抖音号,抖音搜索“昆山论坛”,或搜索抖音号:ksbbs
 
帅哥在线王乾坤
级别: 禁止发言
发帖
3658
昆币
219 枚
沙发  发表于: 01-15 , 来自:江苏省0==
用户被禁言,该主题自动屏蔽!
爆料有奖!关注昆山论坛抖音号,抖音搜索“昆山论坛”,或搜索抖音号:ksbbs
 
帅哥离线wxl289695369
级别: 昆山新人
发帖
309
昆币
470 枚
板凳  发表于: 01-15 , 来自:江苏省0==
很不错吆
爆料有奖!关注昆山论坛抖音号,抖音搜索“昆山论坛”,或搜索抖音号:ksbbs
 
帅哥离线城南小霸王
级别: 昆山名人
发帖
33697
昆币
42509 枚
地板  发表于: 01-17 , 来自:江苏省0==
阔以的!
爆料有奖!关注昆山论坛抖音号,抖音搜索“昆山论坛”,或搜索抖音号:ksbbs
 
快速回复
限76 字节
如果您在写长篇帖子又不马上发表,建议存为草稿
 
上一个 下一个