夜间模式
  • 44698阅读
  • 32回复

[昆山要闻]官宣!昆山南站即将大变 [复制链接]

上一主题 下一主题
发帖
2847
昆币
95893 枚
只看楼主 使用道具 电梯直达
楼主  发表于: 02-11 , 来自:江苏省0==

时间定了!

昆山南站即将大变样

赶紧来看看

图片



官宣!昆山南站即将大变

图片

近日

苏州公共资源交易平台上发布

昆山南站综合交通枢纽提升改造工程

施工标段1(SG-1)


image.png


标段名称:昆山南站综合交通枢纽提升改造工程施工标段1(SG-1)

投资估算(万元):9800

项目概述:项目位于江苏省苏州市昆山市昆山高铁南站,建设内容包括昆山南站站前枢纽广场改造提升、站前公交场站迁移、改扩建站前停车场、新建停车位、加装光伏车棚、新建充电桩、新建站房风雨连廊等配套基础设施建设。

计划招标时间:2025年03月11日


改扩建站前停车场、新建停车位

站前枢纽广场改造提升、站前公交场站迁移

……

一系列大刀阔斧的改造

让人对未来的昆山南站充满期待

图片


图片


另外,在去年底

网友“杨帆启航”曾爆料过一份

昆山南站综合交通枢提升改造工程

社会稳定风险评估公示

👇

图片


具体内容如下




1、工程概况

(一)为完善以昆山南站为核心,提升枢纽区域服务能级,完善周边交通路网结构,拟实施昆山南站综合交通枢纽提升改造工程。工程主要内容包括:1、公交首末站提升工程:整体向东平移2跨,扩容P1停车场,搬迁铁路职工宿舍;2、门厅连廊工程:整体与门厅增加风雨连廊,站房至门厅引导;3、站房服务提升工程:装修旅客通道,改建商务厅、贵宾厅,主站房扩建;4、优化进站流线工程:夹层新增楼扶梯直达地面,旅客进站不再绕行;5、北广场景观修复工程:降低创业路绿篱,整合广场破碎景观;6、小澞河路提升工程:拓宽瓶颈路段,改善道路高差。

(二)工程建设主要内容包括道路工程、场地工程、管线工程、照明工程、装修工程、搬迁工程、拆改工程、绿化景观工程、信息化提升工程等配套附属工程。

(三)本项目计划于2025年6月开工,建设工期18个月。

(四)本工程估算总投资2.3亿元。


一系列的大动作

相信未来的昆山南站

将会更加便于我们出行


image.png


除此之外

近期,昆山还有这些新消息

一起来看看吧



即日起,昆山多路段出行有变

图片

近日

昆山公交集团发布最新公告

涉及多条公交线路

恢复走向及站点

涉及昆山多个区域!


01



关于恢复张浦区域公交339路走向的通告


张浦镇渡昆线(中心河1#桥一古城南路)道路施工完毕,自即日起张浦区域公交339路恢复:“鸟步厍、渡头”


02



关于部分公交线路恢复走向的通告


花溪路(花园路-312国道)施工完毕,自即日起公交100路、102路、花桥区域公交220路、222路恢复花溪路核定走向,具体如下:


图片


03



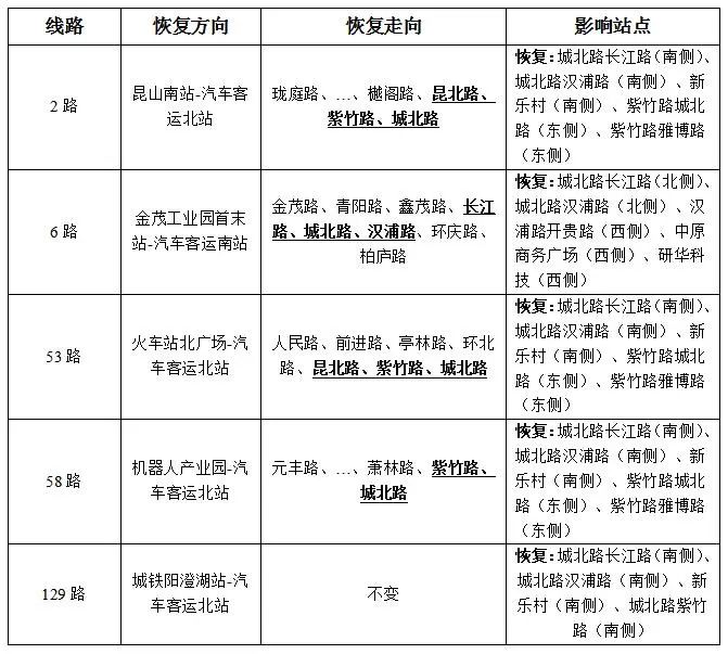
关于部分公交线路恢复走向的通告


城北大道辅路(紫竹路-青阳路)施工完毕,自即日起公交2路、6路、53路、58路、129路恢复走向及站点,具体如下:


图片


常坐这些公交的小伙伴

一定要注意看好

最新线路和站点哦~



花桥兆丰路(绿地大道-新东路)新建

图片

近日

苏州公共资源交易平台上发布

花桥兆丰路(绿地大道-新东路)新建工程

项目中标人公告


image.png


中标人名称:苏州荣帆建设工程有限公司

中标价(万元):2208.1948

中标工期:180天

工程规模:新建道路定位为城市次干路,设计车速50千米/小时。路线全长约390m,道路红线宽度为39.5m,沥青混凝土道路面积约9036平方米、人行道面积约1686平方米,雨污水管道长约1503米,其中DN300PE实壁管约440米、DN300-DN400HDPE中空壁缠绕结构壁管438米, DN600-DN1800玻璃钢夹砂管约625米,砖砌检查井约13座,混凝土检查井约37座,1*20米新建桥梁一座,照明路灯19套,同时建设包含绿化植物、海绵设施、路灯杆件、交通设施等相应的配套设施。


image.png


如今的兆丰路(绿地大道-新东路)

道路狭窄且破旧


image.png


根据此前公布的改造方案

改造之后

道路红线宽度为39.5m


image.png


这段路附近有

凯德都会晶彩、凯德都会新峰

小台北别墅等多个小区

道路改造完成后

将大大便利日常出行!



千灯镇秦峰路(机场路-善浦路)改造

图片

近日

苏州市公共资源交易平台发布

千灯镇秦峰路(机场路-善浦路)改造

及周边道路维修工程勘察设计

项目中标人公告


image.png


中标人名称:联合体牵头人:上海林同炎李国豪土建工程咨询有限公司(联合体成员:苏州开普岩土工程有限公司)

中标价(万元):64.8880

中标工期:60天

工程规模:秦峰路改造工程北起善浦路,南至机场路,路线全长约0.521km。现状秦峰路为沥青路面,老路宽约27m,绿化宽度为5至8m,道路横断面为:4.0m(非机动车道)+2.0m(机非分隔带)+15m(车行道) +2.0m(机非分隔带) +4.0m(非机动车道)=27.0m。道路等级为城市主干路。排水管道最大管径800mm。桥梁1座,单跨10m。秦峰路道路沿线两侧绿化带内存在现状雨、污水管道、给水管道、局部电力、通信管道以及电力、通信架空杆线,道路沿线无燃气管道。沿线构造物为祥西港桥。本次设计内容包括道路工程、桥梁工程、排水工程、电气工程、交安工程以及景观工程。周边道路维修工程包含联合路、罗倪路、中瀛路以及曼氏路四条路。绿化工程造价约150万元。


现状秦峰路为沥青路面

老路宽约27米

根据招标文件

改造后的道路红线宽度为39.5米

将显著提升道路的通行能力

缓解周边的交通压力

图片



超1.7万方!昆山综保区大动作

图片

近日

苏州市公共资源交易平台发布

昆山综保区临时停车场改造工程

项目中标人公告


image.png


中标人名称:江苏振侨建设工程有限公司

中标价(万元):863.1232

中标工期:120天

工程规模:新竹路非机动车集中充电停车场1267㎡,滨港路停车场改造929㎡,第二大道今皓光电停车场改造10964.60㎡,第三大道1号停车场改造4033.60㎡。排水管道DN300-DN1200共435米。


昆山综保区作为国家级开发区

聚集了包括仁宝、纬创、彩晶等

在内的120多家企业

这些企业拥有大量员工

使得停车需求极为旺盛


f4276cee505b41af9a6749a8ca141fb9.jpg


根据招标内容

昆山综保区4个停车场都将进行改造

改造面积超1.7万方

相信此次改造

可以大大缓解停车问题!


图片


以上工程

你最关心哪一个?

放到圈子里

告诉更多人!


本帖评分记录
我本鼠辈 昆币 +1 -来自昆山论坛APP 02-11
迪bai街头 昆币 +1 -来自昆山论坛APP 02-11
wujun101 昆币 +1 -来自昆山论坛APP 02-11
好人一 昆币 +1 -来自昆山论坛APP 02-11
632071493 昆币 +1 -来自昆山论坛APP 02-11
5条评分昆币+5
爆料有奖!关注昆山论坛抖音号,抖音搜索“昆山论坛”,或搜索抖音号:ksbbs
 
离线福凤
发帖
12066
昆币
13278 枚
沙发  发表于: 02-11 , 来自:江苏省0==
        
爆料有奖!关注昆山论坛抖音号,抖音搜索“昆山论坛”,或搜索抖音号:ksbbs
 
帅哥在线恐怖骑士
级别: 昆山名人

发帖
64321
昆币
98648 枚
板凳  发表于: 02-11 , 来自:江苏省0==
这个投资可以的、
爆料有奖!关注昆山论坛抖音号,抖音搜索“昆山论坛”,或搜索抖音号:ksbbs
 
发帖
4921
昆币
799 枚
地板  发表于: 02-11 , 来自:江苏省0==
南站,
地铁没个八年十年年来不了,

南站向南,一定阶段内的不二选择。

落实白马泾路南延过江,才能根本性解决交通瓶颈,
其他小改造,只会创造新的瓶颈堵点,按下葫芦浮起瓢!

[ 此帖被小城小事在2025-02-11 09:48重新编辑 ]
本帖评分记录
一颗花生米 昆币 +1 -来自昆山论坛APP 02-14
1585031 昆币 +1 -来自昆山论坛APP 02-11
大脸哥哥 昆币 +1 -来自昆山论坛APP 02-11
小城小事 昆币 +1 -来自昆山论坛APP 02-11
阳萱 昆币 +1 -来自昆山论坛APP 02-11
弥多多 昆币 +1 -来自昆山论坛APP 02-11
6条评分昆币+6
爆料有奖!关注昆山论坛抖音号,抖音搜索“昆山论坛”,或搜索抖音号:ksbbs
 
帅哥离线vergessen
发帖
1134
昆币
1710 枚
4楼 发表于: 02-11 , 来自:江苏省0==
昆山南站那个站前北广场,真的是好鸡肋,但凡你想直接进站是不可能的,就非要绕道左右两侧,贴着墙根走才能进站,偌大个北广场,正面全是机动车道和隔离带,不能停车,停车人也进不去,简直是反人类设计。
楼中楼
  • 2025-02-12 16:10 路人而已: 是的,太奇葩了
  • 2025-02-13 15:13 傲娇的源式ω: 第一代高铁站都是这样设计的
本帖评分记录
jack536 昆币 +1 -来自昆山论坛APP 02-13
四十七年 昆币 +1 -来自昆山论坛APP 02-12
一切都是最好 昆币 +1 -来自昆山论坛APP 02-11
1585031 昆币 +1 -来自昆山论坛APP 02-11
大脸哥哥 昆币 +1 -来自昆山论坛APP 02-11
ksliujian 昆币 +1 -来自昆山论坛APP 02-11
6条评分昆币+6
爆料有奖!关注昆山论坛抖音号,抖音搜索“昆山论坛”,或搜索抖音号:ksbbs
 
发帖
1701
昆币
2144 枚
5楼 发表于: 02-11 , 来自:江苏省0==
南站改造要到27年底完工,下半年去南站又要堵喽!
爆料有奖!关注昆山论坛抖音号,抖音搜索“昆山论坛”,或搜索抖音号:ksbbs
 
美女离线xj8213chen
级别: 昆山过客
发帖
53
昆币
224 枚
6楼 发表于: 02-11 , 来自:江苏省0==
昆山南站客流量大,逐步改造挺好的
爆料有奖!关注昆山论坛抖音号,抖音搜索“昆山论坛”,或搜索抖音号:ksbbs
 
级别: 初来乍到
发帖
7
昆币
7 枚
7楼 发表于: 02-11 , 来自:江苏省0==
昆山南站现在增加的P3停车场就很好,而且南站客流量 大,不可能一下全部改造好,逐步改造挺好的!
爆料有奖!关注昆山论坛抖音号,抖音搜索“昆山论坛”,或搜索抖音号:ksbbs
 
帅哥离线yt501501
级别: 初来乍到
发帖
5
昆币
6 枚
8楼 发表于: 02-11 , 来自:江苏省0==
现在去南站或者从南站回家不要太方便呀。
爆料有奖!关注昆山论坛抖音号,抖音搜索“昆山论坛”,或搜索抖音号:ksbbs
 
美女离线就爱吃火锅
级别: 昆山过客
发帖
37
昆币
52 枚
9楼 发表于: 02-11 , 来自:江苏省0==
就是因为有不足,才会有改造啊。每次改造都有人唱反调,但是改造完了确实变方便了,还是等后续吧
本帖评分记录
miniature 昆币 +1 -来自昆山论坛APP 06-16
1条评分昆币+1
爆料有奖!关注昆山论坛抖音号,抖音搜索“昆山论坛”,或搜索抖音号:ksbbs
 
快速回复
限76 字节
如果您在写长篇帖子又不马上发表,建议存为草稿
 
上一个 下一个