夜间模式
  • 16142阅读
  • 8回复

[百姓话题]确定了!昆山延时 [复制链接]

上一主题 下一主题
美女离线媛若惜
发帖
3712
昆币
63724 枚
只看楼主 使用道具 电梯直达
楼主  发表于: 03-28 , 来自:江苏省0==

还在为请假办事发愁?

工作日没空、周末无处办?

好消息!便民再升级!

近日

昆山推出延时服务

办事无忧更贴心!

😊



延时服务开启!昆山便民再升级

为进一步提升政务服务水平

解决大家

“上班没空办、下班没处办”的难题

昆山市政务服务中心

即日起

正式推出两项便民服务新举措



1. 中午“不打烊”服务

工作日中午(12:00-13:00),政务服务中心将由专人值守岗位,为全市广大企业和群众提供不间断服务。大家可以利用午休时间轻松办理服务事项!


2. 周六“预约办”延时服务

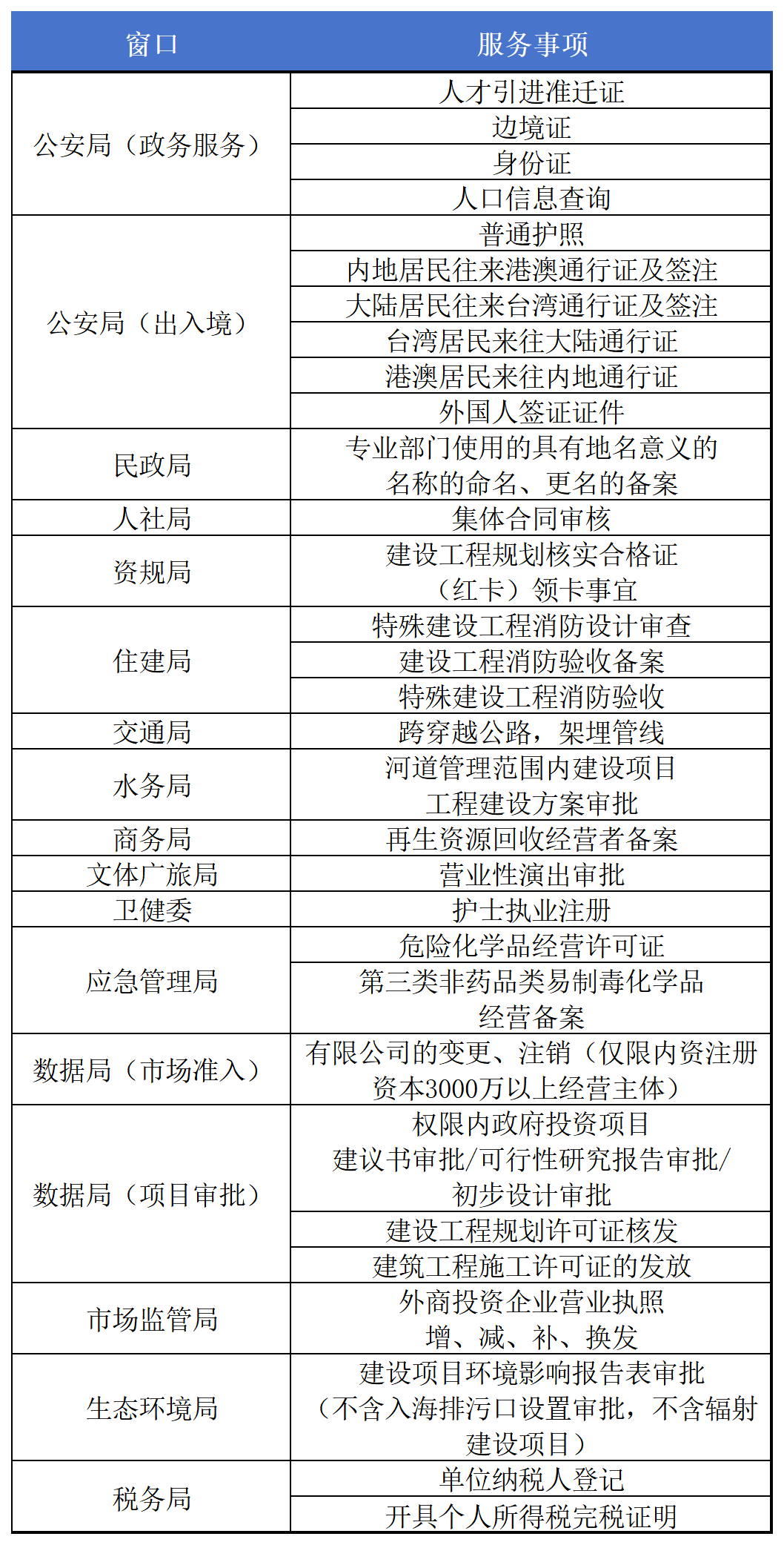
每周六(法定节假日除外)政务服务中心将开通预约服务窗口,您只需在每周一至周四拨打预约电话57379911,即可预约在周六办理服务事项,公安服务事项无需预约可直接至现场办理。

668bd49764607df3fe5ebef81054bb51_.jpg


周六延时服务

工作簿1_Sheet1(16).png



午间“不打烊”服务首日,税务窗口迎来了两位纳税人。


其中一位纳税人前来咨询个税汇算清缴事宜。经工作人员核实,该纳税人综合所得年收入不超过12万元,符合免于申报条件,无需补税,工作人员随即协助其完成申报流程。


另一位纳税人是前来开具个人所得税完税证明,因其需要补缴2009年至2024年社保费,故前来柜台办理,税务窗口工作人员依托“一对三”互动式办税柜台,顺利为其开具了完税证明。



服务“不断档”

办事“不多跑腿”

让政务服务“等”群众

变为群众“约”服务!

昆山一直秉持人民为先的原则

精简各方面的办事流程

最近

还有这些服务再升级!



一窗受理!当场出证!

近日

昆山市不动产登记中心

聚焦业务办理过程中的难点堵点

实现一窗受理+当场出证

优化办事流程

让业务办理提速增效

为大家提供了更为便捷、高效的登记服务



1. 推行产证即出提速度

原先通过“一窗受理,集成服务”,实现不动产登记、交易、缴税“三窗合一”,由登记部门工作人员“一人一窗”,一次性收取三个部门所有材料,在同一平台录入信息。办事群众从向三个窗口共提供37份申请材料到跑一次窗口提供11份申请材料,全流程办理业务从约4个工作日到仅需0.5个工作日。现在上线“一窗受理+当场出证”新模式,对于商品房转移登记、存量房转移登记、变更登记等个人常规业务实现“窗口即收、后台即审、产证即出”,一方面进一步减少群众等待时间,另一方面大大降低材料补正、退件、改件发生频次,提升不动产登记效率。同时,提供电子证照下载、自助领取、EMS免费邮寄等多种领证方式,满足群众领证个性化需求,大大提升了**群众的体验感和获得感。


2. 优化服务流程破堵点

进一步深化互联网+不动产登记,通过“线上苏小登·昆山登鹿城”一体化平台PC端和微信小程序,实现登记业务“指尖办”“速审批”。进一步拓展服务内涵,在大厅安排服务引导专员,为群众提供登记咨询、取号、表单填写指导、免费复印、帮办代办等一站式综合服务。实行“优先办”,为老弱病残等特殊群体开设绿色通道。实行“容缺办”,对非关键材料采取了“先行受理,后续补齐”的灵活处理模式。实行“延时办”,当天业务不办结,大厅“不打烊”。实行“潮汐办”,设置潮汐窗口,灵活调整窗口数量,以满足不同时段的服务需求。


3. 创新服务模式筑防线

“一窗受理+当场出证”服务模式的创新实践,把廉洁风险防控与业务工作深度融合,打破信息壁垒,提升办理质效,从源头上消除人为干预空间,避免利用时间差、信息差等谋取不当利益的情况发生。启用“云派件”,实行不对应审核,由系统随机派件,避免人为干预,有效预防“人情件”廉政风险。


2. 优化服务流程破堵点

进一步深化互联网+不动产登记,通过“线上苏小登·昆山登鹿城”一体化平台PC端和微信小程序,实现登记业务“指尖办”“速审批”。进一步拓展服务内涵,在大厅安排服务引导专员,为群众提供登记咨询、取号、表单填写指导、免费复印、帮办代办等一站式综合服务。实行“优先办”,为老弱病残等特殊群体开设绿色通道。实行“容缺办”,对非关键材料采取了“先行受理,后续补齐”的灵活处理模式。实行“延时办”,当天业务不办结,大厅“不打烊”。实行“潮汐办”,设置潮汐窗口,灵活调整窗口数量,以满足不同时段的服务需求。

032dea49cc92e322efd5424726f863a.jpg



进一扇门,办所有事!

近日,昆山市玉山镇集美美容美发店在办理公共卫生许可证延续业务时,因营业执照未完成“三证合一”导致办理受阻。针对此类跨部门关联事项,昆山市数据局依托“进一扇门,办所有事”服务机制,通过流程优化和数据共享,实现“准营+准入”业务同步办理,大幅提升政务服务效率。



根据以往流程,申请人需先回属地市场准入窗口办理营业执照“三证合一”更新,再提交公共卫生许可证延续申请,全程需重复取号、多次跑动,办理周期长达3个工作日。此次昆山市数据局通过“换位跑一次”行动,对营业执照更新与许可证延续申请实行“一窗收件、并联审核、同步出证”,将办理时限压缩至0.5个工作日。

50e0256342a430bcb9579c92a2a6bfe.jpg

该美容美发店当天下午即同步领取新版营业执照和延续后的公共卫生许可证。申请人感叹:“原本担心证件过期影响正常经营,没想到在一个窗口就解决了所有问题,现在的政务服务就像‘套餐服务’,我们‘点菜’、政府‘配餐’,真正省时又省心!”


服务有温度

办事有速度

这就是一心为民的大昆山

这波“不整虚的,办实事”的硬核操作

值得点赞!扩散!


来源:政务昆山

昆山论坛综合整理图片


本帖评分记录
ksdgz12345 昆币 +1 -来自昆山论坛APP 03-30
艾万嘉 昆币 +1 -来自昆山论坛APP 03-28
6225132 昆币 +1 -来自昆山论坛APP 03-28
好人一 昆币 +1 -来自昆山论坛APP 03-28
4条评分昆币+4
爆料有奖!关注昆山论坛抖音号,抖音搜索“昆山论坛”,或搜索抖音号:ksbbs
 
发帖
1239
昆币
3387 枚
沙发  发表于: 03-28 , 来自:江苏省0==
    
爆料有奖!关注昆山论坛抖音号,抖音搜索“昆山论坛”,或搜索抖音号:ksbbs
 
离线123012301230
发帖
12499
昆币
22711 枚
板凳  发表于: 03-28 , 来自:江苏省0==
爆料有奖!关注昆山论坛抖音号,抖音搜索“昆山论坛”,或搜索抖音号:ksbbs
 
离线论天下
发帖
9763
昆币
38085 枚
爆料
1
地板  发表于: 03-28 , 来自:江苏省0==
     多开通一些网上办理的业务
爆料有奖!关注昆山论坛抖音号,抖音搜索“昆山论坛”,或搜索抖音号:ksbbs
 
帅哥离线猫小刀
级别: 禁止发言
发帖
2630
昆币
520 枚
4楼 发表于: 03-28 , 来自:江苏省0==
用户被禁言,该主题自动屏蔽!
爆料有奖!关注昆山论坛抖音号,抖音搜索“昆山论坛”,或搜索抖音号:ksbbs
 
离线假勇士
级别: 昆山名人
发帖
21047
昆币
27267 枚
5楼 发表于: 03-28 , 来自:江苏省0==
点赞 制度设计周全,办事效率和人员素质跟上
爆料有奖!关注昆山论坛抖音号,抖音搜索“昆山论坛”,或搜索抖音号:ksbbs
 
离线kslxs
发帖
590
昆币
993 枚
6楼 发表于: 03-28 , 来自:江苏省0==
确实是,我们上班,为人民服务的人上班,我们下班为人民服务的也下班……啥时候有空去办事?
        现在好了,我们不用请假去办事了,希望这样为人民服务的部门越来越多,真正做到服务好人民。
        为制定这个方案的人点赞。
爆料有奖!关注昆山论坛抖音号,抖音搜索“昆山论坛”,或搜索抖音号:ksbbs
 
帅哥离线574036230
发帖
2612
昆币
18716 枚
7楼 发表于: 03-28 , 来自:江苏省0==
会不会预约电话繁忙打不通
爆料有奖!关注昆山论坛抖音号,抖音搜索“昆山论坛”,或搜索抖音号:ksbbs
 
离线mimi1222
级别: 昆山过客
发帖
93
昆币
127 枚
8楼 发表于: 04-04 , 来自:江苏省0==
不错
爆料有奖!关注昆山论坛抖音号,抖音搜索“昆山论坛”,或搜索抖音号:ksbbs
 
快速回复
限76 字节
批量上传需要先选择文件,再选择上传
 
上一个 下一个