夜间模式
  • 13585阅读
  • 4回复

[昆山要闻]好消息!长三角年内可异地提取公积金! [复制链接]

上一主题 下一主题
离线预见
发帖
3311
昆币
58122 枚
只看楼主 使用道具 电梯直达
楼主  发表于: 2024-04-18 , 来自:江苏省0==
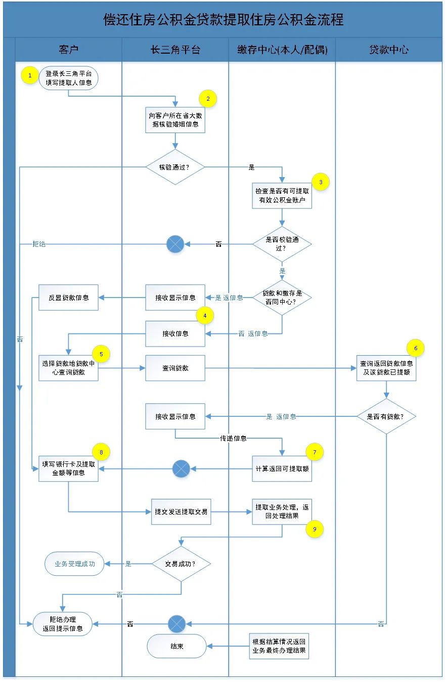
近日,2024年长三角住房公积金一体化推进会在安徽省六安市召开,会上长三角三省一市住房公积金监管部门达成重要共识,共同推动在长三角“一网通办”平台开展偿还公积金贷款提取住房公积金业务。

会议制订了2024年长三角住房公积金一体化工作方案,根据方案,长三角区域内城市可通过长三角“一网通办”平台,异地办理提取公积金业务,切实满足公积金贷款的职工家庭在长三角异地办理提取公积金需求。
申请人本人或配偶名下有公积金贷款,均可在缴存地范围内申请提取自己的住房公积金,职工可登录长三角“一网通办”平台办理。业务开展范围将从试点中心逐步向其他城市中心扩展,预计10月底前有条件的中心全部接入运行。

图片


来源:第一昆山

本帖评分记录
hom 昆币 +1 -来自昆山论坛APP 2024-05-16
苍穹1 昆币 +1 -来自昆山论坛APP 2024-04-18
2条评分昆币+2
爆料有奖!关注昆山论坛抖音号,抖音搜索“昆山论坛”,或搜索抖音号:ksbbs
 
美女离线好呀
发帖
592
昆币
961 枚
沙发  发表于: 2024-04-18 , 来自:江苏省0==
公积金可以直接提取吗
本帖评分记录
allen2019 昆币 +1 -来自昆山论坛APP 2024-04-20
1条评分昆币+1
爆料有奖!关注昆山论坛抖音号,抖音搜索“昆山论坛”,或搜索抖音号:ksbbs
 
帅哥离线hom
发帖
729
昆币
1656 枚
板凳  发表于: 2024-05-16 , 来自:江苏省0==
可以多次提取吗
爆料有奖!关注昆山论坛抖音号,抖音搜索“昆山论坛”,或搜索抖音号:ksbbs
 
帅哥离线贝贝爱恪子
级别: 昆山新人
发帖
411
昆币
1379 枚
地板  发表于: 2024-05-17 , 来自:江苏省0==
        
爆料有奖!关注昆山论坛抖音号,抖音搜索“昆山论坛”,或搜索抖音号:ksbbs
 
离线菜牛哥
级别: 昆山新人
发帖
104
昆币
466 枚
4楼 发表于: 2024-05-17 , 来自:江苏省0==
我去看了下上海公积金的官方异地公积金使用通告,,,,好像上海要6月以后新下的房贷才可以异地每月公积金还贷。。。。好坑
爆料有奖!关注昆山论坛抖音号,抖音搜索“昆山论坛”,或搜索抖音号:ksbbs
 
快速回复
限76 字节
如果您提交过一次失败了,可以用”恢复数据”来恢复帖子内容
 
上一个 下一个