夜间模式
  • 9177阅读
  • 2回复

[昆山要闻]正式执行!昆山计分新政,一起来看看吧 [复制链接]

上一主题 下一主题
离线直戳痛处
发帖
2673
昆币
94179 枚
只看楼主 使用道具 电梯直达
楼主  发表于: 2024-07-03 , 来自:江苏省0==

每到节假日或雨水天气

用车需求都会增加

有时还会出现打车难的现象!

🚕

可有的出租车司机

违规收费、不打表、无理由拒载

故意绕路、态度巨差...


昆山不少网友

就摊上了这样的糟心事


拒载!绕路!昆山刚曝出


近日,昆山论坛网友“江南浪子”爆料:离家就一点点路程,但是喝了酒不想走路,所以就上了出租车。结果到地方司机要收我20元,争执后让他拿发票也不拿,报警以后去车上撕发票,一看900米,才10元。


图片


近日,昆山论坛网友“填写该用户名”爆料:7.5公里路程,出租车司机带我中环绕远路走了20多公里,平时高德打车22元,出租车50多元,心太黑。


图片


近日,昆山网友“yyzz145”发帖爆料:本人从地铁11号线花桥站走出,车牌号苏E*的出租车司机一看见我,就向我招手要我上车,待我走近后询问我目的地,他说不去,让我去最前面那辆车。我走到最前车,车牌号为苏E*,司机摇下车窗,我问司机曹安派出所去吗,司机说不去。


图片
图片


近日,昆山网友“高颜值的放映机”发帖爆料:巡游出租车苏E*空车状态下,询问驾驶员能走吗?驾驶员反问乘客去哪里?问驾驶员是否已接单,驾驶员答复没有,并再次询问乘客得目的地。得知行程比较近,驾驶员拒载。并在乘客投诉后,驾驶员下车辱骂乘客


图片


以上种种

不文明、不规范的行为

让我们深恶痛绝

这些行为不仅严重违反行业规范

侵害了消费者权益!


图片


日常出行中

如果遇到这样始料不及的闹心事

难道就只能默默忍受?

别急,官方出手了!


即日起,正式施行!官方出手了


近日

苏州市交通运输局制定了

巡游出租汽车单车服务质量信誉考核办法

针对各类行为

都有较为全面的扣分、加分准则

图片

该办法昆山亦可参照施行

一起来看看吧~




图片

为进一步加强巡游出租汽车管理,规范我市巡游出租汽车经营行为,提升服务质量水平,根据法律法规相关规定,结合工作实际,苏州市交通运输局制定了《苏州市区巡游出租汽车单车服务质量信誉考核办法(试行)》(以下简称《办法》),自2024年7月1日起正式施行,有关事项如下:



《办法》

出台背景

图片

(一)

落实国办深化出租车改革部署

《国务院办公厅关于深化改革推进出租汽车行业健康发展的指导意见》等,要求建立完善以服务质量信誉考核为导向的经营权配置和管理制度,亟需制定《办法》,健全出租车服务质量信誉考核体系。

(二)

适应我市出租车市场发展新形势

近年来,我市出租车出现了整体服务质量不高、个别违法违规行为突出等行业共性问题,迫切需要制定《办法》,加强出租车服务考核抓手,进一步提升行业服务水平。

(三)

契合交通运输部

出租车考核办法工作要求

交通运输部《出租汽车服务质量信誉考核办法》明确“设区的市级以上出租汽车行政主管部门可根据实际,以驾驶员服务质量信誉考核情况为基本依据,制定本地区巡游车单车服务质量信誉考核办法,并组织实施”。以部办法为依据制定《办法》,建立完善我市出租车单车服务考核制度。



《办法》

制定依据

图片

《江苏省道路运输条例》《巡游出租汽车经营服务管理规定》和交通运输部《出租汽车服务质量信誉考核办法》《江苏省道路运输从业人员信用管理办法》等相关规定。



《办法》

适用范围

苏州市区(姑苏区、吴中区、相城区、工业园区、高新区、吴江区)巡游出租汽车单车服务质量信誉考核适用本办法。

张家港市、常熟市、太仓市、昆山市可参照施行。

图片



《办法》

考核对象

巡游出租汽车单车服务质量信誉考核包括注册在该单车上的巡游出租汽车驾驶员以及经营权持有人的服务质量信誉考核。



《办法》

考核原则与部门

图片

遵循公开、公平、公正的原则,由市交通运输主管部门负责组织开展。



《办法》

考核分值与周期

考核实行基准分值为20分的计分制,加分分值为10分(累计不超过10分)

考核周期为每年的1月1日至12月31日。上一年度的记分,不转入下一个考核周期。

图片



《办法》

考核等级

图片

考核等级分为AA级、A级、B级、C级和D级。其中:

图片

考核等级——AA级

考核周期内综合得分为

20分及以上

图片

考核等级——A级

考核周期内综合得分为

15-19分

图片

考核等级——B级

考核周期内综合得分为

10-14分

图片

考核等级——C级

考核周期内综合得分为

4-9分

图片

考核等级——D级

考核周期内有下列情形之一:

1

考核周期内综合得分为3分及以下的;

2

在出租汽车经营活动中,发生交通事故致人死亡且负同等、主要或全部责任的;

3

车辆经营权持有人严重损害巡游出租汽车驾驶员合法权益,造成严重后果或引起重大信访事件发生的;

4

车辆经营权持有人出租、转让或者变相出租、变相转让巡游出租汽车经营权的;

5

车辆经营权持有人聘用被列入不良记录驾驶员名单的巡游出租汽车驾驶员驾驶巡游出租汽车营运的。



《办法》

考核评分标准

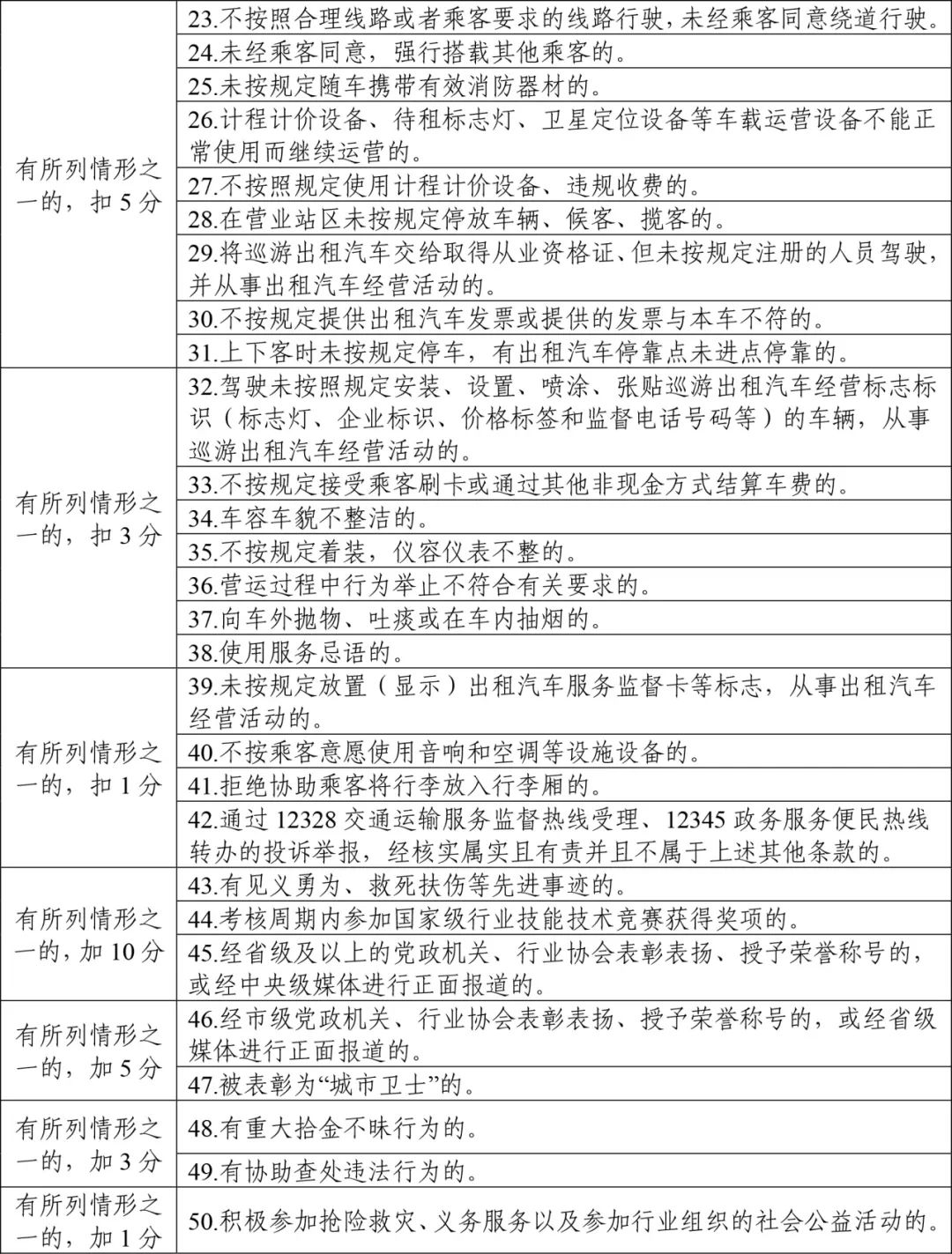
共计50条,包括42条扣分项8条加分项。涵盖了遵守相关法律、法规、规章,参加教育培训,发生交通违法行为和责任事故,发生经营违法行为,文明优质服务、维护乘客权益、乘客投诉等情况。

图片
图片

- 点击查看大图 -

《办法》实施后,市交通运输主管部门按照评分标准记分,并提供查询服务,每季度对外公布一次。对分数变化有异议的经营权持有人,应及时在15日内向市交通运输主管部门申请复核,逾期未申请复核的,视为对分数变化无异议。

图片



《办法》

教育培训

图片

主要分为巡游出租汽车驾驶员和经营权持有人两个方面:

巡游出租汽车驾驶员在考核周期内根据交通运输部《出租汽车服务质量信誉考核办法》综合得分计至3分及以下的,需接受为期7天的培训;销分后再次计至3分及以下的,需接受为期15天的培训

巡游出租汽车单车在考核周期内综合得分计至3分及以下或者有本办法第八条第(五)项情形之一的,该巡游出租汽车经营权持有人应当按照市交通运输部门要求参加培训。首次计至3分及以下需接受为期7天的培训,当次考核周期内巡游出租汽车单车服务质量信誉考核等级最高为B级。销分后再次计至3分及以下需接受为期15天的培训,当次考核周期内巡游出租汽车单车服务质量信誉考核等级为D级。经营权持有人凭培训合格证明办理销分手续,当次考核周期内销分以一次为限。



《办法》

考核结果运用

巡游出租汽车单车服务质量信誉考核结果作为配置巡游出租汽车经营权指标的重要依据:

1

警示提醒

一个考核周期内服务质量信誉考核等级被评为C级的单车,对经营权持有人警示提醒

2

限期整改、列入重点监管名录

一个考核周期内服务质量信誉考核等级被评为D级的单车,责令该经营权持有人限期整改,将该车列入重点监管名录,并向社会公布相关信息。

3

到期后不予续期

车辆服务质量信誉考核等级在经营权期限内有一半以上为D级的,该车经营权到期后不予续期

图片



《办法》

施行日期

图片

《办法》自2024年7月1日起施行,有效期至2026年6月30日。

图片


出租车是城市文明的流动窗口

不仅展示着城市的整体形象和文明程度

更关乎着群众出行的获得感、幸福感、安全感

希望所有出租车司机引以为戒

遵纪守法,规范运营

营造昆山良好的运营环境!


在此也提醒各位小伙伴

乘坐出租车记得向驾驶员索要发票

如遇出租车拒载、绕道

不打表议价、违规收费等情况

请保存证据并及时拨打交通热线

12328予以举报!


本帖评分记录
华珏 昆币 +1 -来自昆山论坛APP 2024-07-03
你喜欢 昆币 +1 -来自昆山论坛APP 2024-07-03
2条评分昆币+2
爆料有奖!关注昆山论坛抖音号,抖音搜索“昆山论坛”,或搜索抖音号:ksbbs
 
离线rulaichina
级别: 昆山名人
发帖
130188
昆币
193693 枚
沙发  发表于: 2024-07-03 , 来自:上海市0==
减少网约车,增加出租车用车量。
爆料有奖!关注昆山论坛抖音号,抖音搜索“昆山论坛”,或搜索抖音号:ksbbs
 
在线于笑风
发帖
5977
昆币
258 枚
板凳  发表于: 2024-07-03 , 来自:江苏省0==
回 rulaichina 的帖子
rulaichina:减少网约车,增加出租车用车量。 (2024-07-03 09:09)

没用,该不去还不去。没网约车的时候也这样
爆料有奖!关注昆山论坛抖音号,抖音搜索“昆山论坛”,或搜索抖音号:ksbbs
 
快速回复
限76 字节
如果您提交过一次失败了,可以用”恢复数据”来恢复帖子内容
 
上一个 下一个