夜间模式
  • 13952阅读
  • 7回复

[百姓话题]出行请注意!关于昆山马拉松赛期间公交临时调整的通告 [复制链接]

上一主题 下一主题
离线酪婆子
发帖
1207
昆币
28518 枚
只看楼主 使用道具 电梯直达
楼主  发表于: 2024-12-05 , 来自:江苏省0==

·


关于马拉松赛期间
公交临时调整的通告


广大乘客朋友:


2024海峡两岸(昆山)马拉松赛将于12月8日上午举办。届时赛道沿途各路口将进行临时封闭管控,管控期间途经公交线路实行临时停班、临时调整,待道路恢复通行后恢复正常运营。此外,12月7日13:00后怒江路(栈泾路-蓬莱路)临时管控;19:00后马鞍山路(体育场路-虹祺路)分段临时管控,途经线路临时改道。


具体线路及调整方案见附表。


特此通告!


昆山市公共交通集团有限公司
2024年12月4日


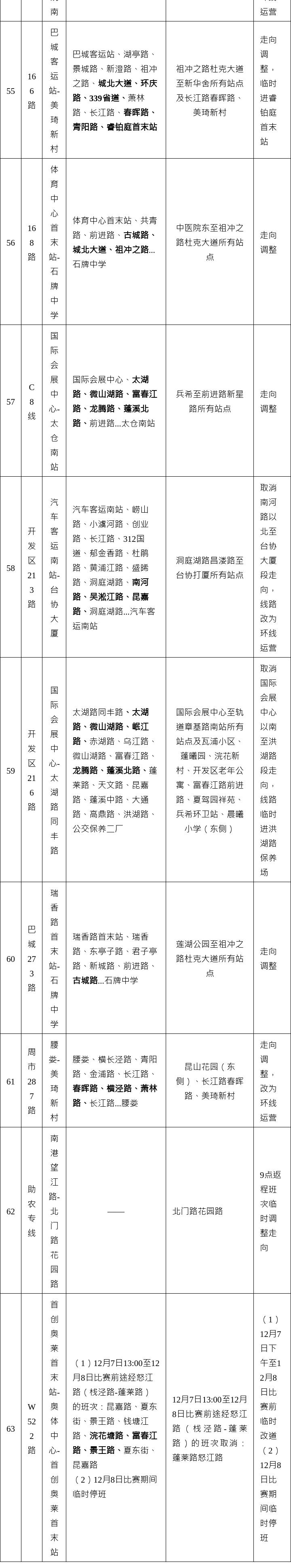
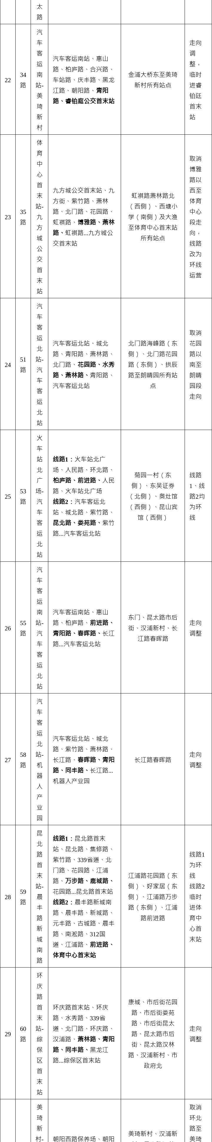
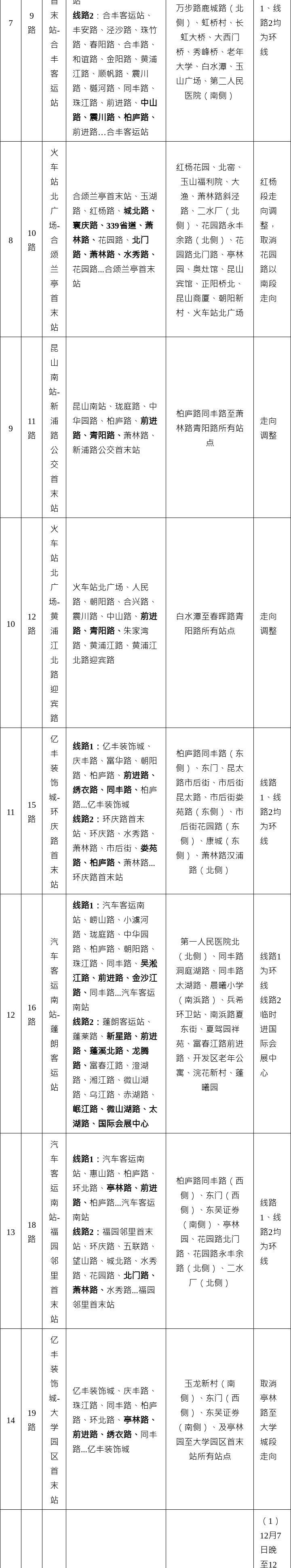
马拉松赛事期间临时停班线路明细


7878.jpg



马拉松赛事期间临时调整线路明细


来源:昆山发布


本帖评分记录
tsenlll 昆币 +1 -来自昆山论坛APP 2024-12-05
红尘倦恋 昆币 +1 -来自昆山论坛APP 2024-12-05
好人一 昆币 +1 -来自昆山论坛APP 2024-12-05
3条评分昆币+3
爆料有奖!关注昆山论坛抖音号,抖音搜索“昆山论坛”,或搜索抖音号:ksbbs
 
帅哥离线helubo027
发帖
1206
昆币
994 枚
沙发  发表于: 2024-12-05 , 来自:江苏省0==
加油,跑马者
爆料有奖!关注昆山论坛抖音号,抖音搜索“昆山论坛”,或搜索抖音号:ksbbs
 
离线wsnxl
发帖
3020
昆币
4282 枚
板凳  发表于: 2024-12-05 , 来自:江苏省0==
周日本想出去溜达,取消
爆料有奖!关注昆山论坛抖音号,抖音搜索“昆山论坛”,或搜索抖音号:ksbbs
 
帅哥在线超级菠萝
级别: 昆山名人

发帖
153180
昆币
202697 枚
爆料
2
地板  发表于: 2024-12-05 , 来自:江苏省0==
周日的话老实待在家吧
爆料有奖!关注昆山论坛抖音号,抖音搜索“昆山论坛”,或搜索抖音号:ksbbs
 
帅哥离线神之寄托
级别: 昆山新人
发帖
257
昆币
339 枚
4楼 发表于: 2024-12-05 , 来自:江苏省0==
早点出去搬砖吧
爆料有奖!关注昆山论坛抖音号,抖音搜索“昆山论坛”,或搜索抖音号:ksbbs
 
帅哥离线新时代养蜂人
发帖
10201
昆币
12106 枚
5楼 发表于: 2024-12-06 , 来自:江苏省0==
爆料有奖!关注昆山论坛抖音号,抖音搜索“昆山论坛”,或搜索抖音号:ksbbs
 
帅哥离线新时代养蜂人
发帖
10201
昆币
12106 枚
6楼 发表于: 2024-12-06 , 来自:江苏省0==
爆料有奖!关注昆山论坛抖音号,抖音搜索“昆山论坛”,或搜索抖音号:ksbbs
 
帅哥离线新时代养蜂人
发帖
10201
昆币
12106 枚
7楼 发表于: 2024-12-06 , 来自:江苏省0==
爆料有奖!关注昆山论坛抖音号,抖音搜索“昆山论坛”,或搜索抖音号:ksbbs
 
快速回复
限76 字节
如果您在写长篇帖子又不马上发表,建议存为草稿
 
上一个 下一个