夜间模式
  • 27046阅读
  • 13回复

[百姓话题]国家不允许!昆山很多人中招 [复制链接]

上一主题 下一主题
美女离线北城不夏
发帖
1362
昆币
28640 枚
只看楼主 使用道具 电梯直达
楼主  发表于: 2025-03-13 , 来自:江苏省0==

近日

在昆山论坛上

一个“调侃”的帖子引发广大小伙伴关注

“现在聚会问到最多的是

有没有四高”


image.png


同时,昆山论坛上

很多人都会反映“长胖”


image.png

image.png


看似简单平静的的叙述

背后却是让我们

不得不关注的“健康问题”

0E80867E.png


体重异常容易导致

高血压、糖尿病、心脑血管疾病、脂肪肝

甚至一部分的癌症

也和体重异常有一定的关联


为此!

近日,国家强烈发声

不允许!

在昆山的都要重视起来!


国家不允许你胖!昆山很多人中招


近日,十四届全国人大三次会议举行记者会,国家卫生健康委员会主任雷海潮表示,将持续推进体重管理年行动,普及健康生活方式。


国家卫生健康委面向公众发布的《体重管理指导原则(2024年版)》指出,有研究预测,如果得不到有效遏制,2030年我国成人超重肥胖率将达到70.5%,儿童超重肥胖率将达到31.8%


b76247f52eca9fc07b91f08fc485ed7.jpg


随着年龄增长

经济条件开始好了

生活水平也好了

饮食也会发生很大改变

加上很多人应酬变多

大鱼大肉成了家常便饭

肥胖问题越来越严重


0015A66B.gif


昆山小伙伴赶紧对照下文自查下

自己处在哪个标准

👇

什么样的胖
才是真的超重肥胖?



超重和肥胖受多种因素的影响。其中包括了遗传、饮食、身体活动水平、生活习惯以及社会环境的改变等。体质指数(BMI)是衡量人体胖瘦程度的标准。

▪BMI=体重(kg)/身高(m)²。

▪我国健康成年人的BMI正常范围在18.5至24之间。

▪BMI在24至28之间被定义为超重。

▪达到或超过28就是肥胖。其中,又根据BMI分为轻度肥胖、中度肥胖、重度肥胖以及极重度肥胖。


同时,雷海潮介绍

将继续从三个方面

来推进慢性病的防控和体重管理工作


慢性病的防控需要全社会共同参与,为体重管理来营造良好的社区环境、单位环境和社会环境。


持续做好有关慢性病防控和体重管理方面的知识宣传。动员医疗卫生机构积极开展健康知识的宣传和传播,进一步提升居民的健康素养。


注重防治结合,提供个*化**。引导医疗卫生机构设立体重门诊,为受体重问题困扰的居民提供专业咨询环境和平台。

0a705e0e37c89f9672772d0ddaf25d9.jpg


昆山也有很多人为“肥胖”问题困扰

寻求可减重的门诊

最近就有一公立医院曝出

有83名健康管理对象

实现健康减重,合计减重1000斤


已减重1000斤!昆山这医院刚发布


昆山市一医院慢病*心*获由中国医促会临床营养健康学分会颁发的2025年度“医学营养减重教学单位”。自设立以来,该中心累计帮助83名健康管理对象实现健康减重,合计减重1000斤。


该中心将为脂肪肝、超重或肥胖症、糖尿病、高血压等人群提供“一站式”健康管理,是昆山市首家代谢性疾病防治协同中心。


慢病中心聚焦脂肪肝、高血压、糖尿病、高尿酸等慢性代谢性疾病,通过医学减重达到早期代谢性疾病逆转的目的。该中心依托数字化糖尿病肝脏病共管中心、糖胖逆转中心、脂肪肝中心、医学减重中心等平台,充分发挥临床各专科优势,积极探索5M慢病综合管理方案,为市民提供全方位、精准化的健康管理服务。


科学减肥这件事

多听听国家的“话”


健康减肥该怎么吃?


此前,国家卫健委发布《成人肥胖食养指南(2024年版)》,手把手教你科学减肥!这份食谱细化到了全国不同地区的食谱示例,并备注了食谱的“总能量”。


图片


例如华东大部分地区主食以大米为主,有较丰富的湖鲜、河鲜等水产品,口味偏清淡,具有东方健康膳食模式的特点。


上下滑动查看

华东地区四季食谱示例↓

春季推荐食谱


图片

图片


图片


图片



夏季推荐食谱


图片

图片

图片

图片


秋季推荐食谱


图片

图片

图片


冬季推荐食谱


图片

图片

图片



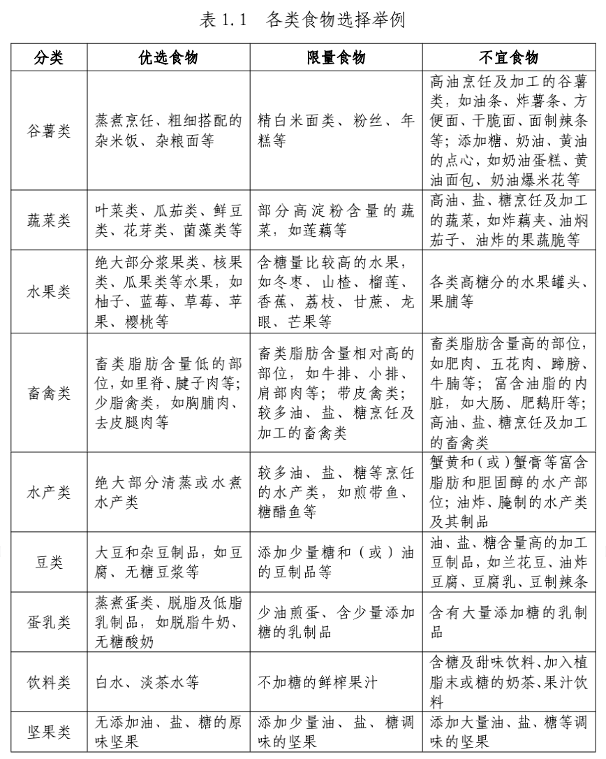
📢这些食物优先选!

▪鼓励主食以全谷物为主,适当增加粗粮并减少精白米面摄入;

▪保障足量的新鲜蔬果摄入,但要减少高糖水果及高淀粉含量蔬菜的摄入;

▪优先选择脂肪含量低的食材,如瘦肉、去皮鸡胸肉、鱼虾等;

▪优先选择低脂或脱脂奶类

图片


📢这些食物要少吃!

▪减重期间应少吃油炸食品、含糖烘焙糕点、糖果、肥肉等高能量食物(高能量食物通常是指提供400kcal/100g以上能量的食物)。

▪减重期间饮食要清淡,每天食盐摄入量不超过5g,烹调油不超过20~25g,添加糖的摄入量最好控制在25g以下。

▪减重期间应严格限制饮酒。每克酒精可产生约7kcal能量,远高于同质量的碳水化合物和蛋白质产生的能量值。


📢每天具体吃多少?

控制总能量摄入和保持合理膳食是体重管理的关键。控制总能量摄入,可基于不同人群每天的能量需要量(如下表),推荐每日能量摄入平均降低30%~50%或降低500~1000kcal,或推荐每日能量摄入男性1200~1500kcal、女性1000~1200kcal的限能量平衡膳食。

图片


▪可根据不同个体基础代谢率和身体活动相应的实际能量需要量,分别给予超重和肥胖个体85%和80%的摄入标准,以达到能量负平衡,同时能满足能量摄入高于人体基础代谢率的基本需求,帮助减重、减少体脂。


▪可根据身高(cm)减去105计算出理想体重(kg),再乘以能量系数15~35kcal/kg(一般卧床者15kcal/kg、轻身体活动者20~25kcal/kg、中身体活动者30kcal/kg、重身体活动者35kcal/kg),计算成人个体化的一日能量。


科学减肥,这4件事要记牢


《成人肥胖食养指南(2024年版)》建议,三大宏量营养素的供能比分别为:脂肪20%~30%、蛋白质15%~20%、碳水化合物50%~60%,推荐早中晚三餐供能比为3:4:3。


📢定时定量规律进餐

要做到重视早餐,不漏餐,晚餐勿过晚进食,建议在17:00~19:00进食晚餐,晚餐后不宜再进食任何食物,但可以饮水。


📢少吃零食,少喝饮料

不论在家还是在外就餐,都应力求做到饮食有节制、科学搭配,不暴饮暴食,控制随意进食零食、喝饮料,避免夜宵。


📢进餐宜细嚼慢咽

摄入同样的食物,细嚼慢咽有利于减少总食量,减缓进餐速度,可以增加饱腹感,降低饥饿感。


📢适当改变进餐顺序

按照“蔬菜一肉类一主食”的顺序进餐,有助于减少高能量食物的进食量。


除了吃
减肥还有这些小窍门



📢睡觉

经常熬夜、睡眠不足、作息无规律,可引起内分泌紊乱,脂肪代谢异常,导致“过劳肥”,肥胖患者应按昼夜生物节律,保证每日7小时左右的睡眠时间。


📢运动

身体活动不足或缺乏以及久坐的静态生活方式是肥胖发生的重要原因,肥胖患者减重的运动原则是中低强度有氧运动为主,抗阻运动为辅,每周进行150~300分钟,中等强度的有氧运动每周5~7天,至少隔天运动1次,抗阻运动每周2~3天,隔天1次,每次10~20分钟,每周通过运动消耗能量2000kcal或以上


📢少坐

每天**和被动视屏时间要控制在2到4个小时以内,长期**或伏案工作者,每小时要起来活动3到5分钟


在此

提醒各位小伙伴

减肥要科学适度

健康永远第一

千万不要急于求成

轻信市面上宣传的

“躺着就能瘦”的特效减肥药

每一个人做好自己的健康第一责任人

是非常关键的

看完记得扩散出去!

来源:央视新闻、苏州健康、网友爆料等

昆山论坛综合整理


本帖评分记录
秋语菲菲 昆币 +1 -来自昆山论坛APP 2025-03-14
江南思绪 昆币 +1 - 2025-03-13
好人一 昆币 +1 -来自昆山论坛APP 2025-03-13
helubo027 昆币 +1 -来自昆山论坛APP 2025-03-13
4条评分昆币+4
爆料有奖!关注昆山论坛抖音号,抖音搜索“昆山论坛”,或搜索抖音号:ksbbs
 
帅哥离线王乾坤
级别: 禁止发言
发帖
3658
昆币
156 枚
沙发  发表于: 2025-03-13 , 来自:江苏省0==
用户被禁言,该主题自动屏蔽!
爆料有奖!关注昆山论坛抖音号,抖音搜索“昆山论坛”,或搜索抖音号:ksbbs
 
在线xianmp3
发帖
5089
昆币
5001 枚
板凳  发表于: 2025-03-13 , 来自:江苏省0==
以後大閘蟹別給他們特供了!!
竟然把蟹黃列到不宜裡邊!
爆料有奖!关注昆山论坛抖音号,抖音搜索“昆山论坛”,或搜索抖音号:ksbbs
 
在线假勇士
级别: 昆山名人
发帖
21464
昆币
27941 枚
地板  发表于: 2025-03-13 , 来自:江苏省0==
医院开设体重管理门诊
爆料有奖!关注昆山论坛抖音号,抖音搜索“昆山论坛”,或搜索抖音号:ksbbs
 
帅哥离线横楼小猪头
发帖
1904
昆币
3576 枚
4楼 发表于: 2025-03-13 , 来自:江苏省0==
胖了就强制封闭式军训,不瘦不毕业!
本帖评分记录
百变马丁 昆币 +1 -来自昆山论坛APP 2025-03-13
Andybetter 昆币 +1 - 2025-03-13
2条评分昆币+2
爆料有奖!关注昆山论坛抖音号,抖音搜索“昆山论坛”,或搜索抖音号:ksbbs
 
帅哥离线茶壶盖
级别: 昆山名人

发帖
51838
昆币
70784 枚
5楼 发表于: 2025-03-13 , 来自:江苏省0==
我也想吃的健康,可惜我享受不到特供
爆料有奖!关注昆山论坛抖音号,抖音搜索“昆山论坛”,或搜索抖音号:ksbbs
 
美女离线西瓜甜甜
级别: 昆山新人
发帖
155
昆币
354 枚
6楼 发表于: 2025-03-13 , 来自:江苏省0==
最近水煮菜,皮肤光滑嫩
爆料有奖!关注昆山论坛抖音号,抖音搜索“昆山论坛”,或搜索抖音号:ksbbs
 
帅哥离线会好的
级别: 昆山名人

发帖
175048
昆币
220739 枚
7楼 发表于: 2025-03-13 , 来自:未知0==
别整这些没用的,先把食品安全搞上去,我们为什么身体差了,胖了,还不是那些人造食品以及各种狠活给害的
本帖评分记录
eric_pei 昆币 +1 我很赞同 2025-03-14
1条评分昆币+1
爆料有奖!关注昆山论坛抖音号,抖音搜索“昆山论坛”,或搜索抖音号:ksbbs
 
美女离线Andybetter

发帖
11891
昆币
8872 枚
8楼 发表于: 2025-03-13 , 来自:江苏省0==
最近在健身,皮肤都好多了
爆料有奖!关注昆山论坛抖音号,抖音搜索“昆山论坛”,或搜索抖音号:ksbbs
 
帅哥离线小卫
发帖
3742
昆币
7424 枚
9楼 发表于: 2025-03-13 , 来自:江苏省0==
管得可真宽啊
楼中楼
  • 2025-03-13 15:42 zhangjun55521: 你活的长他受益多
爆料有奖!关注昆山论坛抖音号,抖音搜索“昆山论坛”,或搜索抖音号:ksbbs
 
快速回复
限76 字节
如果您提交过一次失败了,可以用”恢复数据”来恢复帖子内容
 
上一个 下一个