夜间模式
  • 20104阅读
  • 11回复

[热点新闻]突然爆雷!被封!有人全家被套上千万元 [复制链接]

上一主题 下一主题
发帖
2770
昆币
51675 枚
只看楼主 使用道具 电梯直达
楼主  发表于: 06-03 , 来自:江苏省0==

日前多名网友表示,黄金综合服务商——浙江永坤控股有限公司(下文简称:永坤黄金)出现兑付异常,无法兑付也无法退款。


据悉,永坤黄金的黄金买卖业务分为线上和线下两种方式,但无论线上还是线下,大部分时间黄金并不在投资者手中,这种经营方式被称为黄金托管模式。有业内人士表示,这种模式下金店可以“一金多卖”,容易爆发挤兑或者资金挪用风险。


标榜“稳赚不赔”,

有人全家被套超千万


据《红星新闻》报道,李女士(化名)表示,她在永坤黄金线上商城投入接近40万元。


据悉,在该平台买金后,不能立即提取黄金现货,需要等28天到365天,之后可以选择提货、直接卖出或退款。从商城平台展示的业务流程图来看,不论何种操作,也不管金价上涨还是下跌,投资者几乎都“稳赚不赔”。


图片

商城平台截图


李女士表示,5月20日,有朋友提醒她永坤黄金线上平台可能出现问题,她立即着手处理,但无论是退款还是提货申请,都处于“待审核”状态。


图片

永坤商城提货、退款进程停滞


5月26日,永坤商城商品清空,客服电话关机。


图片

所有商品均下架,图:红星新闻


陆女士(化名)则是从永坤商城线下渠道购买的黄金,她表示全家合计投入约70万到80万元。线下买金本质上是一个黄金转租合同,该合同附带一份黄金保单。陆女士称,她从永坤黄金加盟店处购买黄金,然后将黄金转租给永坤黄金品牌方,永坤黄金每年根据购买黄金时的价值计算一次利息给陆女士,总体年化收益率是7%左右。


另据《每日经济新闻》报道,有投资者和家人分批分次购买黄金理财投资产品,合计1230万元。


总部货梯通道被封,

前员工:所有钱都投进去了


据《每日经济新闻》报道,5月30日,在永坤控股总部,其7楼货梯通道已被封锁,门上贴着封条。


图片

图:每日经济新闻


永坤控股的自家员工也买了黄金。一位永坤控股前员工带着哭腔表示,现在不仅工作没了,家里所有钱也都投进去了,还欠着款。


天眼查显示,永坤黄金的经营实体为浙江永坤控股有限公司,成立于2014年,实控人为汪国海。


图片


除永坤黄金外,浙江永坤控股有限公司还投资多家黄金相关公司。


图片


5月23日,永坤黄金和浙江永坤控股有限公司已被列入经营异常名录,原因为“通过登记的住所或者经营场所无法联系”


图片


5月27日,杭州上城区经侦队确认此事已立案,具体情况还在调查中。


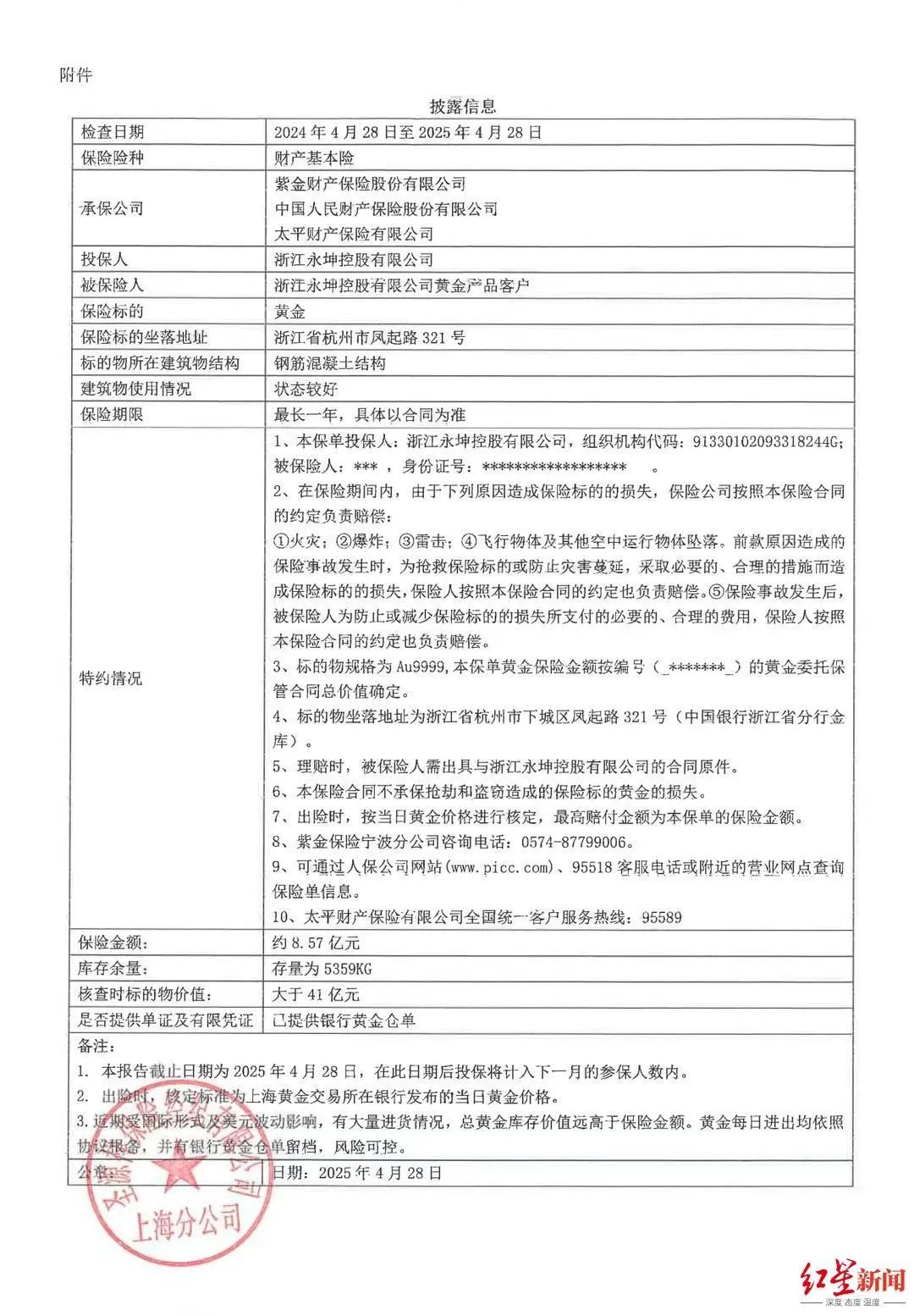
在保黄金资产或至少41亿元


据《红星新闻》报道,永坤黄金出具了一份保单,保险标的是投资者寄存的黄金资产。截至4月28日,永坤黄金的在保黄金资产至少有41亿元。

图片


陆女士表示,保单出具时加盟店给出的说法是“什么都保”,后面才发现这份保单只对黄金因遭受火灾、爆炸、雷击等客观事件造成的损失承保。


来源:21财经客户端、红星新闻

每日经济新闻、新闻晨报


本帖评分记录
凤儿zqf 昆币 +1 -来自昆山论坛APP 06-05
任雷 昆币 +1 -来自昆山论坛APP 06-04
你喜欢 昆币 +1 -来自昆山论坛APP 06-04
风之子2046 昆币 +1 -来自昆山论坛APP 06-04
超级菠萝 昆币 +1 -来自昆山论坛APP 06-04
helubo027 昆币 +1 -来自昆山论坛APP 06-04
不再缄默 昆币 +1 -来自昆山论坛APP 06-04
阿炳来了 昆币 +1 -来自昆山论坛APP 06-03
8条评分昆币+8
爆料有奖!关注昆山论坛抖音号,抖音搜索“昆山论坛”,或搜索抖音号:ksbbs
 
级别: 昆山新人
发帖
154
昆币
402 枚
沙发  发表于: 06-03 , 来自:江苏省0==
永远有被收割的韭菜
爆料有奖!关注昆山论坛抖音号,抖音搜索“昆山论坛”,或搜索抖音号:ksbbs
 
帅哥离线某木某
级别: 昆山新人
发帖
128
昆币
25 枚
板凳  发表于: 06-03 , 来自:江苏省0==
割韭菜成本过低,都磨刀霍霍向牛马
本帖评分记录
水心 昆币 +1 -来自昆山论坛APP 06-04
1条评分昆币+1
爆料有奖!关注昆山论坛抖音号,抖音搜索“昆山论坛”,或搜索抖音号:ksbbs
 
帅哥离线舞者
级别: 昆山名人

发帖
35252
昆币
60747 枚
爆料
1
地板  发表于: 06-03 , 来自:江苏省0==
相信稳赚不赔恶买卖,被骗也正常,不要一惊一乍的。
本帖评分记录
水心 昆币 +1 -来自昆山论坛APP 06-04
1条评分昆币+1
爆料有奖!关注昆山论坛抖音号,抖音搜索“昆山论坛”,或搜索抖音号:ksbbs
 
帅哥离线舞者
级别: 昆山名人

发帖
35252
昆币
60747 枚
爆料
1
4楼 发表于: 06-03 , 来自:江苏省0==
你见过去农村买大粪,然后租给大粪主人,能连年躺赚的么,没有。因为农民种地也会有欠收的年份,此刻,卖大粪的不关门跑路还等你找他啊?!
本帖评分记录
凤儿zqf 昆币 +1 -来自昆山论坛APP 06-05
中原一客 昆币 +1 -来自昆山论坛APP 06-04
2条评分昆币+2
爆料有奖!关注昆山论坛抖音号,抖音搜索“昆山论坛”,或搜索抖音号:ksbbs
 
帅哥离线wey1986
发帖
3278
昆币
4739 枚
5楼 发表于: 06-03 , 来自:江苏省0==
跟电诈资金盘有何区别,一个是挂着正规公司的抬头
爆料有奖!关注昆山论坛抖音号,抖音搜索“昆山论坛”,或搜索抖音号:ksbbs
 
帅哥离线jacksun

发帖
16169
昆币
33659 枚
6楼 发表于: 06-03 , 来自:江苏省0==
稳赚不赔,黑心老板开公司**么?
爆料有奖!关注昆山论坛抖音号,抖音搜索“昆山论坛”,或搜索抖音号:ksbbs
 
在线论天下
发帖
9762
昆币
38079 枚
爆料
1
7楼 发表于: 06-04 , 来自:江苏省0==
     这种爆雷是迟早的事
爆料有奖!关注昆山论坛抖音号,抖音搜索“昆山论坛”,或搜索抖音号:ksbbs
 
离线chj0823
发帖
7261
昆币
7869 枚
8楼 发表于: 06-04 , 来自:江苏省0==
稳赚不赔
爆料有奖!关注昆山论坛抖音号,抖音搜索“昆山论坛”,或搜索抖音号:ksbbs
 
发帖
1206
昆币
2549 枚
9楼 发表于: 06-04 , 来自:江苏省0==
这比缅北电诈恶劣多了吧
本帖评分记录
浮世清欢 昆币 +1 -来自昆山论坛APP 06-05
1条评分昆币+1
爆料有奖!关注昆山论坛抖音号,抖音搜索“昆山论坛”,或搜索抖音号:ksbbs
 
快速回复
限76 字节
如果您在写长篇帖子又不马上发表,建议存为草稿
 
上一个 下一个