夜间模式
  • 428386阅读
  • 86回复

意见征集!《中华人民共和国学前教育法(草案)》需要您的建议 [复制链接]

上一主题 下一主题
发帖
2075
昆币
34543 枚
只看楼主 使用道具 电梯直达
楼主  发表于: 2023-09-14 , 来自:江苏省0==

2f3fbd71143af955f18e00472dbd583c.jpg


《中华人民共和国学前教育法(草案)》

需要您的宝贵建议

征求意见

现向社会公开征求意见

有关单位和各界人士可以在
2023年9月22日前
通过以下三种方式提出意见


01
通过信函方式将意见邮寄至昆山基层立法联系点


地址:昆山开发区前进中路109号昆山市人大代表之家

邮编:215301

联系电话:57314519


02
通过邮件方式将意见发送至邮箱


邮箱地址:kslflxd@163.com


03
通过昆山论坛立法直通车板块跟帖评论提交


在本帖下方回复评论或填写问卷提交建议


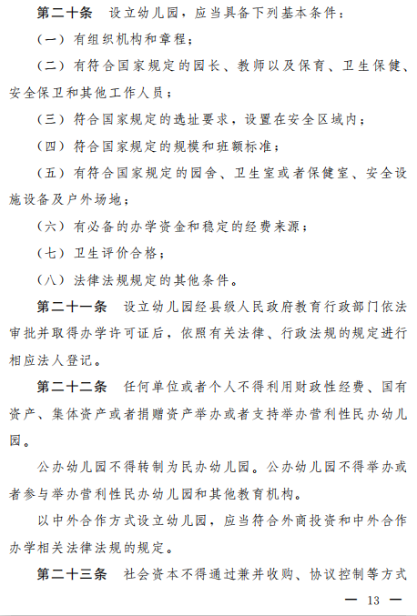
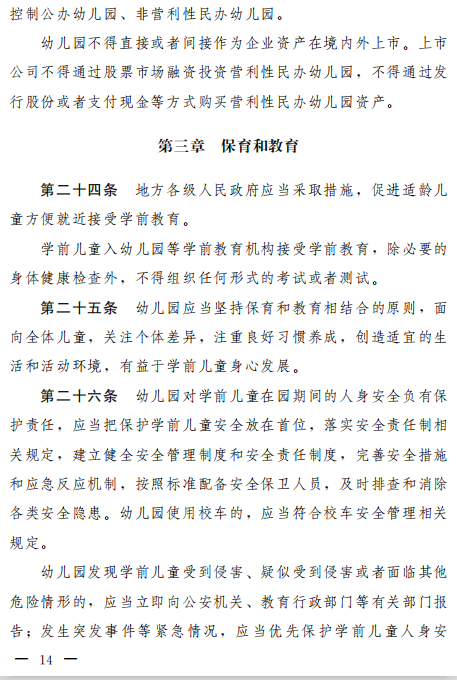
草案原文
图片


图片
图片
图片
图片
图片
图片
图片
图片
图片


图片


图片
图片
图片
图片
图片
图片
图片
图片
图片

<上下滑动查看更多内容>


NEXT

大家对本次草案有什么建议

赶快识别下方二维码

提出您的宝贵意见!

学期那.png

本帖评分记录
金箭小鲍 昆币 +1 -来自昆山论坛APP 2023-09-15
她大爷 昆币 +1 -来自昆山论坛APP 2023-09-15
2条评分昆币+2
爆料有奖!关注昆山论坛抖音号,抖音搜索“昆山论坛”,或搜索抖音号:ksbbs
 
帅哥离线快乐老猫
级别: 贵宾

发帖
38358
昆币
23423 枚
爆料
9
沙发  发表于: 2023-09-14 , 来自:江苏省0==
第二十七条里,对于膳食方面,应该要加上如发现使用不合格的食品,膳食提供方,要进行一票否决制,并启动调查与赔偿机制。
爆料有奖!关注昆山论坛抖音号,抖音搜索“昆山论坛”,或搜索抖音号:ksbbs
 
美女离线jill123
发帖
679
昆币
1116 枚
板凳  发表于: 2023-09-14 , 来自:江苏省0==
这种全国性的要层层往上递意见好难吧
爆料有奖!关注昆山论坛抖音号,抖音搜索“昆山论坛”,或搜索抖音号:ksbbs
 
帅哥离线强袭自由3d8
级别: 昆山过客
发帖
40
昆币
54 枚
地板  发表于: 2023-09-14 , 来自:江苏省0==
对于教师日常工作评价,需要由学生家长一同参与,现在幼儿园教师简直无法无天。这种常温23℃左右的天气,还开空调,是不是把学生冻感冒就可以自己不用上班了吗?
爆料有奖!关注昆山论坛抖音号,抖音搜索“昆山论坛”,或搜索抖音号:ksbbs
 
发帖
2075
昆币
34543 枚
4楼 发表于: 2023-09-15 , 来自:江苏省0==
回 jill123 的帖子
jill123:这种全国性的要层层往上递意见好难吧 (2023-09-14 21:45)

大家提出的意见我们会统一收集提交昆山人大,再提交全国大人的,欢迎建言献策
爆料有奖!关注昆山论坛抖音号,抖音搜索“昆山论坛”,或搜索抖音号:ksbbs
 
离线smile危笑
发帖
16962
昆币
36956 枚
5楼 发表于: 2023-09-18 , 来自:江苏省0==
提高幼师待遇,保障幼师权益,减少形式主义资料,减少表面环创,减少专家意见,减轻家长负担,把干净的幼教环境还给老师和孩子。
爆料有奖!关注昆山论坛抖音号,抖音搜索“昆山论坛”,或搜索抖音号:ksbbs
 
离线小糊涂人
发帖
8506
昆币
26933 枚
6楼 发表于: 2023-09-18 , 来自:江苏省0==
第三十一条,建议父母积极配合这一项去除,改为老师积极主动联系家长反馈教育状况,对孩子可能存在的身心问题反馈家长并指导家长如何避免这类问题的出现,之前的内容很容易让老师把许多责任转移到家长身上
爆料有奖!关注昆山论坛抖音号,抖音搜索“昆山论坛”,或搜索抖音号:ksbbs
 
发帖
7745
昆币
24182 枚
7楼 发表于: 2023-09-18 , 来自:江苏省0==
建议增加一条,老师禁止以任何形式收受家长钱财
爆料有奖!关注昆山论坛抖音号,抖音搜索“昆山论坛”,或搜索抖音号:ksbbs
 
发帖
5262
昆币
23844 枚
8楼 发表于: 2023-09-18 , 来自:江苏省0==
第五十四条,希望可以增加一点,对于身体有残疾的儿童也应该接受普惠性学前教育
爆料有奖!关注昆山论坛抖音号,抖音搜索“昆山论坛”,或搜索抖音号:ksbbs
 
美女离线mango酱
发帖
3963
昆币
12699 枚
9楼 发表于: 2023-09-18 , 来自:江苏省0==
希望可以提供一下幼师的工资,增加一些明确的补贴之类的
爆料有奖!关注昆山论坛抖音号,抖音搜索“昆山论坛”,或搜索抖音号:ksbbs
 
快速回复
限76 字节
如果您在写长篇帖子又不马上发表,建议存为草稿
 
上一个 下一个